0
TPS92690
  • TPS92690
  • TPS92690

TPS92690

ACTIVE

N-channel controller for dimmable LED Drives with low-side current sense

Texas Instruments TPS92690 Product Info

1 April 2026 2

Parameters

Input voltage type

DC/DC

Topology

Boost, Boost Controller, Cuk, Flyback, SEPIC

Vin (min) (V)

4.5

Vin (max) (V)

75

Vout (max) (V)

72

Vout (min) (V)

3

Iout (max) (A)

5

Iq (typ) (mA)

2

Features

Adjustable Switch Frequency, Enable/Shutdown, Soft Start, Synchronization Pin, Thermal shutdown

Operating temperature range (°C)

-40 to 125

Dimming method

Analog, PWM

Number of channels

1

Rating

Catalog

Package

HTSSOP (PWP)-16-32 mm² 5 x 6.4

Features

  • Input Voltage Range from 4.5 to 75 V
  • Adjustable Current Sense (50 to 500 mV)
  • Low-Side Current Sensing
  • 2-Ω MOSFET Gate Driver
  • Input Undervoltage Protection
  • Output Overvoltage Protection
  • Cycle-by-Cycle Current Limit
  • PWM Dimming Input
  • Programmable Oscillator Frequency
  • External Synchronization Capability
  • Slope Compensation
  • Programmable Soft-Start Function
  • HTSSOP (PWP), 16-Pin, Exposed Pad Package
  • Input Voltage Range from 4.5 to 75 V
  • Adjustable Current Sense (50 to 500 mV)
  • Low-Side Current Sensing
  • 2-Ω MOSFET Gate Driver
  • Input Undervoltage Protection
  • Output Overvoltage Protection
  • Cycle-by-Cycle Current Limit
  • PWM Dimming Input
  • Programmable Oscillator Frequency
  • External Synchronization Capability
  • Slope Compensation
  • Programmable Soft-Start Function
  • HTSSOP (PWP), 16-Pin, Exposed Pad Package

Description

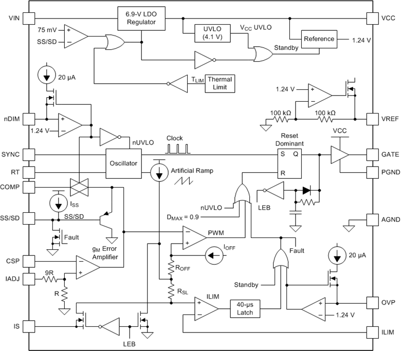
The TPS92690 device is a high-voltage, low-side NFET controller with an adjustable output current sense resistor voltage. Ideal for LED drivers, it contains all of the features needed to implement current regulators based on boost, SEPIC, flyback, and Cuk topologies.

Output current regulation is based on peak current-mode control supervised by a control loop. This methodology eases the design of loop compensation while providing inherent input voltage feed-forward compensation. The TPS92690 device includes a high-voltage start-up regulator that operates over a wide input range between 4.5 and 75 V. The PWM controller is designed for high-speed capability including an oscillator frequency range up to 2 MHz. The TPS92690 device includes an error amplifier, precision reference, cycle-by-cycle current limit, and thermal shutdown.

The TPS92690 device is a high-voltage, low-side NFET controller with an adjustable output current sense resistor voltage. Ideal for LED drivers, it contains all of the features needed to implement current regulators based on boost, SEPIC, flyback, and Cuk topologies.

Output current regulation is based on peak current-mode control supervised by a control loop. This methodology eases the design of loop compensation while providing inherent input voltage feed-forward compensation. The TPS92690 device includes a high-voltage start-up regulator that operates over a wide input range between 4.5 and 75 V. The PWM controller is designed for high-speed capability including an oscillator frequency range up to 2 MHz. The TPS92690 device includes an error amplifier, precision reference, cycle-by-cycle current limit, and thermal shutdown.

Subscribe to Welllinkchips !
Your Name
* Email
Submit a request