0
TPS92561
  • TPS92561
  • TPS92561

TPS92561

ACTIVE

Phase dimmable, Single Stage boost controller for LED Lighting

Texas Instruments TPS92561 Product Info

1 April 2026 1

Parameters

Input voltage type

AC/DC, DC/DC

Topology

Boost, Boost Controller

Vin (min) (V)

6.5

Vin (max) (V)

42

Vout (max) (V)

400

Vout (min) (V)

5

Iout (max) (A)

2

Iq (typ) (mA)

1.4

Features

Adjustable Switch Frequency, Thermal shutdown

Operating temperature range (°C)

-40 to 125

Dimming method

Forward Phase (Triac), Reverse Phase

Number of channels

1

Rating

Catalog

Package

HVSSOP (DGN)-8-14.7 mm² 3 x 4.9

Features

  • Simple Hysteretic Control
  • Compact Solution and Simple Bill Of Materials
  • Naturally Dimmable TRIAC and Reverse Phase
    Dimmers
  • Implements LED Drive Circuits Capable of
    High >90% Efficiency, >0.9 Power Factor, and
    <20% THD
  • Programmable Output Over-voltage Protection
  • Overtemperature Shutdown
  • VCC Undervoltage Lockout
  • 8-Pin VSSOP (MSOP) With Exposed Pad
  • Simple Hysteretic Control
  • Compact Solution and Simple Bill Of Materials
  • Naturally Dimmable TRIAC and Reverse Phase
    Dimmers
  • Implements LED Drive Circuits Capable of
    High >90% Efficiency, >0.9 Power Factor, and
    <20% THD
  • Programmable Output Over-voltage Protection
  • Overtemperature Shutdown
  • VCC Undervoltage Lockout
  • 8-Pin VSSOP (MSOP) With Exposed Pad

Description

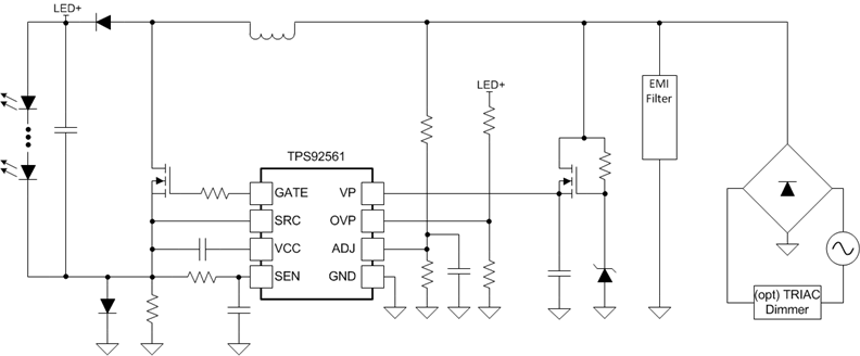
The TPS92561 device is a boost controller for LED lighting applications utilizing high-voltage, low-current LEDs. A boost converter approach to lighting applications allows the creation of the smallest volume converter possible and enables high efficiencies beyond 90%. The device incorporates a current sense comparator with a fixed offset enabling a simple hysteretic control scheme free of the loop compensation issues typically associated with a boost converter. The integrated OVP and VCC regulator further simplify the design procedure and reduce external component count.

The TPS92561 device is a boost controller for LED lighting applications utilizing high-voltage, low-current LEDs. A boost converter approach to lighting applications allows the creation of the smallest volume converter possible and enables high efficiencies beyond 90%. The device incorporates a current sense comparator with a fixed offset enabling a simple hysteretic control scheme free of the loop compensation issues typically associated with a boost converter. The integrated OVP and VCC regulator further simplify the design procedure and reduce external component count.

Subscribe to Welllinkchips !
Your Name
* Email
Submit a request