0
LMR71915
  • LMR71915

LMR71915

PREVIEW

120V, 1.5A constant on-time buck converter

Texas Instruments LMR71915 Product Info

1 April 2026 0

Parameters

Rating

Catalog

Topology

Buck

Iout (max) (A)

0.5

Vin (max) (V)

120

Vin (min) (V)

6

Vout (max) (V)

90

Vout (min) (V)

1.2

Switch current limit (typ) (A)

0.5

Features

Enable, Light Load Efficiency, Over Current Protection, Power good, Soft Start Fixed, Synchronous Rectification

Control mode

Constant on-time (COT)

Operating temperature range (°C)

-40 to 150

Iq (typ) (A)

0.000005

Duty cycle (max) (%)

99

TI functional safety category

Functional Safety-Capable

Package

HSOIC (DDA)-8-29.4 mm² 4.9 x 6

Features

  • Designed for reliability in rugged applications
    • Wide input voltage range of 6V to 115V
    • Junction temperature range: –40°C to +150°C
    • Fixed 3ms internal soft-start timer
    • Peak and valley current-limit protection
    • Input UVLO and thermal shutdown protection
  • Designed for scalable industrial power supplies and battery packs
    • Low minimum on time of 30ns and minimum off time of 50ns
    • Adjustable switching frequency up to 1MHz
    • Diode emulation for high light-load efficiency
    • Auto mode with low quiescent current (5µA typical)
    • FPWM for Fly-Buck converter capability
    • 1µA shutdown quiescent current
    • Pin-to-pin compatible with LM5169, LM5168, LM5164, LM5163, and LM5013
    • Similar pinout and functionality to LM5017 and LM34927
  • Integration reduces design size and cost
    • COT mode control architecture
    • Integrated 0.7Ω NFET buck switch
    • Integrated 0.35Ω NFET synchronous rectifier
    • 1V internal voltage reference
    • No loop compensation components
    • Internal VCC bias regulator and boot diode
    • Open-drain power-good indicator
    • SOIC PowerPAD™-8 integrated circuit package
  • Designed for reliability in rugged applications
    • Wide input voltage range of 6V to 115V
    • Junction temperature range: –40°C to +150°C
    • Fixed 3ms internal soft-start timer
    • Peak and valley current-limit protection
    • Input UVLO and thermal shutdown protection
  • Designed for scalable industrial power supplies and battery packs
    • Low minimum on time of 30ns and minimum off time of 50ns
    • Adjustable switching frequency up to 1MHz
    • Diode emulation for high light-load efficiency
    • Auto mode with low quiescent current (5µA typical)
    • FPWM for Fly-Buck converter capability
    • 1µA shutdown quiescent current
    • Pin-to-pin compatible with LM5169, LM5168, LM5164, LM5163, and LM5013
    • Similar pinout and functionality to LM5017 and LM34927
  • Integration reduces design size and cost
    • COT mode control architecture
    • Integrated 0.7Ω NFET buck switch
    • Integrated 0.35Ω NFET synchronous rectifier
    • 1V internal voltage reference
    • No loop compensation components
    • Internal VCC bias regulator and boot diode
    • Open-drain power-good indicator
    • SOIC PowerPAD™-8 integrated circuit package

Description

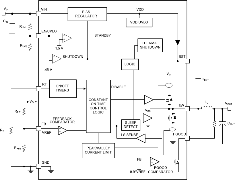
The LMR71915 and LMR71907 synchronous buck converters are designed to regulate over a wide input voltage range, minimizing the need for external surge suppression components. A minimum controllable on time of 30ns facilitates large step-down conversion ratios, enabling the direct step-down from a 48V nominal input to low-voltage rails for reduced system complexity and design cost. The LMR719xx operates during input voltage dips as low as 6V, at nearly 100% duty cycle if needed, making the device an excellent choice for wide input supply range industrial and high cell count battery pack applications.

With integrated high-side and low-side power MOSFETs, the LMR71915 delivers up to 1.5A of output current and the LMR71907 delivers up to 0.75A of output current. A constant on-time (COT) control architecture provides nearly constant switching frequency with excellent load and line transient response. The LMR719xx is available in FPWM or auto mode versions. FPWM mode provides forced CCM operation across the entire load range supporting isolated Fly-Buck converter applications. Auto mode enables ultra-low IQ and diode emulation mode operation for high light-load efficiency.

The LMR71915 and LMR71907 synchronous buck converters are designed to regulate over a wide input voltage range, minimizing the need for external surge suppression components. A minimum controllable on time of 30ns facilitates large step-down conversion ratios, enabling the direct step-down from a 48V nominal input to low-voltage rails for reduced system complexity and design cost. The LMR719xx operates during input voltage dips as low as 6V, at nearly 100% duty cycle if needed, making the device an excellent choice for wide input supply range industrial and high cell count battery pack applications.

With integrated high-side and low-side power MOSFETs, the LMR71915 delivers up to 1.5A of output current and the LMR71907 delivers up to 0.75A of output current. A constant on-time (COT) control architecture provides nearly constant switching frequency with excellent load and line transient response. The LMR719xx is available in FPWM or auto mode versions. FPWM mode provides forced CCM operation across the entire load range supporting isolated Fly-Buck converter applications. Auto mode enables ultra-low IQ and diode emulation mode operation for high light-load efficiency.

Subscribe to Welllinkchips !
Your Name
* Email
Submit a request