0
LM5181-Q1
  • LM5181-Q1
  • LM5181-Q1

LM5181-Q1

ACTIVE

Automotive 65-VIN no-opto flyback DC/DC converter with 100-V, 0.75-A integrated MOSFET

Texas Instruments LM5181-Q1 Product Info

1 April 2026 0

Parameters

Rating

Automotive

Topology

PSR flyback

Switch current limit (typ) (A)

0.75

Iout (max) (A)

0.75

Vin (max) (V)

65

Vin (min) (V)

4.5

Features

Enable, Integrated Switch, Light load efficiency, Pre-bias soft start, UVLO adjustable

Control mode

Peak current mode

Switching frequency (min) (kHz)

12

Switching frequency (max) (kHz)

350

TI functional safety category

Functional Safety-Capable

Operating temperature range (°C)

-40 to 150

Duty cycle (max) (%)

82

Package

WSON (NGU)-8-16 mm² 4 x 4

Features

  • AEC-Q100-qualified for automotive applications
    • Device temperature grade 1: –40°C to 125°C ambient temperature range
  • Functional Safety-Capable
    • Documentation available to aid functional safety system design
  • Designed for reliable and rugged applications
    • Wide input voltage range of 4.5 V to 65 V with operation down to 3.5 V after start-up
    • Robust solution with only one component crossing the isolation barrier
    • ±1.5% total output regulation accuracy
    • Optional VOUT temperature compensation
    • 6-ms internal or programmable soft start
    • Input UVLO and thermal shutdown protection
    • Hiccup-mode overcurrent fault protection
    • –40°C to +150°C junction temperature range
  • Integration reduces solution size and cost
    • Integrated 100-V, 0.4-Ω power MOSFET
    • No opto-coupler or transformer auxiliary winding required for VOUT regulation
    • Internal loop compensation
  • High-efficiency PSR flyback operation
    • Quasi-resonant MOSFET turn-off in BCM
    • Low input quiescent current
    • External bias option for improved efficiency
    • Single- and multi-output implementations
  • Create a custom regulator design using WEBENCH® Power Designer
  • Ultra-low conducted and radiated EMI signatures
    • Soft switching avoids diode reverse recovery
    • Optimized for CISPR 25 Class 5 requirement
  • AEC-Q100-qualified for automotive applications
    • Device temperature grade 1: –40°C to 125°C ambient temperature range
  • Functional Safety-Capable
    • Documentation available to aid functional safety system design
  • Designed for reliable and rugged applications
    • Wide input voltage range of 4.5 V to 65 V with operation down to 3.5 V after start-up
    • Robust solution with only one component crossing the isolation barrier
    • ±1.5% total output regulation accuracy
    • Optional VOUT temperature compensation
    • 6-ms internal or programmable soft start
    • Input UVLO and thermal shutdown protection
    • Hiccup-mode overcurrent fault protection
    • –40°C to +150°C junction temperature range
  • Integration reduces solution size and cost
    • Integrated 100-V, 0.4-Ω power MOSFET
    • No opto-coupler or transformer auxiliary winding required for VOUT regulation
    • Internal loop compensation
  • High-efficiency PSR flyback operation
    • Quasi-resonant MOSFET turn-off in BCM
    • Low input quiescent current
    • External bias option for improved efficiency
    • Single- and multi-output implementations
  • Create a custom regulator design using WEBENCH® Power Designer
  • Ultra-low conducted and radiated EMI signatures
    • Soft switching avoids diode reverse recovery
    • Optimized for CISPR 25 Class 5 requirement

Description

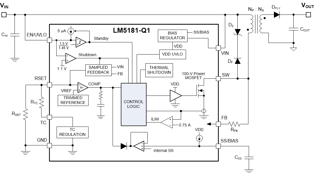
The LM5181-Q1 is a primary-side regulated (PSR) flyback converter with high efficiency over a wide input voltage range of 4.5 V to 65 V. The isolated output voltage is sampled from the primary-side flyback voltage, eliminating the need for an optocoupler, voltage reference, or third winding from the transformer for output voltage regulation.

The high level of integration results in a simple, reliable and high-density design with only one component crossing the isolation barrier. Boundary conduction mode (BCM) switching enables a compact magnetic solution and better than ±1.5% load and line regulation performance. An integrated 100-V power MOSFET provides output power up to 4 W with enhanced headroom for line transients.

The LM5181-Q1 converter is qualified to automotive AEC-Q100 grade 1 and is available in 8-pin WSON package with 0.8-mm pin pitch and wettable flanks.

The LM5181-Q1 flyback converter simplifies implementation of isolated DC/DC supplies with optional features to optimize performance for the target end equipment. The output voltage is set by one resistor, while an optional resistor improves output voltage accuracy by negating the thermal coefficient of the flyback diode voltage drop. Additional features include an internally-fixed or externally-programmable soft start, optional bias supply connection for higher efficiency, precision enable input with hysteresis for adjustable line UVLO, hiccup-mode overload protection, and thermal shutdown protection with automatic recovery.

The LM5181-Q1 is a primary-side regulated (PSR) flyback converter with high efficiency over a wide input voltage range of 4.5 V to 65 V. The isolated output voltage is sampled from the primary-side flyback voltage, eliminating the need for an optocoupler, voltage reference, or third winding from the transformer for output voltage regulation.

The high level of integration results in a simple, reliable and high-density design with only one component crossing the isolation barrier. Boundary conduction mode (BCM) switching enables a compact magnetic solution and better than ±1.5% load and line regulation performance. An integrated 100-V power MOSFET provides output power up to 4 W with enhanced headroom for line transients.

The LM5181-Q1 converter is qualified to automotive AEC-Q100 grade 1 and is available in 8-pin WSON package with 0.8-mm pin pitch and wettable flanks.

The LM5181-Q1 flyback converter simplifies implementation of isolated DC/DC supplies with optional features to optimize performance for the target end equipment. The output voltage is set by one resistor, while an optional resistor improves output voltage accuracy by negating the thermal coefficient of the flyback diode voltage drop. Additional features include an internally-fixed or externally-programmable soft start, optional bias supply connection for higher efficiency, precision enable input with hysteresis for adjustable line UVLO, hiccup-mode overload protection, and thermal shutdown protection with automatic recovery.

Subscribe to Welllinkchips !
Your Name
* Email
Submit a request