0
TPS63710
  • TPS63710
  • TPS63710

TPS63710

ACTIVE

Low Noise, 1A Synchronous Inverting Buck Converter in 3x3 WSON Package

Texas Instruments TPS63710 Product Info

1 April 2026 0

Parameters

Rating

Catalog

Topology

Inverting, Inverting Buck

Iout (max) (A)

1

Vin (max) (V)

14

Vin (min) (V)

3.1

Vout (max) (V)

-1

Vout (min) (V)

-5.5

Switch current limit (typ) (A)

2.1

Features

Enable, Output discharge, Power good, Synchronous Rectification, UVLO Fixed

Operating temperature range (°C)

-40 to 125

Iq (typ) (A)

0.015

Duty cycle (max) (%)

70

Package

WSON (DRR)-12-9 mm² 3 x 3

Features

  • 3.1 V to 14 V Input Voltage Range
  • 1 A Output Current
  • Up to 91% Efficiency
  • ±1.5% Output Voltage Accuracy
  • Synchronous Rectification
  • Low 1/f-Noise Reference System
  • Noise: 22 µVRMS (10 Hz to 100 kHz)
  • Output Voltage: -1 V to -5.5 V
  • |VOUT| < 0.7 x VIN
  • 1.5-MHz fixed frequency PWM mode
  • Thermal Shutdown
  • 5-µA Shutdown Current
  • 3-mm × 3-mm WSON Package
  • Create a Custom Design Using the TPS63710 With the WEBENCH® Power Designer
  • 3.1 V to 14 V Input Voltage Range
  • 1 A Output Current
  • Up to 91% Efficiency
  • ±1.5% Output Voltage Accuracy
  • Synchronous Rectification
  • Low 1/f-Noise Reference System
  • Noise: 22 µVRMS (10 Hz to 100 kHz)
  • Output Voltage: -1 V to -5.5 V
  • |VOUT| < 0.7 x VIN
  • 1.5-MHz fixed frequency PWM mode
  • Thermal Shutdown
  • 5-µA Shutdown Current
  • 3-mm × 3-mm WSON Package
  • Create a Custom Design Using the TPS63710 With the WEBENCH® Power Designer

Description

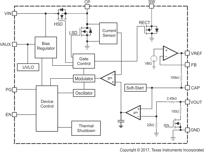
The TPS63710 is an inverting step-down dc-dc converter generating a negative output voltage down to -5.5 V. It provides an output current up to 1 A, depending on the input-voltage to output-voltage ratio. Its filtered reference system gives low 1/f noise which is required in high performance telecommunication systems.

The TPS63710 operates with a fixed-frequency PWM control topology. It has an internal current limit and a thermal shutdown. The input voltage range of 3.1 V to 14 V allows the TPS63710 to be used in a variety of applications where a negative output voltage is generated from a, in absolute value, higher positive input voltage.

Synchronous rectification provides high efficiency especially for small output voltages like -1.8 V, which are typically used as a negative supply voltage for high performance DACs and ADCs. A fixed switching frequency of 1.5 MHz allows the use of small external components and enables a small total solution size.

The TPS63710 comes in a 3-mm × 3-mm WSON package that provides good thermal performance in applications running at high ambient temperature.

The TPS63710 is an inverting step-down dc-dc converter generating a negative output voltage down to -5.5 V. It provides an output current up to 1 A, depending on the input-voltage to output-voltage ratio. Its filtered reference system gives low 1/f noise which is required in high performance telecommunication systems.

The TPS63710 operates with a fixed-frequency PWM control topology. It has an internal current limit and a thermal shutdown. The input voltage range of 3.1 V to 14 V allows the TPS63710 to be used in a variety of applications where a negative output voltage is generated from a, in absolute value, higher positive input voltage.

Synchronous rectification provides high efficiency especially for small output voltages like -1.8 V, which are typically used as a negative supply voltage for high performance DACs and ADCs. A fixed switching frequency of 1.5 MHz allows the use of small external components and enables a small total solution size.

The TPS63710 comes in a 3-mm × 3-mm WSON package that provides good thermal performance in applications running at high ambient temperature.

Subscribe to Welllinkchips !
Your Name
* Email
Submit a request