0
TPS53819A
  • TPS53819A
  • TPS53819A
  • TPS53819A
  • TPS53819A
  • TPS53819A
  • TPS53819A
  • TPS53819A

TPS53819A

ACTIVE

3-V to 28-V, 40-A, synchronous D-CAP2 buck controller with PMBus

Texas Instruments TPS53819A Product Info

1 April 2026 1

Parameters

Rating

Catalog

Topology

Buck

Iout (max) (A)

40

Vin (max) (V)

28

Vin (min) (V)

3

Vout (max) (V)

5.5

Vout (min) (V)

0.6

Control mode

D-CAP2

Features

Adjustable current limit, Dynamic Voltage Scaling, Enable, Light Load Efficiency, PMBus, Power good, Pre-Bias Start-Up, Synchronous Rectification

Duty cycle (max) (%)

90

Iq (typ) (A)

0.00092

Number of phases

1

Operating temperature range (°C)

-40 to 85

Package

VQFN (RGT)-16-9 mm² 3 x 3

Features

  • Conversion Input Voltage 3 V to 28 V
  • VDD input voltage 4.5 V to 28 V
  • Output voltage 0.6 V to 5.5 V
  • Supports all ceramic output capacitors
  • Reference voltage: 600 mV ±0.5% tolerance
  • ±9% Voltage adjustment with PMBus™
  • Built-in 5-V LDO
  • D-CAP2™ mode with 100-ns load-step response
  • Auto-skip Eco-mode™ for light-load efficiency
  • Adaptive on-time control architecture with eight selectable frequencies using PMBus
  • Supports voltage margining using PMBus
  • Programmable soft-start time using PMBus
  • Programmable power-on delay using PMBus
  • Programmable VDD UVLO level using PMBus
  • Fault report using PMBus
  • Pre-charged start-up capability
  • Built-In output discharge
  • Power-good output with programmable delay
  • Internal overvoltage, undervoltage, and overcurrent limit protections
  • Thermal shutdown (non-latch)
  • 3 mm × 3 mm, 16-pin, QFN package
  • Create a custom design using the TPS53819A with the WEBENCH® Power Designer
  • Conversion Input Voltage 3 V to 28 V
  • VDD input voltage 4.5 V to 28 V
  • Output voltage 0.6 V to 5.5 V
  • Supports all ceramic output capacitors
  • Reference voltage: 600 mV ±0.5% tolerance
  • ±9% Voltage adjustment with PMBus™
  • Built-in 5-V LDO
  • D-CAP2™ mode with 100-ns load-step response
  • Auto-skip Eco-mode™ for light-load efficiency
  • Adaptive on-time control architecture with eight selectable frequencies using PMBus
  • Supports voltage margining using PMBus
  • Programmable soft-start time using PMBus
  • Programmable power-on delay using PMBus
  • Programmable VDD UVLO level using PMBus
  • Fault report using PMBus
  • Pre-charged start-up capability
  • Built-In output discharge
  • Power-good output with programmable delay
  • Internal overvoltage, undervoltage, and overcurrent limit protections
  • Thermal shutdown (non-latch)
  • 3 mm × 3 mm, 16-pin, QFN package
  • Create a custom design using the TPS53819A with the WEBENCH® Power Designer

Description

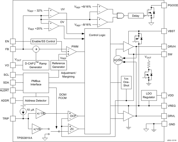
The TPS53819A device is a small-sized, single buck controller with adaptive on-time D-CAP2 mode control and PMBus. The device is suitable for low output voltage and high current, system power rail, or similar point-of-load (POL) power supply in digital consumer products. Small package with minimal pin-count saves space on the PCB, while the programmability and fault report via PMBus simplify the power supply design. The skip-mode at light-load condition combined with strong gate drivers and low-side FET on-resistance (RDS(on)) current sensing can support low-loss and high efficiency operation, over a broad load range. The conversion input voltage, which is the high-side FET drain voltage, ranges from 3 V to 28 V. The supply voltage (VDD) is from 4.5 V to 28 V. The output voltage ranges from 0.6 V to 5.5 V. The device is available in a 16-pin, QFN package and is specified from –40°C to +85°C.

The TPS53819A device is a small-sized, single buck controller with adaptive on-time D-CAP2 mode control and PMBus. The device is suitable for low output voltage and high current, system power rail, or similar point-of-load (POL) power supply in digital consumer products. Small package with minimal pin-count saves space on the PCB, while the programmability and fault report via PMBus simplify the power supply design. The skip-mode at light-load condition combined with strong gate drivers and low-side FET on-resistance (RDS(on)) current sensing can support low-loss and high efficiency operation, over a broad load range. The conversion input voltage, which is the high-side FET drain voltage, ranges from 3 V to 28 V. The supply voltage (VDD) is from 4.5 V to 28 V. The output voltage ranges from 0.6 V to 5.5 V. The device is available in a 16-pin, QFN package and is specified from –40°C to +85°C.

Subscribe to Welllinkchips !
Your Name
* Email
Submit a request