0
LP2987
  • LP2987
  • LP2987
  • LP2987
  • LP2987
  • LP2987
  • LP2987

LP2987

ACTIVE

200-mA, 16-V, low-dropout voltage regulator with power good & enable

Texas Instruments LP2987 Product Info

1 April 2026 1

Parameters

Rating

Catalog

Vin (max) (V)

16

Vin (min) (V)

2.1

Iout (max) (A)

0.2

Output options

Fixed Output

Vout (max) (V)

5

Vout (min) (V)

3

Fixed output options (V)

3, 3.3, 5

Noise (µVrms)

100

PSRR at 100 KHz (dB)

42

Iq (typ) (mA)

0.1

Features

Enable, Power good

Thermal resistance θJA (°C/W)

160

Load capacitance (min) (µF)

4.7

Regulated outputs (#)

1

Accuracy (%)

2

Dropout voltage (Vdo) (typ) (mV)

180

Operating temperature range (°C)

-40 to 125

Package

SOIC (D)-8-29.4 mm² 4.9 x 6

Features

  • Ultra Low Dropout Voltage
  • Power-ON Reset Delay Requires Only One Component
  • Bypass Pin for Reduced Output Noise (LP2988)
  • Specified Continuous Output Current 200 mA
  • Specified Peak Output Current > 250 mA
  • SOIC-8 and VSSOP-8 Surface Mount Packages
  • <2 μA Quiescent Current when Shutdown
  • Low Ground Pin Current at All Loads
  • 0.5% Output Voltage Accuracy (“A” Grade)
  • Wide Supply Voltage Range (16V Max)
  • Overtemperature/overcurrent Protection
  • −40°C to +125°C Junction Temperature Range

All trademarks are the property of their respective owners.

  • Ultra Low Dropout Voltage
  • Power-ON Reset Delay Requires Only One Component
  • Bypass Pin for Reduced Output Noise (LP2988)
  • Specified Continuous Output Current 200 mA
  • Specified Peak Output Current > 250 mA
  • SOIC-8 and VSSOP-8 Surface Mount Packages
  • <2 μA Quiescent Current when Shutdown
  • Low Ground Pin Current at All Loads
  • 0.5% Output Voltage Accuracy (“A” Grade)
  • Wide Supply Voltage Range (16V Max)
  • Overtemperature/overcurrent Protection
  • −40°C to +125°C Junction Temperature Range

All trademarks are the property of their respective owners.

Description

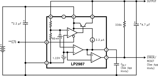
The LP2987/8 are fixed-output 200 mA precision LDO voltage regulators with power-ON reset delay which can be implemented using a single external capacitor.

The LP2988 is specifically designed for noise-critical applications. A single external capacitor connected to the Bypass pin reduces regulator output noise.

Using an optimized VIP (Vertically Integrated PNP) process, these regulators deliver superior performance:

Dropout Voltage: 180 mV @ 200 mA load, and 1 mV @ 1 mA load (typical).

Ground Pin Current: 1 mA @ 200 mA load, and 200 μA @ 10 mA load (typical).

Sleep Mode: The LP2987/8 draws less than 2 μA quiescent current when shutdown pin is held low.

Error Flag/Reset: The error flag goes low when the output drops approximately 5% below nominal. This pin also provides a power-ON reset signal if a capacitor is connected to the DELAY pin.

Precision Output: Standard product versions of the LP2987 and LP2988 are available with output voltages of 5.0V, 3.8V, 3.3V, 3.2V, 3.0V, or 2.8V, with specified accuracy of 0.5% (“A” grade) and 1% (standard grade) at room temperature.

The LP2987/8 are fixed-output 200 mA precision LDO voltage regulators with power-ON reset delay which can be implemented using a single external capacitor.

The LP2988 is specifically designed for noise-critical applications. A single external capacitor connected to the Bypass pin reduces regulator output noise.

Using an optimized VIP (Vertically Integrated PNP) process, these regulators deliver superior performance:

Dropout Voltage: 180 mV @ 200 mA load, and 1 mV @ 1 mA load (typical).

Ground Pin Current: 1 mA @ 200 mA load, and 200 μA @ 10 mA load (typical).

Sleep Mode: The LP2987/8 draws less than 2 μA quiescent current when shutdown pin is held low.

Error Flag/Reset: The error flag goes low when the output drops approximately 5% below nominal. This pin also provides a power-ON reset signal if a capacitor is connected to the DELAY pin.

Precision Output: Standard product versions of the LP2987 and LP2988 are available with output voltages of 5.0V, 3.8V, 3.3V, 3.2V, 3.0V, or 2.8V, with specified accuracy of 0.5% (“A” grade) and 1% (standard grade) at room temperature.

Subscribe to Welllinkchips !
Your Name
* Email
Submit a request