0
LM3435
  • LM3435
  • LM3435
  • LM3435
  • LM3435

LM3435

ACTIVE

Compact Sequential Mode RGB LED driver with IC Control interface Key Specifications Key Specifications

Texas Instruments LM3435 Product Info

1 April 2026 1

Parameters

Number of channels

3

LED current per channel (mA)

2000

Vin (min) (V)

2.7

Vin (max) (V)

5.5

Iout (max) (A)

2

Features

I2C control

Iq (typ) (mA)

5

Shutdown current (ISD) (typ) (µA)

8

Operating temperature range (°C)

-40 to 125

Rating

Catalog

Package

WQFN (RSB)-40-25 mm² 5 x 5

Features

  • Sequential RGB Driving Mode
  • Low Component Count and Small Solution Size
  • Stable with Ceramic and Other Low ESR capacitors, No Loop Compensation Required
  • Fast Transient Response
  • Programmable Converter Switching Frequency up to 1 MHz
  • MCU Interface Ready With I2C Bus
  • Peak Current Limit Protection for the Switcher
  • LED Fault Detection and Reporting via I2C Bus

Key Specifications

  • Support up to 2A LED current
  • Typical ±3% LED current accuracy
  • Integrated N-Channel main and P-Channel synchronous MOSFETs
  • 3 Integrated N-Channel current regulating pass switches
  • LED Currents programmable via I2C bus independently
  • Input voltage range: 2.7 – 5.5 V
  • Thermal shutdown
  • Thermally enhanced WQFN package

All trademarks are the property of their respective owners.

  • Sequential RGB Driving Mode
  • Low Component Count and Small Solution Size
  • Stable with Ceramic and Other Low ESR capacitors, No Loop Compensation Required
  • Fast Transient Response
  • Programmable Converter Switching Frequency up to 1 MHz
  • MCU Interface Ready With I2C Bus
  • Peak Current Limit Protection for the Switcher
  • LED Fault Detection and Reporting via I2C Bus

Key Specifications

  • Support up to 2A LED current
  • Typical ±3% LED current accuracy
  • Integrated N-Channel main and P-Channel synchronous MOSFETs
  • 3 Integrated N-Channel current regulating pass switches
  • LED Currents programmable via I2C bus independently
  • Input voltage range: 2.7 – 5.5 V
  • Thermal shutdown
  • Thermally enhanced WQFN package

All trademarks are the property of their respective owners.

Description

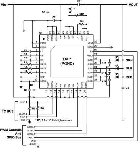
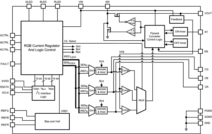
The LM3435, a Synchronously Rectified non-isolated Flyback Converter, features all required functions to implement a highly efficient and cost effective RGB LED driver. Different from conventional Flyback converter, LEDs connect across the VOUT pin and the VIN pin through internal passing elements at corresponding LED pins. Thus, voltage across LEDs can be higher than, equal to or lower than the input supply voltage.

Load current to LEDs is up to 2A with voltage across LEDs ranging from 2.0V to 4.5V. Integrated N-Channel main MOSFET, P-Channel synchronous MOSFET and three N-Channel current regulating pass switches allow low component count, thus reducing complexity and minimize board size. The LM3435 is designed to work exceptionally well with ceramic output capacitors with low output ripple voltage. Loop compensation is not required resulting in a fast load transient response. Non-overlapping RGB LEDs are driven sequentially through individual control. Output voltage hence can be optimized for different forward voltage of LEDs during the non-overlapping period. I2C interface eases the programming of the individual RGB LED current up to 1,024 levels per channel.

The LM3435 is available in the thermally enhanced 40-pin WQFN package.

The LM3435, a Synchronously Rectified non-isolated Flyback Converter, features all required functions to implement a highly efficient and cost effective RGB LED driver. Different from conventional Flyback converter, LEDs connect across the VOUT pin and the VIN pin through internal passing elements at corresponding LED pins. Thus, voltage across LEDs can be higher than, equal to or lower than the input supply voltage.

Load current to LEDs is up to 2A with voltage across LEDs ranging from 2.0V to 4.5V. Integrated N-Channel main MOSFET, P-Channel synchronous MOSFET and three N-Channel current regulating pass switches allow low component count, thus reducing complexity and minimize board size. The LM3435 is designed to work exceptionally well with ceramic output capacitors with low output ripple voltage. Loop compensation is not required resulting in a fast load transient response. Non-overlapping RGB LEDs are driven sequentially through individual control. Output voltage hence can be optimized for different forward voltage of LEDs during the non-overlapping period. I2C interface eases the programming of the individual RGB LED current up to 1,024 levels per channel.

The LM3435 is available in the thermally enhanced 40-pin WQFN package.

Subscribe to Welllinkchips !
Your Name
* Email
Submit a request