0
LM7480
  • LM7480
  • LM7480
  • LM7480
  • LM7480

LM7480

ACTIVE

3-V to 65-V back-to-back NFET ideal diode controller, -55°C to 125°C

Texas Instruments LM7480 Product Info

1 April 2026 0

Parameters

Vin (max) (V)

65

Vin (min) (V)

3

FET

External back-to-back FET

Device type

Ideal diode controller

Number of channels

1

Rating

Catalog

Features

Automotive load dump compatibility, Inrush current control, Linear control, Overvoltage protection, Reverse current blocking, Reverse polarity protection

Imax (A)

300

Iq (typ) (mA)

0.412

Iq (max) (mA)

0.495

IGate source (typ) (µA)

20000

IGate sink (typ) (mA)

2670

IGate pulsed (typ) (A)

2.6

Operating temperature range (°C)

-55 to 125

VSense reverse (typ) (mV)

-4.5

Design support

EVM, Simulation Model

VGS (max) (V)

15

Shutdown current (ISD) (mA) (A)

0.003

Product type

Ideal diode controller

Package

WSON (DRR)-12-9 mm² 3 x 3

Features

  • Qualified for extended temperature applications
    • Device temperature: –55°C to +125°C ambient operating temperature range
  • 3-V to 65-V input range
  • Reverse input protection down to –65 V
  • Drives external back-to-back N-channel MOSFETs in common drain and common source configurations
  • Ideal diode operation with 10.5-mV A to C forward voltage drop regulation (LM74800)
  • Low reverse detection threshold (–4.5 mV) with fast response (0.5 µs)
  • 20-mA peak gate (DGATE) turnon current
  • 2.6-A peak DGATE turnoff current
  • Adjustable overvoltage protection
  • Low 2.87-µA shutdown current (EN/UVLO = Low)
  • Available in space saving 12-pin WSON package
  • Qualified for extended temperature applications
    • Device temperature: –55°C to +125°C ambient operating temperature range
  • 3-V to 65-V input range
  • Reverse input protection down to –65 V
  • Drives external back-to-back N-channel MOSFETs in common drain and common source configurations
  • Ideal diode operation with 10.5-mV A to C forward voltage drop regulation (LM74800)
  • Low reverse detection threshold (–4.5 mV) with fast response (0.5 µs)
  • 20-mA peak gate (DGATE) turnon current
  • 2.6-A peak DGATE turnoff current
  • Adjustable overvoltage protection
  • Low 2.87-µA shutdown current (EN/UVLO = Low)
  • Available in space saving 12-pin WSON package

Description

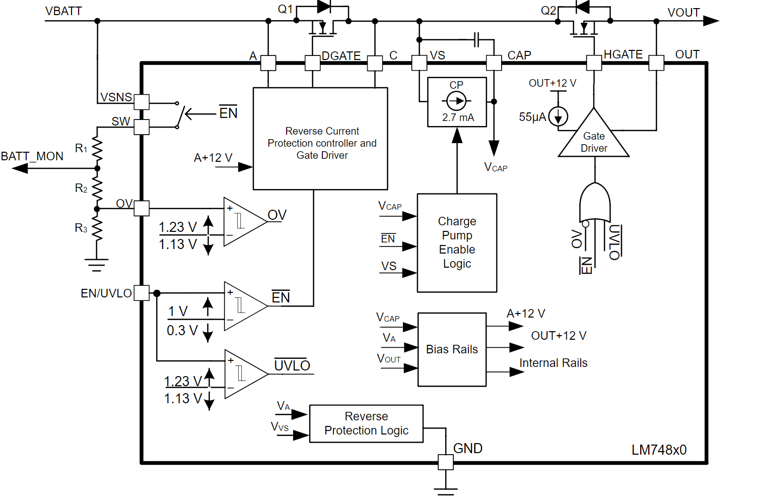
The LM7480 ideal diode controller drives and controls external back to back N-channel MOSFETs to emulate an ideal diode rectifier with power path ON/OFF control and overvoltage protection. The wide input supply of 3 V to 65 V allows protection and control of 12-V and 24-V input powered systems. The device can withstand and protect the loads from negative supply voltages down to –65 V. An integrated ideal diode controller (DGATE) drives the first MOSFET to replace a Schottky diode for reverse input protection and output voltage holdup. With a second MOSFET in the power path the device allows load disconnect (ON/OFF control) and overvoltage protection using HGATE control. The device features an adjustable overvoltage cut-off protection feature. LM7480 has two variants, LM74800 and LM74801. LM74800 employs reverse current blocking using linear regulation and comparator scheme versus LM74801, which supports a comparator based scheme. With common-drain configuration of the power MOSFETs, the mid-point can be utilized for ORing designs using another ideal diode. The LM7480 has a maximum voltage rating of 65 V. The loads can be protected from extended overvoltage transients like 200-V unsuppressed load dumps in 24-V battery systems by configuring the device with external MOSFETs in common source topology.

The LM7480 ideal diode controller drives and controls external back to back N-channel MOSFETs to emulate an ideal diode rectifier with power path ON/OFF control and overvoltage protection. The wide input supply of 3 V to 65 V allows protection and control of 12-V and 24-V input powered systems. The device can withstand and protect the loads from negative supply voltages down to –65 V. An integrated ideal diode controller (DGATE) drives the first MOSFET to replace a Schottky diode for reverse input protection and output voltage holdup. With a second MOSFET in the power path the device allows load disconnect (ON/OFF control) and overvoltage protection using HGATE control. The device features an adjustable overvoltage cut-off protection feature. LM7480 has two variants, LM74800 and LM74801. LM74800 employs reverse current blocking using linear regulation and comparator scheme versus LM74801, which supports a comparator based scheme. With common-drain configuration of the power MOSFETs, the mid-point can be utilized for ORing designs using another ideal diode. The LM7480 has a maximum voltage rating of 65 V. The loads can be protected from extended overvoltage transients like 200-V unsuppressed load dumps in 24-V battery systems by configuring the device with external MOSFETs in common source topology.

Subscribe to Welllinkchips !
Your Name
* Email
Submit a request