0
LMR61428
  • LMR61428
  • LMR61428

LMR61428

ACTIVE

1.2V to 14V, 2.85A 2MHz Step-Up Voltage Regulator Performance Benefits Performance Benefits

Texas Instruments LMR61428 Product Info

1 April 2026 0

Parameters

Rating

Catalog

Topology

Boost, SEPIC

Vin (max) (V)

14

Vin (min) (V)

1.2

Vout (max) (V)

14

Vout (min) (V)

1.24

Switch current limit (typ) (A)

2.85

Features

Enable, Nonsynchronous rectification

Operating temperature range (°C)

-40 to 85

Iq (typ) (A)

0.0001

Duty cycle (max) (%)

70

Package

VSSOP (DGK)-8-14.7 mm² 3 x 4.9

Features

  • 1.2V to 14V Input Voltage
  • Adjustable Output Voltage up to 14V
  • Switch Current up to 2.85A
  • Up to 2 MHz Switching Frequency
  • Low Shutdown Iq, <1µA
  • Cycle-by-Cycle Current Limiting
  • VSSOP Packaging (3.0 x 5.0 x 1.09mm)
  • WEBENCH Enabled

Performance Benefits

  • Extremely Easy to Use
  • Tiny Overall Solution Reduces System Cost

SIMPLE SWITCHER is a trademark of Texas Instruments. WEBENCH is a trademark of Texas Instruments. All trademarks are the property of their respective owners.

  • 1.2V to 14V Input Voltage
  • Adjustable Output Voltage up to 14V
  • Switch Current up to 2.85A
  • Up to 2 MHz Switching Frequency
  • Low Shutdown Iq, <1µA
  • Cycle-by-Cycle Current Limiting
  • VSSOP Packaging (3.0 x 5.0 x 1.09mm)
  • WEBENCH Enabled

Performance Benefits

  • Extremely Easy to Use
  • Tiny Overall Solution Reduces System Cost

SIMPLE SWITCHER is a trademark of Texas Instruments. WEBENCH is a trademark of Texas Instruments. All trademarks are the property of their respective owners.

Description

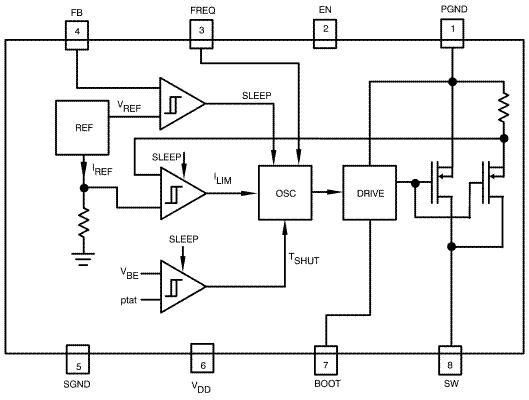
The LMR61428 is a step-up DC-DC switching regulator for battery-powered and low input voltage systems that can achieve efficiencies up to 90%. It has a wide input voltage range from 1.2V to 14V and a possible regulated output voltage range of 1.24V to 14V. It has an internal 0.17Ω N-Channel MOSFET power switch.

The high switching frequency of up to 2MHz of the LMR61428 allows for tiny surface mount inductors and capacitors. Because of the unique constant-duty-cycle gated oscillator topology very high efficiencies are realized over a wide load range. The supply current is reduced to 80µA because of the BiCMOS process technology. In the shutdown mode, the supply current is less than 2.5µA. The LMR61428 is available in a VSSOP-8 package.

The LMR61428 is a step-up DC-DC switching regulator for battery-powered and low input voltage systems that can achieve efficiencies up to 90%. It has a wide input voltage range from 1.2V to 14V and a possible regulated output voltage range of 1.24V to 14V. It has an internal 0.17Ω N-Channel MOSFET power switch.

The high switching frequency of up to 2MHz of the LMR61428 allows for tiny surface mount inductors and capacitors. Because of the unique constant-duty-cycle gated oscillator topology very high efficiencies are realized over a wide load range. The supply current is reduced to 80µA because of the BiCMOS process technology. In the shutdown mode, the supply current is less than 2.5µA. The LMR61428 is available in a VSSOP-8 package.

Subscribe to Welllinkchips !
Your Name
* Email
Submit a request