0
LM74700-EP
  • LM74700-EP
  • LM74700-EP
  • LM74700-EP

LM74700-EP

ACTIVE

Enhanced low IQ ideal diode controller

Texas Instruments LM74700-EP Product Info

1 April 2026 0

Parameters

Vin (max) (V)

65

Vin (min) (V)

3.2

FET

External single FET

Device type

Ideal diode controller

Number of channels

1

Rating

HiRel Enhanced Product

Features

Enable, Linear control, Reverse current blocking, Reverse polarity protection

Imax (A)

250

Iq (typ) (mA)

0.08

Iq (max) (mA)

0.13

IGate source (typ) (µA)

11000

IGate sink (typ) (mA)

2370

IGate pulsed (typ) (A)

2.3

Operating temperature range (°C)

-50 to 125

VSense reverse (typ) (mV)

-11

Design support

EVM

Shutdown current (ISD) (mA) (A)

0.001

Product type

Ideal diode controller

Package

SOT-23-THN (DDF)-8-8.12 mm² 2.9 x 2.8

Features

  • 3.2-V to 65-V Input range (3.9-V startup)
  • –65-V reverse voltage rating
  • Charge pump for external N-Channel MOSFET
  • 20-mV ANODE to CATHODE forward voltage drop regulation
  • Enable pin feature
  • 1-µA shutdown current (EN = Low)
  • 80-µA operating quiescent current (EN = High)
  • 2.3-A peak gate turnoff current
  • Fast response to reverse current blocking: < 0.75 µs
  • Meets automotive ISO7637 transient requirements with a suitable TVS Diode
  • Available in 8 pin SOT-23 package 2.90 mm × 1.60 mm
  • Military temperature range –55°C to +125°C
  • One fabrication, assembly and test site
  • Extended product life cycle
  • Extended product change notification
  • Product traceability
  • 3.2-V to 65-V Input range (3.9-V startup)
  • –65-V reverse voltage rating
  • Charge pump for external N-Channel MOSFET
  • 20-mV ANODE to CATHODE forward voltage drop regulation
  • Enable pin feature
  • 1-µA shutdown current (EN = Low)
  • 80-µA operating quiescent current (EN = High)
  • 2.3-A peak gate turnoff current
  • Fast response to reverse current blocking: < 0.75 µs
  • Meets automotive ISO7637 transient requirements with a suitable TVS Diode
  • Available in 8 pin SOT-23 package 2.90 mm × 1.60 mm
  • Military temperature range –55°C to +125°C
  • One fabrication, assembly and test site
  • Extended product life cycle
  • Extended product change notification
  • Product traceability

Description

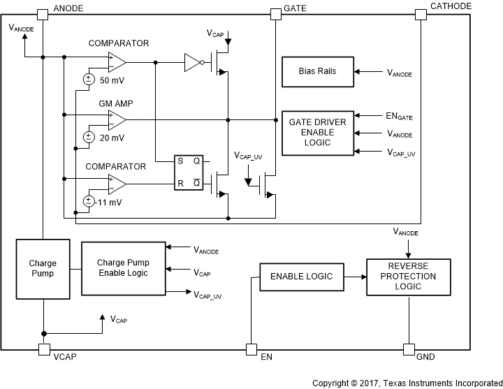
The LM74700-EP is an ideal diode controller which operates in conjunction with an external N-channel MOSFET as an ideal diode rectifier for low loss reverse polarity protection with a 20-mV forward voltage drop. The wide supply input range of 3.2 V to 65 V allows control of many popular DC bus voltages such as 12-V, 24-V and 48-V systems. The device can withstand and protect the loads from negative supply voltages down to –65 V.

The device controls the GATE of the MOSFET to regulate the forward voltage drop at 20 mV. The regulation scheme enables graceful turn off of the MOSFET during a reverse current event and ensures zero DC reverse current flow. Fast response (< 0.75 µs) to Reverse Current Blocking makes the device suitable for systems with output voltage holdup requirements during power fail and input micro-short conditions.

The LM74700-EP controller provides a charge pump gate drive for an external N-channel MOSFET. The high voltage rating of LM74700-EP helps to simplify the system designs for automotive ISO7637 protection. With the enable pin low, the controller is off and draws approximately 1 µA of current. The LM74700-EP is fully specified over the temperature range of TA = –55°C to +125°C.

The LM74700-EP is an ideal diode controller which operates in conjunction with an external N-channel MOSFET as an ideal diode rectifier for low loss reverse polarity protection with a 20-mV forward voltage drop. The wide supply input range of 3.2 V to 65 V allows control of many popular DC bus voltages such as 12-V, 24-V and 48-V systems. The device can withstand and protect the loads from negative supply voltages down to –65 V.

The device controls the GATE of the MOSFET to regulate the forward voltage drop at 20 mV. The regulation scheme enables graceful turn off of the MOSFET during a reverse current event and ensures zero DC reverse current flow. Fast response (< 0.75 µs) to Reverse Current Blocking makes the device suitable for systems with output voltage holdup requirements during power fail and input micro-short conditions.

The LM74700-EP controller provides a charge pump gate drive for an external N-channel MOSFET. The high voltage rating of LM74700-EP helps to simplify the system designs for automotive ISO7637 protection. With the enable pin low, the controller is off and draws approximately 1 µA of current. The LM74700-EP is fully specified over the temperature range of TA = –55°C to +125°C.

Subscribe to Welllinkchips !
Your Name
* Email
Submit a request