0
LM5157
  • LM5157
  • LM5157

LM5157

ACTIVE

6A/4A, 50-V, 2.2-MHz wide VIN boost, flyback, & SEPIC converter with dual random spread spectrum

Texas Instruments LM5157 Product Info

1 April 2026 1

Parameters

Rating

Catalog

Topology

Boost, Flyback, SEPIC

Vin (max) (V)

45

Vin (min) (V)

1.5

Vout (max) (V)

48

Vout (min) (V)

1.5

Switch current limit (typ) (A)

7.5

Features

Enable, Frequency synchronization, Nonsynchronous rectification, Power good, Spread Spectrum, UVLO adjustable

EMI features

Frequency Dithering, Spread Spectrum

Control mode

current mode

Operating temperature range (°C)

-40 to 125

Iq (typ) (A)

0.00067

Duty cycle (max) (%)

93

TI functional safety category

Functional Safety-Capable

Package

WQFN (RTE)-16-9 mm² 3 x 3

Features

  • Suited for wide operating range for battery applications
    • 2.9-V to 45-V input operating range
    • 48-V maximum output (50-V abs max)
    • Minimum boost supply voltage of 1.5 V when BIAS ≥ 2.9 V
    • Input transient protection up to 50 V
    • Minimized battery drain
      • Low shutdown current (I Q ≤ 2.6 µA)
      • Low operating current (I Q ≤ 670 µA)
  • Small solution size and low cost
    • Maximum switching frequency up to 2.2 MHz
    • 16-pin QFN package (3 mm × 3 mm)
    • Integrated error amplifier allows primary-side regulation without optocoupler (flyback)
    • Accurate current limit (see the Device Comparison Table)
  • EMI mitigation
    • Selectable dual random spread spectrum
    • Lead-less package
  • Higher efficiency with low-power dissipation
    • 45-mΩ R DSON switch
    • Fast switching, small switching loss
  • Avoid AM band interference and crosstalk
    • Optional clock synchronization
    • Dynamically programmable wide switching frequency from 100 kHz to 2.2 MHz
  • Integrated protection features
    • Constant current limiting over input voltage
    • Selectable hiccup mode overload protection
    • Programmable line UVLO
    • OVP protection
    • Thermal shutdown
  • Accurate ±1% accuracy feedback reference
  • Adjustable soft start
  • PGOOD indicator
  • Create a custom design using the LM5157x with the WEBENCH Power Designer
  • Suited for wide operating range for battery applications
    • 2.9-V to 45-V input operating range
    • 48-V maximum output (50-V abs max)
    • Minimum boost supply voltage of 1.5 V when BIAS ≥ 2.9 V
    • Input transient protection up to 50 V
    • Minimized battery drain
      • Low shutdown current (I Q ≤ 2.6 µA)
      • Low operating current (I Q ≤ 670 µA)
  • Small solution size and low cost
    • Maximum switching frequency up to 2.2 MHz
    • 16-pin QFN package (3 mm × 3 mm)
    • Integrated error amplifier allows primary-side regulation without optocoupler (flyback)
    • Accurate current limit (see the Device Comparison Table)
  • EMI mitigation
    • Selectable dual random spread spectrum
    • Lead-less package
  • Higher efficiency with low-power dissipation
    • 45-mΩ R DSON switch
    • Fast switching, small switching loss
  • Avoid AM band interference and crosstalk
    • Optional clock synchronization
    • Dynamically programmable wide switching frequency from 100 kHz to 2.2 MHz
  • Integrated protection features
    • Constant current limiting over input voltage
    • Selectable hiccup mode overload protection
    • Programmable line UVLO
    • OVP protection
    • Thermal shutdown
  • Accurate ±1% accuracy feedback reference
  • Adjustable soft start
  • PGOOD indicator
  • Create a custom design using the LM5157x with the WEBENCH Power Designer

Description

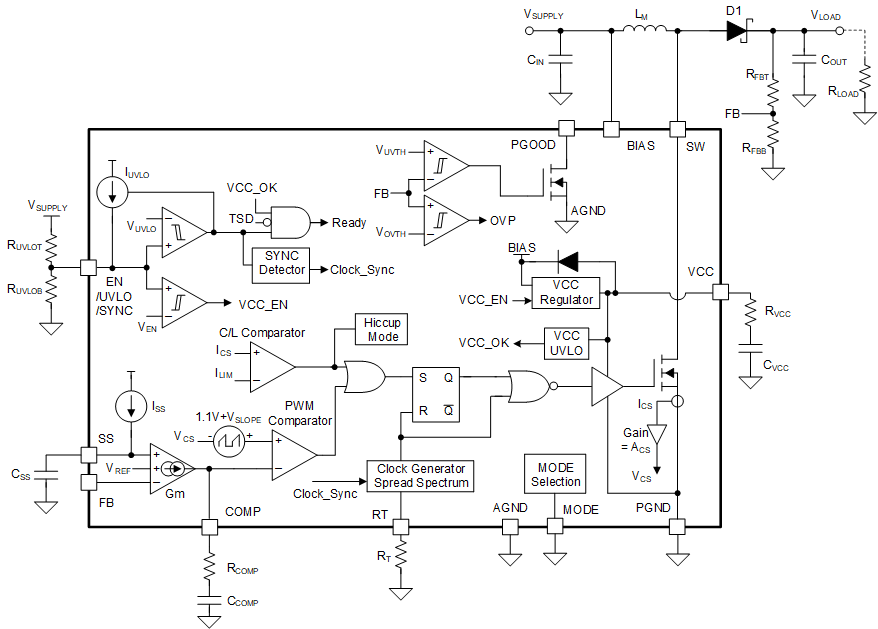
The LM5157 device is a wide input range, non-synchronous boost converter with integrated 50-V power switch.

The device can be used in boost, SEPIC, and flyback topologies. The device can start up from a single-cell battery with a minimum of 2.9 V. It can operate with an input supply voltage as low as 1.5 V if the BIAS pin is greater than 2.9 V.

The BIAS pin operates up to 45 V (50-V absolute maximum). The switching frequency is dynamically programmable with an external resistor from 100 kHz to 2.2 MHz. Switching at 2.2 MHz minimizes AM band interference and allows for a small solution size and fast transient response. To reduce the EMI of the power supply, the device provides a selectable Dual Random Spread Spectrum, which reduces the EMI over a wide frequency range.

The device features an accurate peak current limit over the input voltage, which avoids overdesigning power inductor. Low operating current and pulse-skipping operation improve efficiency at light loads.

The device has built-in protection features such as overvoltage protection, line UVLO, thermal shutdown, and selectable Hiccup mode overload protection. Additional features include low shutdown I Q, programmable soft start, precision reference, a power-good indicator, and external clock synchronization.

The LM5157 device is a wide input range, non-synchronous boost converter with integrated 50-V power switch.

The device can be used in boost, SEPIC, and flyback topologies. The device can start up from a single-cell battery with a minimum of 2.9 V. It can operate with an input supply voltage as low as 1.5 V if the BIAS pin is greater than 2.9 V.

The BIAS pin operates up to 45 V (50-V absolute maximum). The switching frequency is dynamically programmable with an external resistor from 100 kHz to 2.2 MHz. Switching at 2.2 MHz minimizes AM band interference and allows for a small solution size and fast transient response. To reduce the EMI of the power supply, the device provides a selectable Dual Random Spread Spectrum, which reduces the EMI over a wide frequency range.

The device features an accurate peak current limit over the input voltage, which avoids overdesigning power inductor. Low operating current and pulse-skipping operation improve efficiency at light loads.

The device has built-in protection features such as overvoltage protection, line UVLO, thermal shutdown, and selectable Hiccup mode overload protection. Additional features include low shutdown I Q, programmable soft start, precision reference, a power-good indicator, and external clock synchronization.

Subscribe to Welllinkchips !
Your Name
* Email
Submit a request