0
LM4991
  • LM4991
  • LM4991
  • LM4991
  • LM4991

LM4991

ACTIVE

3.0-W, mono, analog input Class-AB audio amplifier Key Specifications Key Specifications

Texas Instruments LM4991 Product Info

1 April 2026 0

Parameters

Audio input type

Analog Input

Architecture

Class-AB

Speaker channels (max)

Mono

Control interface

Hardware

Output power (W)

3

Power stage supply (max) (V)

5.5

Power stage supply (min) (V)

2.2

THD + N at 1 kHz (%)

0.2

Load (min) (Ω)

3

Analog supply voltage (min) (V)

2.2

Analog supply voltage (max) (V)

5.5

Rating

Catalog

Operating temperature range (°C)

-40 to 85

Package

SOIC (D)-8-29.4 mm² 4.9 x 6

Features

  • Available in Space-Saving WSON and SOIC Packages
  • Ultra Low Current Shutdown Mode
  • Can Drive Capacitive Loads up to 500pF
  • Improved Click and Pop Circuitry Reduces Noises During Turn-On and Turn-Off Transitions
  • 2.2 - 5.5V Operation
  • No Output Coupling Capacitors, Snubber Networks, Bootstrap Capacitors or Gain-Setting Resistors Required
  • Unity-Gain Stable

Key Specifications

  • Improved PSRR at 217kHz and 1kHz: 64 dB (typ)
  • PO at VDD = 5.0V, 10% THD, 1kHz
    • LM4991LD (only), 3Ω, 4Ω: 3W (typ), 2.5 W (typ)
    • All packages, 8Ω load: 1.5 W (typ)
  • Shutdown current: 0.1µA (typ)

All trademarks are the property of their respective owners.

  • Available in Space-Saving WSON and SOIC Packages
  • Ultra Low Current Shutdown Mode
  • Can Drive Capacitive Loads up to 500pF
  • Improved Click and Pop Circuitry Reduces Noises During Turn-On and Turn-Off Transitions
  • 2.2 - 5.5V Operation
  • No Output Coupling Capacitors, Snubber Networks, Bootstrap Capacitors or Gain-Setting Resistors Required
  • Unity-Gain Stable

Key Specifications

  • Improved PSRR at 217kHz and 1kHz: 64 dB (typ)
  • PO at VDD = 5.0V, 10% THD, 1kHz
    • LM4991LD (only), 3Ω, 4Ω: 3W (typ), 2.5 W (typ)
    • All packages, 8Ω load: 1.5 W (typ)
  • Shutdown current: 0.1µA (typ)

All trademarks are the property of their respective owners.

Description

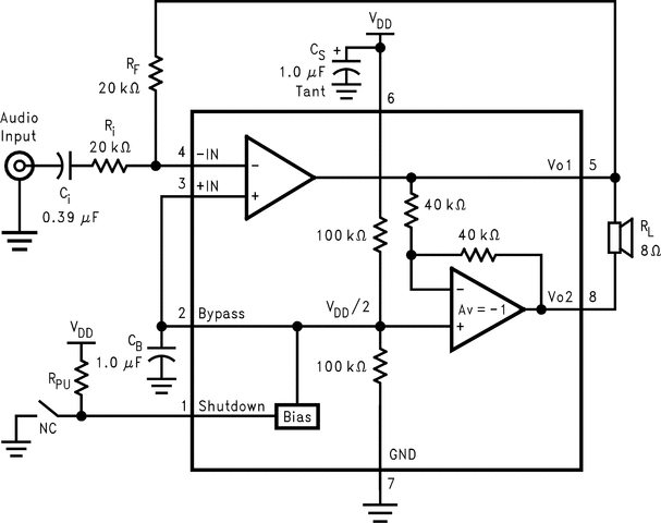
The LM4991 is a mono bridged audio power amplifier capable of delivering 3W of continuous average power into a 3Ω load with less than 10% THD when powered by a 5V power supply (see Note below). To conserve power in portable applications, the LM4991's micropower shutdown mode (ISD = 0.1µA, typ) is activated when VDD is applied to the SHUTDOWN pin.

Boomer audio power amplifiers are designed specifically to provide high power, high fidelity audio output. They require few external components and operate on low supply voltages from 2.2V to 5.5V. Since the LM4991 does not require output coupling capacitors, bootstrap capacitors, or snubber networks, it is ideally suited for low-power portable systems that require minimum volume and weight.

Additional LM4991 features include thermal shutdown protection, unity-gain stability, and external gain set.

Note: An LM4991LD that has been properly mounted to a circuit board will deliver 3W into 3Ω (at 10% THD). The other package options for the LM4991 will deliver 1.5W into 8Ω (at 10% THD). See the sections for further information concerning the LM4991LD and LM4991M.

The LM4991 is a mono bridged audio power amplifier capable of delivering 3W of continuous average power into a 3Ω load with less than 10% THD when powered by a 5V power supply (see Note below). To conserve power in portable applications, the LM4991's micropower shutdown mode (ISD = 0.1µA, typ) is activated when VDD is applied to the SHUTDOWN pin.

Boomer audio power amplifiers are designed specifically to provide high power, high fidelity audio output. They require few external components and operate on low supply voltages from 2.2V to 5.5V. Since the LM4991 does not require output coupling capacitors, bootstrap capacitors, or snubber networks, it is ideally suited for low-power portable systems that require minimum volume and weight.

Additional LM4991 features include thermal shutdown protection, unity-gain stability, and external gain set.

Note: An LM4991LD that has been properly mounted to a circuit board will deliver 3W into 3Ω (at 10% THD). The other package options for the LM4991 will deliver 1.5W into 8Ω (at 10% THD). See the sections for further information concerning the LM4991LD and LM4991M.

Subscribe to Welllinkchips !
Your Name
* Email
Submit a request