0
LM49450
  • LM49450
  • LM49450
  • LM49450

LM49450

ACTIVE

2.5-W, stereo, digital input Class-D amp with 36-mW headphone amp & 3D enhancement Key Specifications Key Specifications

Texas Instruments LM49450 Product Info

1 April 2026 1

Parameters

Audio input type

Analog Input, Digital Input

Architecture

Class-D

Speaker channels (max)

Stereo

Control interface

I2C

Output power (W)

1.1

Power stage supply (max) (V)

5.5

Power stage supply (min) (V)

2.7

THD + N at 1 kHz (%)

0.06

Load (min) (Ω)

4

Analog supply voltage (min) (V)

2.7

Analog supply voltage (max) (V)

5.5

Rating

Catalog

Operating temperature range (°C)

-40 to 85

Package

WQFN (RTV)-32-25 mm² 5 x 5

Features

  • 24–Bit Stereo DAC
  • Stereo Filterless Class D Operation
  • Selectable Spread Spectrum Mode Reduces EMI
  • Ground Referenced Headphone Amplifiers with 100dB SNR
  • I2S Compatible Audio Interface
  • Audio Sample Rates up to 192kHz
  • TI’s 3D Enhancement
  • 32-Step Digital Volume Control
  • I2C-Compatible Control Interface
  • Headphone Sense Input
  • Stereo Analog Line Inputs
  • Output Short Circuit Protection
  • Thermal Overload Protection
  • Minimum External Components
  • Click and Pop Suppression
  • Micro-Power Shutdown
  • Available in Space-Saving 32-Pin WQFN Package

Key Specifications

  • SNR at Headphone Output: 102dBA (typ)
  • Speaker Amplifier Efficiency at 3.6V, 650mW/Channel into 8Ω: 87% (typ)
  • Speaker Amplifier Efficiency at 5V, 1.1W/Channel into 8Ω: 80% (typ)
  • Quiescent Power Supply Current Line Inputs:
    • Speaker Mode at LSVDD = 3.6V: 7.5mA (typ)
    • Headphone Mode at HPVDD = 2.5V: 5.3mA (typ)
  • Output Power/Channel Speaker at LSVDD = 5V:
    • RL = 4Ω, THD+N ≤ 10%: 2.5W (typ)
    • RL = 8Ω, THD+N ≤ 1%: 1.25W (typ)
  • Headphone at HPVDD = 2.5V:
    • RL = 16Ω, THD+N ≤ 1%: 34mW (typ)
    • RL = 32Ω, THD+N ≤ 1%: 36mW (typ)
  • PSRR at 1kHz
    • Speaker Mode: 67dB ( typ)
    • Headphone Mode: 77dB (typ)
  • Shutdown current: 0.02μA (typ)

is a trademark of Texas Instruments. All trademarks are the property of their respective owners.

  • 24–Bit Stereo DAC
  • Stereo Filterless Class D Operation
  • Selectable Spread Spectrum Mode Reduces EMI
  • Ground Referenced Headphone Amplifiers with 100dB SNR
  • I2S Compatible Audio Interface
  • Audio Sample Rates up to 192kHz
  • TI’s 3D Enhancement
  • 32-Step Digital Volume Control
  • I2C-Compatible Control Interface
  • Headphone Sense Input
  • Stereo Analog Line Inputs
  • Output Short Circuit Protection
  • Thermal Overload Protection
  • Minimum External Components
  • Click and Pop Suppression
  • Micro-Power Shutdown
  • Available in Space-Saving 32-Pin WQFN Package

Key Specifications

  • SNR at Headphone Output: 102dBA (typ)
  • Speaker Amplifier Efficiency at 3.6V, 650mW/Channel into 8Ω: 87% (typ)
  • Speaker Amplifier Efficiency at 5V, 1.1W/Channel into 8Ω: 80% (typ)
  • Quiescent Power Supply Current Line Inputs:
    • Speaker Mode at LSVDD = 3.6V: 7.5mA (typ)
    • Headphone Mode at HPVDD = 2.5V: 5.3mA (typ)
  • Output Power/Channel Speaker at LSVDD = 5V:
    • RL = 4Ω, THD+N ≤ 10%: 2.5W (typ)
    • RL = 8Ω, THD+N ≤ 1%: 1.25W (typ)
  • Headphone at HPVDD = 2.5V:
    • RL = 16Ω, THD+N ≤ 1%: 34mW (typ)
    • RL = 32Ω, THD+N ≤ 1%: 36mW (typ)
  • PSRR at 1kHz
    • Speaker Mode: 67dB ( typ)
    • Headphone Mode: 77dB (typ)
  • Shutdown current: 0.02μA (typ)

is a trademark of Texas Instruments. All trademarks are the property of their respective owners.

Description

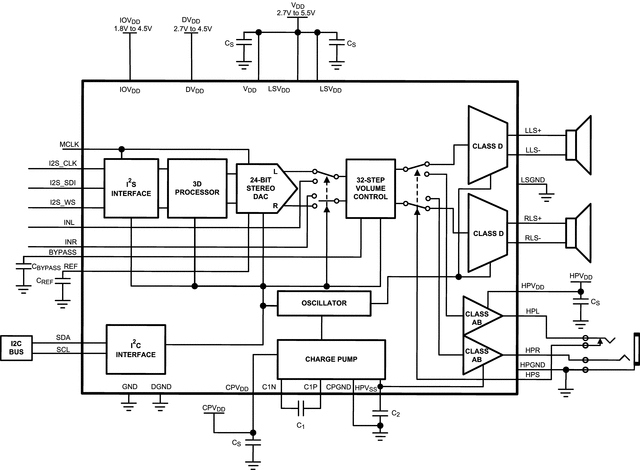
The LM49450 is a fully integrated audio subsystem designed for portable media player applications. The LM49450 combines a 24-bit I2S digital-to-analog converter (DAC), 2.5W/channel stereo Class D speaker drivers, 36mW stereo ground referenced headphone drivers, volume control, and TI’s unique 3D sound enhancement into a single device.

The filterless Class D amplifiers deliver 1.25W/channel into an 8Ω load with <1% THD+N with a 5V supply. The LM49450 offers two logic selectable modulation schemes, fixed frequency mode, and an EMI reducing spread spectrum mode. The 36mW/channel headphone drivers feature TI’s ground referenced architecture that creates a ground-referenced output from a single supply, eliminating the need for bulky and expensive DC-blocking capacitors, saving space and minimizing system cost. A headphone sense input (HPS) automatically detects the presence of a headphone, and configures the device accordingly.

The LM49450 stereo, 24-bit DAC supports a wide range of sample rates (including 192kHz, 96kHz, 48kHz, and 44.1kHz). The digital audio signal path features better than 100dB SNR, and low 0.05% THD+N when measured at the headphone outputs. The flexible 3-wire I2S interface supports left or right justified audio data.

The LM49450 features separate 32-step volume control for the headphones and speaker outputs. 3D enhancement, mode selection, shutdown control, and volume are controlled through an I2C compatible interface.

Output short circuit and thermal overload protection prevent the device from being damaged during fault conditions. Superior click and pop suppression eliminates audible transients on power-up/down and during shutdown. The LM49450 is available in a space saving 32-pin WQFN package.

The LM49450 is a fully integrated audio subsystem designed for portable media player applications. The LM49450 combines a 24-bit I2S digital-to-analog converter (DAC), 2.5W/channel stereo Class D speaker drivers, 36mW stereo ground referenced headphone drivers, volume control, and TI’s unique 3D sound enhancement into a single device.

The filterless Class D amplifiers deliver 1.25W/channel into an 8Ω load with <1% THD+N with a 5V supply. The LM49450 offers two logic selectable modulation schemes, fixed frequency mode, and an EMI reducing spread spectrum mode. The 36mW/channel headphone drivers feature TI’s ground referenced architecture that creates a ground-referenced output from a single supply, eliminating the need for bulky and expensive DC-blocking capacitors, saving space and minimizing system cost. A headphone sense input (HPS) automatically detects the presence of a headphone, and configures the device accordingly.

The LM49450 stereo, 24-bit DAC supports a wide range of sample rates (including 192kHz, 96kHz, 48kHz, and 44.1kHz). The digital audio signal path features better than 100dB SNR, and low 0.05% THD+N when measured at the headphone outputs. The flexible 3-wire I2S interface supports left or right justified audio data.

The LM49450 features separate 32-step volume control for the headphones and speaker outputs. 3D enhancement, mode selection, shutdown control, and volume are controlled through an I2C compatible interface.

Output short circuit and thermal overload protection prevent the device from being damaged during fault conditions. Superior click and pop suppression eliminates audible transients on power-up/down and during shutdown. The LM49450 is available in a space saving 32-pin WQFN package.

Subscribe to Welllinkchips !
Your Name
* Email
Submit a request