0
TPS92020
  • TPS92020
  • TPS92020

TPS92020

ACTIVE

Resonant-Switching Driver Controller for LED Lighting

Texas Instruments TPS92020 Product Info

1 April 2026 1

Parameters

Topology

Half bridge, LLC

Control mode

Voltage

Features

Disable, Over Temperature Protection, Programmable soft start, Variable switching frequency control, Zero voltage switching

Package

SOIC (D)-8-29.4 mm² 4.9 x 6

Features

  • LLC Resonant Switching Driver Controller for Multi-String LED
    Lighting Applications
  • Half-Bridge Topology
  • Fixed or Variable Switching Frequency Control
  • Programmable Soft-Start Time
  • Programmable Dead Time for Best Efficiency
  • Easy ON/OFF Control
  • Overcurrent Protection
  • Over-Temperature Protection
  • Bias Voltage UVLO and OVP
  • Integrated Gate Driver With 0.4-A Source and 0.8-A Sink Capability
  • Operating Temperature Range: –40°C to 125°C
  • SOIC 8-Pin Package

  • LLC Resonant Switching Driver Controller for Multi-String LED
    Lighting Applications
  • Half-Bridge Topology
  • Fixed or Variable Switching Frequency Control
  • Programmable Soft-Start Time
  • Programmable Dead Time for Best Efficiency
  • Easy ON/OFF Control
  • Overcurrent Protection
  • Over-Temperature Protection
  • Bias Voltage UVLO and OVP
  • Integrated Gate Driver With 0.4-A Source and 0.8-A Sink Capability
  • Operating Temperature Range: –40°C to 125°C
  • SOIC 8-Pin Package

Description

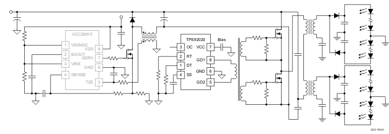
The TPS92020 is a high-performance resonant-switching LED driver controller. It is designed for use in higher power LED lighting systems. The TPS92020 uses resonant switching in an LLC topology to achieve a very high efficiency compared to traditional half-bridge converters.

The programmable dead time enables zero-voltage switching with minimum magnetizing current, maximizing system efficiency across a variety of applications.

The TPS92020 can operate in two switching frequency modes. Fixed frequency allows for simple design when the load current is constant while variable switching allows for optimal closed-loop control for loads with varying currents. The internal oscillator supports the switching frequencies from 30 kHz to 350 kHz. This high-accuracy oscillator realizes the minimum switching frequency limiting with 4% tolerance, allowing the designer to avoid over-design of the power stage and, thus, further reducing overall system cost.

The programmable soft-start timer maximizes design flexibility demanded by the varied requirements of end equipments utilizing a half-bridge topology. The TPS92020 incorporates a 0.4-A source and 0.8-A sink for driving a low-cost gate driver transformer, delivering complete system protection functions including overcurrent, UVLO, bias supply OVP and OTP.

The TPS92020 is a high-performance resonant-switching LED driver controller. It is designed for use in higher power LED lighting systems. The TPS92020 uses resonant switching in an LLC topology to achieve a very high efficiency compared to traditional half-bridge converters.

The programmable dead time enables zero-voltage switching with minimum magnetizing current, maximizing system efficiency across a variety of applications.

The TPS92020 can operate in two switching frequency modes. Fixed frequency allows for simple design when the load current is constant while variable switching allows for optimal closed-loop control for loads with varying currents. The internal oscillator supports the switching frequencies from 30 kHz to 350 kHz. This high-accuracy oscillator realizes the minimum switching frequency limiting with 4% tolerance, allowing the designer to avoid over-design of the power stage and, thus, further reducing overall system cost.

The programmable soft-start timer maximizes design flexibility demanded by the varied requirements of end equipments utilizing a half-bridge topology. The TPS92020 incorporates a 0.4-A source and 0.8-A sink for driving a low-cost gate driver transformer, delivering complete system protection functions including overcurrent, UVLO, bias supply OVP and OTP.

Subscribe to Welllinkchips !
Your Name
* Email
Submit a request