0
BQ27Z561-R2
  • BQ27Z561-R2
  • BQ27Z561-R2
  • BQ27Z561-R2

BQ27Z561-R2

ACTIVE

Impedance track battery gas gauge solution for 1-series cell li-ion battery packs

Texas Instruments BQ27Z561-R2 Product Info

1 April 2026 0

Parameters

Cell chemistry

Li-Ion/Li-Polymer, LiFePO4

Number of series cells

Single Cell

Communication interface

HDQ, I2C

Battery capacity (min) (mAh)

100

Battery capacity (max) (mAh)

32000

Implementation

Pack

External capacity indication

None

Features

Impedance Track™ algorithm, SHA-256 Authentication

Operating temperature range (°C)

-40 to 85

Rating

Catalog

Package

DSBGA (YPH)-12-2.8896 mm² 2.064 x 1.4

Features

  • Supports high-side and low-side current sense resistors: down to 1mΩ
  • Supports pack-side gauging including enhanced state of health (SOH) algorithm
  • Fast QMax update option based on predicted OCV
  • SHA-256 authentication responder for increased battery pack security
  • Sophisticated charge algorithms
    • JEITA
    • Enhanced charging
    • RSOC charging compensation option
  • Two independent ADCs
    • Support for simultaneous current and voltage sampling
    • High-accuracy coulomb counter with input offset error: < 1 µV (typical)
  • Low-voltage operation: 2V
  • Wide-range current applications: 1mA to > 5A
  • Active high or low pulse or level interrupt pin
  • Supports battery trip point (BTP)
  • Reduced power modes (typical battery pack operating range conditions)
    • Typical SLEEP mode: < 11µA
    • Typical DEEP SLEEP mode: < 9µA
    • Typical HIBERNATE mode: < 3µA
    • Typical OFF mode: < 1.9µA
  • Internal and external temperature sense functions
  • Diagnostic lifetime data monitor and black box recorder
  • 400kHz I2C bus communications interface for high-speed programming and data access
  • HDQ one-wire for communication with host
  • Compact 12-pin DSBGA package (YPH)
  • Supports high-side and low-side current sense resistors: down to 1mΩ
  • Supports pack-side gauging including enhanced state of health (SOH) algorithm
  • Fast QMax update option based on predicted OCV
  • SHA-256 authentication responder for increased battery pack security
  • Sophisticated charge algorithms
    • JEITA
    • Enhanced charging
    • RSOC charging compensation option
  • Two independent ADCs
    • Support for simultaneous current and voltage sampling
    • High-accuracy coulomb counter with input offset error: < 1 µV (typical)
  • Low-voltage operation: 2V
  • Wide-range current applications: 1mA to > 5A
  • Active high or low pulse or level interrupt pin
  • Supports battery trip point (BTP)
  • Reduced power modes (typical battery pack operating range conditions)
    • Typical SLEEP mode: < 11µA
    • Typical DEEP SLEEP mode: < 9µA
    • Typical HIBERNATE mode: < 3µA
    • Typical OFF mode: < 1.9µA
  • Internal and external temperature sense functions
  • Diagnostic lifetime data monitor and black box recorder
  • 400kHz I2C bus communications interface for high-speed programming and data access
  • HDQ one-wire for communication with host
  • Compact 12-pin DSBGA package (YPH)

Description

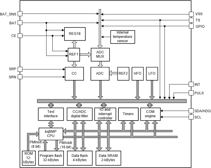
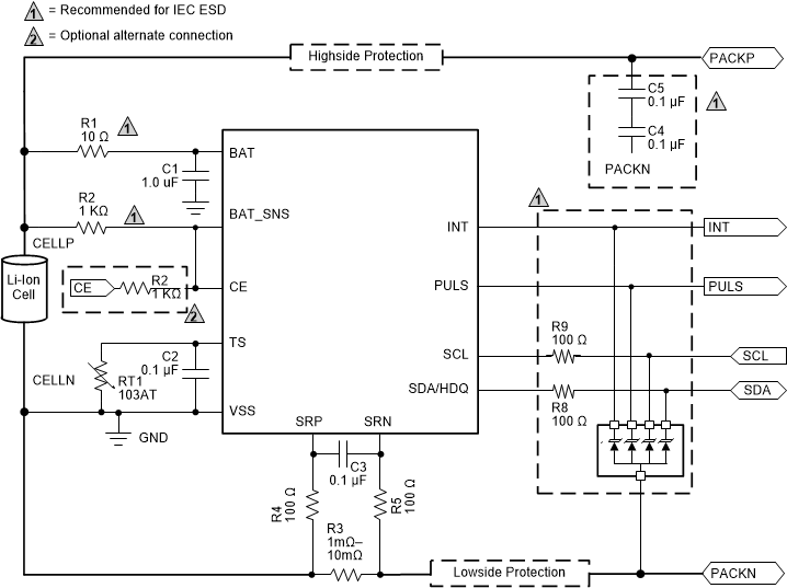
The Texas Instruments BQ27Z561-R2 Impedance Track™ gas gauge solution is a highly integrated, accurate 1-series cell gas gauge with a flash programmable custom reduced instruction-set CPU (RISC) and SHA-256 authentication for Li-ion and Li-polymer battery packs. The 1-series cell capability includes parallel cells for increased capacity.

The BQ27Z561-R2 gas gauge communicates through I2C-compatible and HDQ one-wire interfaces and includes several key features that can help facilitate accurate gas gauging applications. Integrated temperature sense functions (internal and external options) enable system and battery temperature measurements.

The integrated SHA-256 functionality helps enable secure identification between systems and packs. The interrupt and BTP functions facilitate the BQ27Z561-R2 device to inform the system when a specific state-of-charge (SOC), voltage, or temperature condition occurs. The low-voltage operation enables the system to continue monitoring the battery even in deeply discharged conditions. During low-activity situations, set the device to the low power coulomb counting (CC) mode, which enables the device to continue coulomb counting, while reducing operating current significantly.

The Texas Instruments BQ27Z561-R2 Impedance Track™ gas gauge solution is a highly integrated, accurate 1-series cell gas gauge with a flash programmable custom reduced instruction-set CPU (RISC) and SHA-256 authentication for Li-ion and Li-polymer battery packs. The 1-series cell capability includes parallel cells for increased capacity.

The BQ27Z561-R2 gas gauge communicates through I2C-compatible and HDQ one-wire interfaces and includes several key features that can help facilitate accurate gas gauging applications. Integrated temperature sense functions (internal and external options) enable system and battery temperature measurements.

The integrated SHA-256 functionality helps enable secure identification between systems and packs. The interrupt and BTP functions facilitate the BQ27Z561-R2 device to inform the system when a specific state-of-charge (SOC), voltage, or temperature condition occurs. The low-voltage operation enables the system to continue monitoring the battery even in deeply discharged conditions. During low-activity situations, set the device to the low power coulomb counting (CC) mode, which enables the device to continue coulomb counting, while reducing operating current significantly.

Subscribe to Welllinkchips !
Your Name
* Email
Submit a request