0
LM386
  • LM386
  • LM386
  • LM386
  • LM386
  • LM386
  • LM386
  • LM386

LM386

ACTIVE

700-mW, mono, 5- to 18-V, analog input Class-AB audio amplifier

Texas Instruments LM386 Product Info

1 April 2026 3

Parameters

Audio input type

Analog Input

Architecture

Class-AB

Speaker channels (max)

Mono

Control interface

Hardware

Output power (W)

0.325

Power stage supply (max) (V)

18

Power stage supply (min) (V)

4

THD + N at 1 kHz (%)

0.2

Load (min) (Ω)

4

Analog supply voltage (min) (V)

4

Analog supply voltage (max) (V)

18

Rating

Catalog

Operating temperature range (°C)

0 to 70

Package

PDIP (P)-8-92.5083 mm² 9.81 x 9.43

Features

  • Battery Operation
  • Minimum External Parts
  • Wide Supply Voltage Range: 4 V–12 V or 5 V–18 V
  • Low Quiescent Current Drain: 4 mA
  • Voltage Gains from 20 to 200
  • Ground-Referenced Input
  • Self-Centering Output Quiescent Voltage
  • Low Distortion: 0.2% (A V = 20, V S = 6 V, R L = 8 Ω, P O = 125 mW, f = 1 kHz)
  • Available in 8-Pin MSOP Package
  • Battery Operation
  • Minimum External Parts
  • Wide Supply Voltage Range: 4 V–12 V or 5 V–18 V
  • Low Quiescent Current Drain: 4 mA
  • Voltage Gains from 20 to 200
  • Ground-Referenced Input
  • Self-Centering Output Quiescent Voltage
  • Low Distortion: 0.2% (A V = 20, V S = 6 V, R L = 8 Ω, P O = 125 mW, f = 1 kHz)
  • Available in 8-Pin MSOP Package

Description

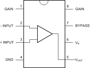
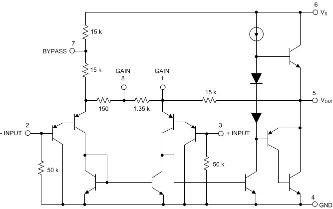
The LM386M-1 and LM386MX-1 are power amplifiers designed for use in low voltage consumer applications. The gain is internally set to 20 to keep external part count low, but the addition of an external resistor and capacitor between pins 1 and 8 increases the gain to any value from 20 to 200.

The inputs are ground referenced while the output automatically biases to one-half the supply voltage. The quiescent power drain is only 24 mW when operating from a 6-V supply, making the LM386M-1 and LM386MX-1 prefered for battery operation.

The LM386M-1 and LM386MX-1 are power amplifiers designed for use in low voltage consumer applications. The gain is internally set to 20 to keep external part count low, but the addition of an external resistor and capacitor between pins 1 and 8 increases the gain to any value from 20 to 200.

The inputs are ground referenced while the output automatically biases to one-half the supply voltage. The quiescent power drain is only 24 mW when operating from a 6-V supply, making the LM386M-1 and LM386MX-1 prefered for battery operation.

Subscribe to Welllinkchips !
Your Name
* Email
Submit a request