0
MAX132
  • MAX132

MAX132

PRODUCTION

±18-Bit ADC with Serial Interface

Analog Devices MAX132 Product Info

10 February 2026 9

Features

  • Low Supply Current:
    • 60µA (Normal Operation)
    • 1µA (Sleep-Mode Operation)
  • ±0.006% FSR Accuracy at 16 Conv/sec
  • Low Noise: 15µVRMS
  • Serial I/O Interface with Programmed Output for Mux and PGA
  • Performs up to 100 Conv/sec
  • ±2pA Input Current
  • 50Hz/60Hz Rejection

Part details & applications

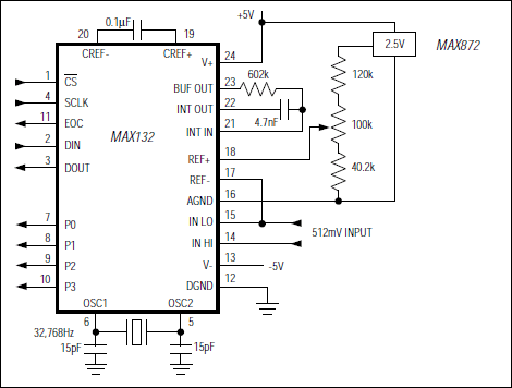
The MAX132 is a CMOS, 18-bit plus sign, serial-output, analog-to-digital converter (ADC). Multi-slope integration provides high-resolution conversions in less time than standard integrating ADCs, allowing operation up to 100 conversions per second. Low conversion noise provides guaranteed operation with ±512mV full-scale input range (2µV/LSB). A simple 4-wire serial interface connects easily to all common microprocessors, and twos-complement output coding simplifies bipolar measurements. Typical supply current is only 60µA and is reduced to 1µA in sleep mode. Four serially programmed digital outputs can be used to control an external multiplexer or programmable-gain amplifier. The MAX132 comes in 24-pin narrow DIP and wide SO packages, and is available in commercial and extended temperature grades.

High resolution, compact size, and low power make this device ideal for data loggers, weigh scales, data-acquisition systems, and panel meters.

Applications

  • Battery-Powered Applications
  • Industrial Process Controls
  • Remote Data Acquisition
  • Transducer-Signal Measurement Pressure, Flow, Temperature, Voltage Current, Resistance, Weight

Subscribe to Welllinkchips !
Your Name
* Email
Submit a request