0
MAX128
  • MAX128

MAX128

PRODUCTION

Multirange, +5V, 12-Bit DAS with 2-Wire Serial Interface First 2-Wire 12-Bit, 8-Channel, Serial ADCs Have +/-17V Fault-Protected Inputs

Analog Devices MAX128 Product Info

10 February 2026 7

Features

  • 12-Bit Resolution, 1/2 LSB Linearity
  • +5V Single-Supply Operation
  • I2C-Compatible, 2-Wire Serial Interface
  • Four Software-Selectable Input Ranges
    • MAX127: 0 to +10V, 0 to +5V, ±10V, ±5V
    • MAX128: 0 to +VREF, 0 to +VREF/2, ±VREF, ±VREF/2
  • 8 Analog Input Channels
  • 8ksps Sampling Rate
  • ±16.5V Overvoltage-Tolerant Input Multiplexer
  • Internal 4.096V or External Reference
  • Two Power-Down Modes
  • 24-Pin Narrow PDIP or 28-Pin SSOP Packages

Part details & applications

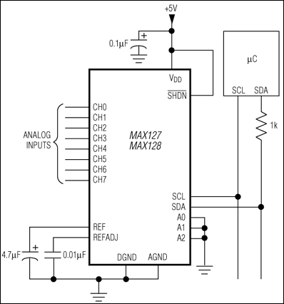
The MAX127/MAX128 are multirange, 12-bit data acquisition systems (DAS) that require only a single +5V supply for operation, yet accept signals at their analog inputs that may span above the power-supply rail and below ground. These systems provide eight analog input channels that are independently software programmable for a variety of ranges: ±10V, ±5V, 0 to +10V, 0 to +5V for the MAX127; and ±VREF, ±VREF/2, 0 to +VREF, 0 to +VREF/2 for the MAX128. This range switching increases the effective dynamic range to 14 bits and provides the flexibility to interface 4–20mA, ±12V, and ±15V-powered sensors directly to a single +5V system. In addition, these converters are fault protected to ±16.5V; a fault condition on any channel will not affect the conversion result of the selected channel. Other features include a 5MHz bandwidth track/hold, an 8ksps throughput rate, and the option of an internal 4.096V or external reference.

The MAX127/MAX128 feature a 2-wire, I2C-compatible serial interface that allows communication among multiple devices using SDA and SCL lines.

A hardware shutdown input (SHDN) and two software-programmable power-down modes (standby and full power-down) are provided for low-current shutdown between conversions. In standby mode, the reference buffer remains active, eliminating startup delays.

The MAX127/MAX128 are available in 24-pin narrow PDIP or space-saving 28-pin SSOP packages.

Applications

  • Battery-Powered Applications
  • Data Acquisition
  • Industrial Control Systems
  • Robotics

Subscribe to Welllinkchips !
Your Name
* Email
Submit a request