0
UCC2805-Q1
  • UCC2805-Q1
  • UCC2805-Q1
  • UCC2805-Q1

UCC2805-Q1

ACTIVE

Automotive 7.4-V to 12-V, 1-A BiCMOS current mode PWM controller

Texas Instruments UCC2805-Q1 Product Info

1 April 2026 0

Parameters

Topology

Boost, Buck, Buck boost, Flyback, Forward

Control mode

Current

Features

Adjustable switching frequency, Current limiting, Dead time control, Error amplifier, Fixed frequency, Leading edge blanking, Multi-topology, Soft start

Duty cycle (max) (%)

50

Package

SOIC (D)-8-29.4 mm² 4.9 x 6

Features

  • Qualified for automotive applications
  • AEC-Q100 qualified with the following results:
    • Device temperature grade 1: –40°C to 125°C TA
    • Device HBM classification level 2: ±2kV
    • Device CDM classification level C5: >1000V
  • Functional Safety-Capable
    • Documentation available to aid functional safety system design
  • 100µA typical starting supply current
  • 500µA typical operating supply current
  • Operation up to 1MHz
  • Internal soft start
  • Internal fault soft start
  • Internal leading-edge blanking of the current sense signal
  • 1A totem-pole output
  • 70ns typical response from current-sense to gate drive output
  • 1.5% tolerance voltage reference
  • Same pinout as UC3842 and UC3842A
  • Qualified for automotive applications
  • AEC-Q100 qualified with the following results:
    • Device temperature grade 1: –40°C to 125°C TA
    • Device HBM classification level 2: ±2kV
    • Device CDM classification level C5: >1000V
  • Functional Safety-Capable
    • Documentation available to aid functional safety system design
  • 100µA typical starting supply current
  • 500µA typical operating supply current
  • Operation up to 1MHz
  • Internal soft start
  • Internal fault soft start
  • Internal leading-edge blanking of the current sense signal
  • 1A totem-pole output
  • 70ns typical response from current-sense to gate drive output
  • 1.5% tolerance voltage reference
  • Same pinout as UC3842 and UC3842A

Description

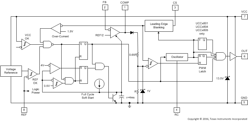
The UCC280x-Q1 family of high-speed, low-power integrated circuits contain all of the control and drive components required for off-line and DC-to-DC fixed frequency current-mode switching mode power supplies with minimal parts count.

These devices have the same pin configuration as the UCx84x family, and also offer the added features of internal full-cycle soft start and internal leading-edge blanking of the current-sense input.

The UCC280x-Q1 family offers a variety of package options, temperature range options, choice of maximum duty cycle, and choice of critical voltage levels. Lower reference parts such as the UCC2803-Q1 and UCC2805-Q1 fit best into battery-operated systems, while the higher reference and higher UVLO hysteresis of the UCC2802-Q1 and UCC2804-Q1 make these ideal choices for use in off-line power supplies.

The UCC280x-Q1 series is specified for operation from –40°C to 125°C.

The UCC280x-Q1 family of high-speed, low-power integrated circuits contain all of the control and drive components required for off-line and DC-to-DC fixed frequency current-mode switching mode power supplies with minimal parts count.

These devices have the same pin configuration as the UCx84x family, and also offer the added features of internal full-cycle soft start and internal leading-edge blanking of the current-sense input.

The UCC280x-Q1 family offers a variety of package options, temperature range options, choice of maximum duty cycle, and choice of critical voltage levels. Lower reference parts such as the UCC2803-Q1 and UCC2805-Q1 fit best into battery-operated systems, while the higher reference and higher UVLO hysteresis of the UCC2802-Q1 and UCC2804-Q1 make these ideal choices for use in off-line power supplies.

The UCC280x-Q1 series is specified for operation from –40°C to 125°C.

Subscribe to Welllinkchips !
Your Name
* Email
Submit a request