0
TPS7H2211-SP
  • TPS7H2211-SP
  • TPS7H2211-SP
  • TPS7H2211-SP
  • TPS7H2211-SP

TPS7H2211-SP

ACTIVE

Radiation-hardened, QMLV and QMLP 4.5-V to 14-V input 3.5-A eFuse

Texas Instruments TPS7H2211-SP Product Info

1 April 2026 0

Parameters

Vabsmax_cont (V)

16

Vin (max) (V)

14

Vin (min) (V)

4.5

Features

Overvoltage protection, Reverse current blocking always, Soft-start, Thermal shutdown

Overcurrent response

Circuit breaker

Fault response

Auto-retry

Ron (typ) (mΩ)

54

Overvoltage response

Cut-off

Rating

Space

Soft start

Adjustable

Quiescent current (Iq) (typ) (A)

0.0058

Quiescent current (Iq) (max) (A)

0.008

Device type

eFuses and hot swap controllers

Operating temperature range (°C)

-55 to 125

Package

CFP (HKR)-16-105.6 mm² 11 x 9.6

Features

  • Total ionizing dose (TID) characterized to 100krad(Si)
    • Radiation hardness assurance availability of 100krad(Si)
  • Single-event effects (SEE) characterized
    • Single-event latchup (SEL), single-event burnout (SEB), and single-event gate rupture (SEGR) immune to linear energy transfer (LET) = 75MeV-cm2/mg*
    • Single-event functional interrupt (SEFI) and single-event transient (SET) characterized to LET = 75MeV-cm2/mg*
  • Integrated single channel eFuse
  • Input voltage range: 4.5V to 14V
  • Low on-resistance (RON) of 60mΩ maximum at 25°C and VIN = 12V
  • 3.5A maximum continuous switch current
  • Low control input threshold aids in use of 1.2, 1.8, 2.5, and 3.3V logic
  • Configurable rise time (soft start)
  • Reverse current protection (RCP)
  • Overvoltage protection (OVP)
  • Internal current limit (fast-trip)
  • Thermal shutdown
  • Ceramic and plastic package with thermal pad
  • Available in military (–55°C to 125°C) temperature range
  • Total ionizing dose (TID) characterized to 100krad(Si)
    • Radiation hardness assurance availability of 100krad(Si)
  • Single-event effects (SEE) characterized
    • Single-event latchup (SEL), single-event burnout (SEB), and single-event gate rupture (SEGR) immune to linear energy transfer (LET) = 75MeV-cm2/mg*
    • Single-event functional interrupt (SEFI) and single-event transient (SET) characterized to LET = 75MeV-cm2/mg*
  • Integrated single channel eFuse
  • Input voltage range: 4.5V to 14V
  • Low on-resistance (RON) of 60mΩ maximum at 25°C and VIN = 12V
  • 3.5A maximum continuous switch current
  • Low control input threshold aids in use of 1.2, 1.8, 2.5, and 3.3V logic
  • Configurable rise time (soft start)
  • Reverse current protection (RCP)
  • Overvoltage protection (OVP)
  • Internal current limit (fast-trip)
  • Thermal shutdown
  • Ceramic and plastic package with thermal pad
  • Available in military (–55°C to 125°C) temperature range

Description

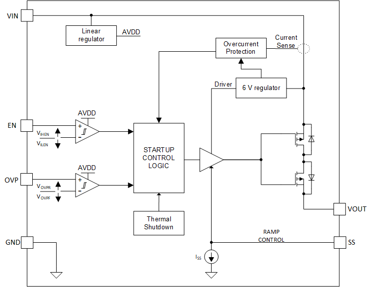
The TPS7H2211 is a single channel eFuse (integrated FET load switch with additional features) that provides reverse current protection, overvoltage protection, and a configurable rise time to minimize inrush current, soft start. The device contains P-channel MOSFETs that operate over an input voltage range of 4.5V to 14V and supports a maximum continuous current of 3.5A.

The switch is controlled by an on and off input (EN), which is capable of interfacing directly with low-voltage control signals. Overvoltage protection and soft start are programmable with few external components through the OVP and SS pins. The TPS7H2211 is available in a ceramic and plastic package with an exposed thermal pad allowing for improved thermal performance. A standard microcircuit drawing (SMD) is available for the QML 5962R1822001VXC. A vendor item drawing (VID) is available for the -SEP variant, V62/23609.

The TPS7H2211 is a single channel eFuse (integrated FET load switch with additional features) that provides reverse current protection, overvoltage protection, and a configurable rise time to minimize inrush current, soft start. The device contains P-channel MOSFETs that operate over an input voltage range of 4.5V to 14V and supports a maximum continuous current of 3.5A.

The switch is controlled by an on and off input (EN), which is capable of interfacing directly with low-voltage control signals. Overvoltage protection and soft start are programmable with few external components through the OVP and SS pins. The TPS7H2211 is available in a ceramic and plastic package with an exposed thermal pad allowing for improved thermal performance. A standard microcircuit drawing (SMD) is available for the QML 5962R1822001VXC. A vendor item drawing (VID) is available for the -SEP variant, V62/23609.

Subscribe to Welllinkchips !
Your Name
* Email
Submit a request