0
TPS92515-Q1
  • TPS92515-Q1
  • TPS92515-Q1

TPS92515-Q1

ACTIVE

42-V automotive 2-A shunt-PWM dimmable LED driver with Integrated NFET and current calibration

Texas Instruments TPS92515-Q1 Product Info

1 April 2026 0

Parameters

Number of channels

1

Topology

Buck

Rating

Automotive

Operating temperature range (°C)

-40 to 125

Vin (min) (V)

5.5

Vin (max) (V)

42

Vout (min) (V)

0

Vout (max) (V)

39

Iout (max) (A)

2

Iq (typ) (mA)

1

Switching frequency (max) (kHz)

2000

Features

Integrated Switch, Precision Dimming Control, Thermal shutdown

Package

HVSSOP (DGQ)-10-14.7 mm² 3 x 4.9

Features

  • AEC-Q100 Grade 1 Qualified
  • Integrated 290-mΩ (typ) Internal N-Channel FET
  • Input Voltage Range:
    • TPS92515x: 5.5 V to 42 V
    • TPS92515HVx: 5.5 V to 65 V
    • Operation Down to 5.15 V After Start-Up
  • Low Offset High-side Peak Current Comparator
  • Constant Average Current, up to 2 A
  • Inherent Cycle-by-Cycle Current Limit
  • Multiple Dimming Methods
    • 10,000:1 Shunt PWM Dimming Range
    • 1000:1 PWM Dimming Range
    • 200:1 Analog Dimming Range
  • Simple Constant Off-time Control
    • No Loop Compensation
    • Fast Transient Response
  • Thermally Enhanced HVSSOP Package
  • Integrated Thermal Protection
  • AEC-Q100 Grade 1 Qualified
  • Integrated 290-mΩ (typ) Internal N-Channel FET
  • Input Voltage Range:
    • TPS92515x: 5.5 V to 42 V
    • TPS92515HVx: 5.5 V to 65 V
    • Operation Down to 5.15 V After Start-Up
  • Low Offset High-side Peak Current Comparator
  • Constant Average Current, up to 2 A
  • Inherent Cycle-by-Cycle Current Limit
  • Multiple Dimming Methods
    • 10,000:1 Shunt PWM Dimming Range
    • 1000:1 PWM Dimming Range
    • 200:1 Analog Dimming Range
  • Simple Constant Off-time Control
    • No Loop Compensation
    • Fast Transient Response
  • Thermally Enhanced HVSSOP Package
  • Integrated Thermal Protection

Description

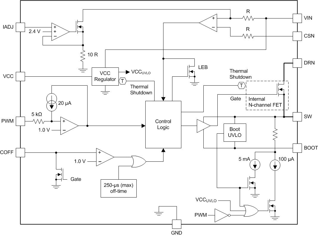
The TPS92515 family of devices are compact monolithic switching regulators integrating a low resistance N-Channel MOSFET. The devices are intended for high-brightness LED lighting applications where efficiency, high bandwidth, PWM and/or analog dimming and small size are important.

The regulator operates using a constant off-time, peak current control. The operation is simple: after an off-time based on the output voltage, an on-time begins. The on-time ends once the inductor peak current threshold is reached. The TPS92515 device can be configured to maintain a constant peak-to-peak ripple during the ON and OFF periods of a shunt FET dimming cycle. This is ideal for maintaining a linear response across the entire shunt FET dimming range.

Steady-state accuracy is aided by the inclusion of a low-offset, high-side comparator. LED current can be modulated using either Analog or PWM dimming, or both simultaneously. Other features include UVLO, wide input voltage operation, inherent LED Open operation and wide operating temperature range with thermal shut-down.

The TPS92515 and TPS92515-Q1 devices have an operational input range up to 42 V. The TPS92515HV and TPS92515HV-Q1 offer high-voltage options with an input range up to 65 V. All are available in a thermally enhanced 10-pin HVSSOP package.

The TPS92515 family of devices are compact monolithic switching regulators integrating a low resistance N-Channel MOSFET. The devices are intended for high-brightness LED lighting applications where efficiency, high bandwidth, PWM and/or analog dimming and small size are important.

The regulator operates using a constant off-time, peak current control. The operation is simple: after an off-time based on the output voltage, an on-time begins. The on-time ends once the inductor peak current threshold is reached. The TPS92515 device can be configured to maintain a constant peak-to-peak ripple during the ON and OFF periods of a shunt FET dimming cycle. This is ideal for maintaining a linear response across the entire shunt FET dimming range.

Steady-state accuracy is aided by the inclusion of a low-offset, high-side comparator. LED current can be modulated using either Analog or PWM dimming, or both simultaneously. Other features include UVLO, wide input voltage operation, inherent LED Open operation and wide operating temperature range with thermal shut-down.

The TPS92515 and TPS92515-Q1 devices have an operational input range up to 42 V. The TPS92515HV and TPS92515HV-Q1 offer high-voltage options with an input range up to 65 V. All are available in a thermally enhanced 10-pin HVSSOP package.

Subscribe to Welllinkchips !
Your Name
* Email
Submit a request