0
UCC28781
  • UCC28781
  • UCC28781

UCC28781

ACTIVE

High-density, zero-voltage switching (ZVS) flyback controller with integrated SR control

Texas Instruments UCC28781 Product Info

1 April 2026 0

Parameters

Topology

Flyback

Control mode

Secondary-side regulation

Features

Adaptive burst mode, Overvoltage protection, SSR, Secondary-side regulated, USB C/PD compatible, X-capacitor discharge, Zero voltage switching

Package

WQFN (RTW)-24-16 mm² 4 x 4

Features

  • Switching frequency: > 500 kHz
  • Enables peak efficiency > 93 %
  • Enables < 45 mW stand-by power
  • Adaptive control for zero-voltage-switching (ZVS) and dead-time optimization
  • EMI frequency-dithering without trade-offs on transient response or audible noise
  • Programmable adaptive burst mode (ABM) with internal compensation
  • X-capacitor discharge capability
  • Over-temperature, overvoltage, output short-circuit, overcurrent, over-power, and pin-fault protections
  • Auto-recovery fault-responses
  • 4 mm × 4 mm, 24-pin, QFN package
  • Switching frequency: > 500 kHz
  • Enables peak efficiency > 93 %
  • Enables < 45 mW stand-by power
  • Adaptive control for zero-voltage-switching (ZVS) and dead-time optimization
  • EMI frequency-dithering without trade-offs on transient response or audible noise
  • Programmable adaptive burst mode (ABM) with internal compensation
  • X-capacitor discharge capability
  • Over-temperature, overvoltage, output short-circuit, overcurrent, over-power, and pin-fault protections
  • Auto-recovery fault-responses
  • 4 mm × 4 mm, 24-pin, QFN package

Description

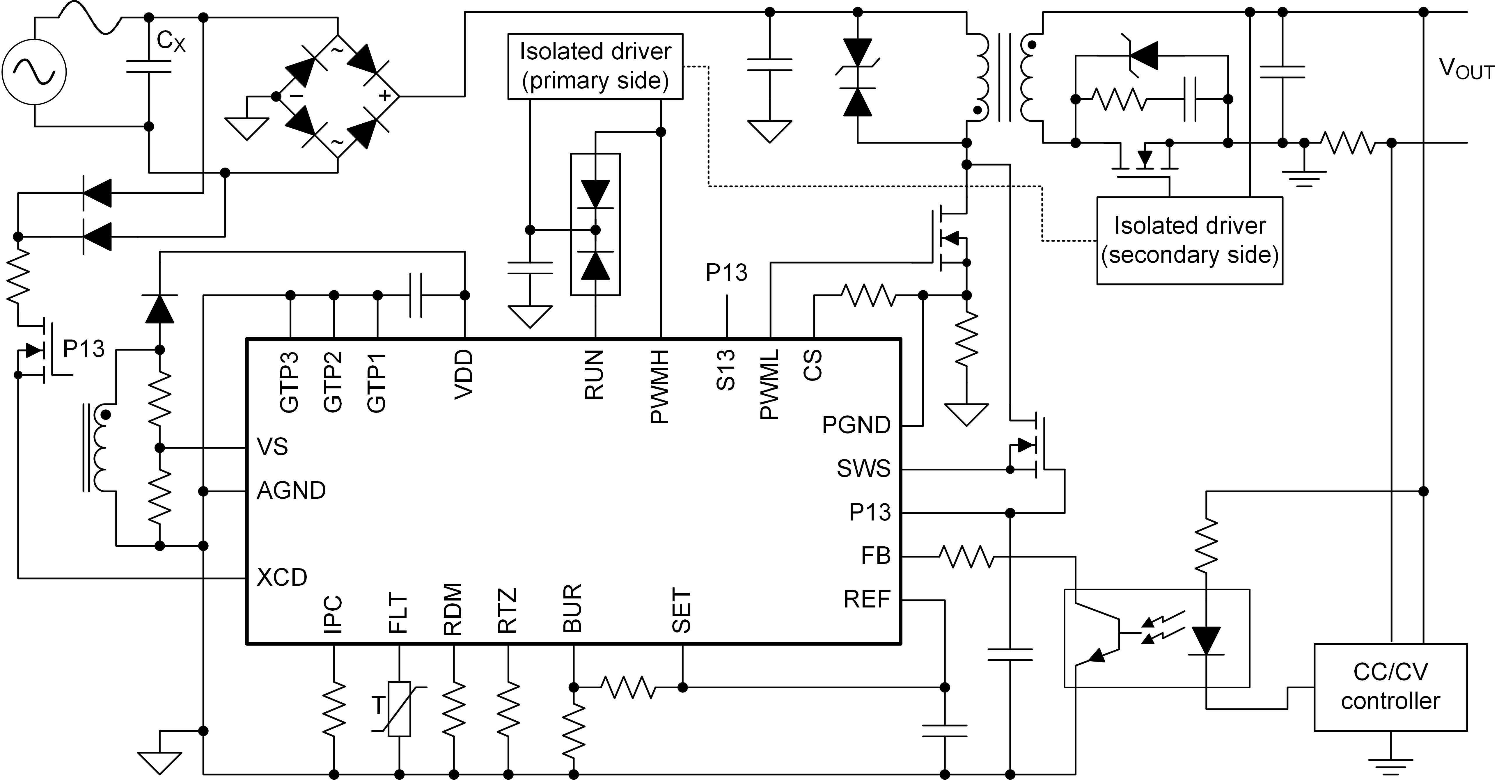
The UCC28781 is a zero-voltage-switching (ZVS) controller which can be used at very high switching frequencies to minimize the size of the transformer and enable high power density.

With direct synchronous rectifier (SR) control, the controller does not need a separate SR controller, as it can drive the SR FET directly to maximize efficiency and simplify design. (For isolated applications, an isolated gate-driver IC is required.)

Using adaptive dead-time control for ZVS, switching losses and EMI are minimized. This design results in a controller with extremely high conversion efficiency across the entire operating range.

The programmable adaptive burst mode (ABM) gives flexibility to control when the controller enters and exits standby mode to optimize standby power in light and no-load conditions. ABM also helps to reduce ripple and minimize audible noise.

The controller offers multiple protection modes with automatic restart (retry) responses.

The UCC28781 is a zero-voltage-switching (ZVS) controller which can be used at very high switching frequencies to minimize the size of the transformer and enable high power density.

With direct synchronous rectifier (SR) control, the controller does not need a separate SR controller, as it can drive the SR FET directly to maximize efficiency and simplify design. (For isolated applications, an isolated gate-driver IC is required.)

Using adaptive dead-time control for ZVS, switching losses and EMI are minimized. This design results in a controller with extremely high conversion efficiency across the entire operating range.

The programmable adaptive burst mode (ABM) gives flexibility to control when the controller enters and exits standby mode to optimize standby power in light and no-load conditions. ABM also helps to reduce ripple and minimize audible noise.

The controller offers multiple protection modes with automatic restart (retry) responses.

Subscribe to Welllinkchips !
Your Name
* Email
Submit a request