0
TLC5960
  • TLC5960
  • TLC5960

TLC5960

ACTIVE

8-channel LED driver controller with integrated Intelligent Thermal controller

Texas Instruments TLC5960 Product Info

1 April 2026 0

Parameters

Number of channels

8

Vin (min) (V)

10

Vin (max) (V)

28

Switching frequency (max) (kHz)

250

Duty cycle (max) (%)

100

Features

Analog Dimming

Operating temperature range (°C)

-40 to 85

Rating

Catalog

Package

TSSOP (DA)-38-101.25 mm² 12.5 x 8.1

Features

  • 250kHz PWM Dimming
  • Four Intelligent Headroom Voltage Monitor (iHVM) Outputs
  • Eight-Channel, High-Voltage LED Driver:
    • 0.3% (typ) Accuracy Between Channels
  • Control Interface with Four PWM Inputs
  • Easy-To-Use Analog Dimming Interface
  • 10% to 100% Analog Brightness Dimming
  • Integrated 5V Internal Regulator
  • Integrated Power-On Reset (POR) Circuitry
  • Full Protection/Diagnostic Functions:
    • LOD: LED Open Detection
    • LSD: LED Short Detection
    • FOD: FET Open Detection
    • FSD: FET Short Detection
  • Built-In Phase Shift Function
  • 38-Pin TSSOP Package
  • APPLICATIONS
    • LED Backlights for LCD-TV
    • High-Current LED Lighting

iHVM is a trademark of Texas Instruments.
All other trademarks are the property of their respective owners.

  • 250kHz PWM Dimming
  • Four Intelligent Headroom Voltage Monitor (iHVM) Outputs
  • Eight-Channel, High-Voltage LED Driver:
    • 0.3% (typ) Accuracy Between Channels
  • Control Interface with Four PWM Inputs
  • Easy-To-Use Analog Dimming Interface
  • 10% to 100% Analog Brightness Dimming
  • Integrated 5V Internal Regulator
  • Integrated Power-On Reset (POR) Circuitry
  • Full Protection/Diagnostic Functions:
    • LOD: LED Open Detection
    • LSD: LED Short Detection
    • FOD: FET Open Detection
    • FSD: FET Short Detection
  • Built-In Phase Shift Function
  • 38-Pin TSSOP Package
  • APPLICATIONS
    • LED Backlights for LCD-TV
    • High-Current LED Lighting

iHVM is a trademark of Texas Instruments.
All other trademarks are the property of their respective owners.

Description

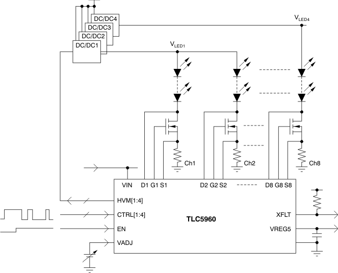
The TLC5960 is an eight-channel PWM LED driver with four intelligent headroom voltage monitor (iHVM) outputs. The LED drivers have scalable, high-voltage capability and provide 1% maximum current matching accuracy between LED strings. To achieve optimal efficiency, the iHVM automatically optimizes the external dc/dc converter output voltage to compensate for the forward-voltage variations of the LED.

Compared to a conventional HVM solution that requires several MOSFETs, capacitors, and resistors, the iHVM is designed to use only a single external resistor. The LED driver design is capable of up to 250kHz PWM dimming, and also provides an analog brightness dimming interface. This device easily adapts to various LED and power configurations with a single voltage input rail. Full protection and diagnostic functions are provided to protect the entire system, such as LED open/short detection (LOD/LSD), FET open/short detection (FOD/FSD) and thermal shutdown (TSD). In case of failure, the TLC5960 automatically disconnects the failed channel(s) from the operating channels and pulls down the open drain fault buffer (XFLT) to signal an error status.

The TLC5960 is an eight-channel PWM LED driver with four intelligent headroom voltage monitor (iHVM) outputs. The LED drivers have scalable, high-voltage capability and provide 1% maximum current matching accuracy between LED strings. To achieve optimal efficiency, the iHVM automatically optimizes the external dc/dc converter output voltage to compensate for the forward-voltage variations of the LED.

Compared to a conventional HVM solution that requires several MOSFETs, capacitors, and resistors, the iHVM is designed to use only a single external resistor. The LED driver design is capable of up to 250kHz PWM dimming, and also provides an analog brightness dimming interface. This device easily adapts to various LED and power configurations with a single voltage input rail. Full protection and diagnostic functions are provided to protect the entire system, such as LED open/short detection (LOD/LSD), FET open/short detection (FOD/FSD) and thermal shutdown (TSD). In case of failure, the TLC5960 automatically disconnects the failed channel(s) from the operating channels and pulls down the open drain fault buffer (XFLT) to signal an error status.

Subscribe to Welllinkchips !
Your Name
* Email
Submit a request