0
OPA2205
  • OPA2205
  • OPA2205
  • OPA2205
  • OPA2205
  • OPA2205

OPA2205

ACTIVE

Dual, rail-to-rail bipolar precision e-trim™ op amp with low input bias current and low noise

Texas Instruments OPA2205 Product Info

1 April 2026 1

Parameters

Number of channels

2

Total supply voltage (+5 V = 5, ±5 V = 10) (max) (V)

36

Total supply voltage (+5 V = 5, ±5 V = 10) (min) (V)

4.5

Vos (offset voltage at 25°C) (max) (mV)

0.025

Offset drift (typ) (µV/°C)

0.04

Input bias current (max) (pA)

400

GBW (typ) (MHz)

3.6

Features

EMI Hardened, Super Beta, e-Trim™

Slew rate (typ) (V/µs)

4

Rail-to-rail

Out

Iq per channel (typ) (mA)

0.22

Vn at 1 kHz (typ) (nV√Hz)

7.2

CMRR (typ) (dB)

140

Rating

Catalog

Operating temperature range (°C)

-40 to 125

Iout (typ) (A)

0.025

Architecture

Bipolar

Input common mode headroom (to negative supply) (typ) (V)

1

Input common mode headroom (to positive supply) (typ) (V)

-1.4

Output swing headroom (to negative supply) (typ) (V)

0.2

Output swing headroom (to positive supply) (typ) (V)

0.2

THD + N at 1 kHz (typ) (%)

0.0004

Package

SOIC (D)-8-29.4 mm² 4.9 x 6

Features

  • e-trim™ operational amplifier performance
    • Low offset voltage: 25 µV (max), 15 µV (max, high grade)
    • Low offset voltage drift: ±0.5 µV/°C (max), ±0.2 µV/°C (max, high grade)
  • Super beta inputs
    • Input bias current: 500 pA (max)
    • Input current noise: 110 fA/√ Hz
  • Low noise
    • 0.1 to 10-Hz: 0.2 µV PP
    • Voltage noise: 7.2 nV/√ Hz
  • A OL, CMRR, and PSRR: > 126 dB (full temperature range)
  • Gain bandwidth product: 3.6 MHz
  • Low quiescent current: 240 µA (max)
  • Slew rate: 4 V/µs
  • Overload power limiter
  • Rail-to-rail output
  • EMI and RFI filtered inputs
  • Wide supply: 4.5 V to 36 V
  • Temperature range: –40°C to +125°C
  • Available in standard grade (OPAx205A) and high grade (OPA2205, preview)
  • Available with ±40-V overvoltage protection in the OPA206 and OPA2206
  • e-trim™ operational amplifier performance
    • Low offset voltage: 25 µV (max), 15 µV (max, high grade)
    • Low offset voltage drift: ±0.5 µV/°C (max), ±0.2 µV/°C (max, high grade)
  • Super beta inputs
    • Input bias current: 500 pA (max)
    • Input current noise: 110 fA/√ Hz
  • Low noise
    • 0.1 to 10-Hz: 0.2 µV PP
    • Voltage noise: 7.2 nV/√ Hz
  • A OL, CMRR, and PSRR: > 126 dB (full temperature range)
  • Gain bandwidth product: 3.6 MHz
  • Low quiescent current: 240 µA (max)
  • Slew rate: 4 V/µs
  • Overload power limiter
  • Rail-to-rail output
  • EMI and RFI filtered inputs
  • Wide supply: 4.5 V to 36 V
  • Temperature range: –40°C to +125°C
  • Available in standard grade (OPAx205A) and high grade (OPA2205, preview)
  • Available with ±40-V overvoltage protection in the OPA206 and OPA2206

Description

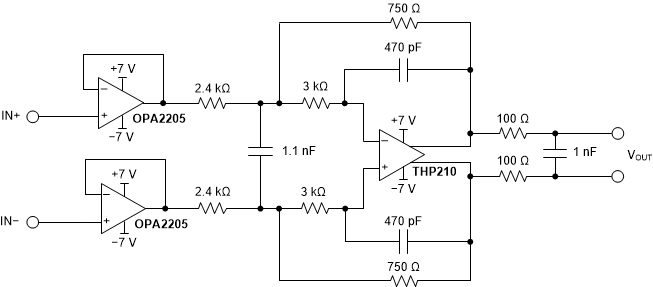
The OPA205, OPA2205, and OPA4205 (OPAx205) are the next generation of the industry-standard OPAx277 family. The OPA206 and OPA2206 are related devices with the same op-amp core, but with the added feature of input overvoltage protection ±40 V above the supplies. These devices are precision, bipolar e-trim ™ op amps with super-beta inputs. TI’s proprietary trimming technology is used to achieve a typical input offset voltage of ±4 µV (±2 µV, high grade), and a typical input offset voltage drift of ±0.08 µV (±0.04 µV, high grade).

Designed on a bipolar process, the OPAx205 provide 3.6‑MHz gain bandwidth for a mere 220 µA of quiescent current. The devices also achieve a low voltage noise density of only 7.2 nV/√ Hz at 1 kHz. The super-beta inputs of the OPAx205 have a very low input bias current of 100 pA (typical) and a current noise density of 110 fA/√ Hz.

The high performance of the OPAx205 makes these devices an excellent choice for systems requiring high precision and low power consumption, such as flow and pressure transmitters, portable data acquisition (DAQ) systems, and high-density source measurement units (SMU).

The OPA205, OPA2205, and OPA4205 (OPAx205) are the next generation of the industry-standard OPAx277 family. The OPA206 and OPA2206 are related devices with the same op-amp core, but with the added feature of input overvoltage protection ±40 V above the supplies. These devices are precision, bipolar e-trim ™ op amps with super-beta inputs. TI’s proprietary trimming technology is used to achieve a typical input offset voltage of ±4 µV (±2 µV, high grade), and a typical input offset voltage drift of ±0.08 µV (±0.04 µV, high grade).

Designed on a bipolar process, the OPAx205 provide 3.6‑MHz gain bandwidth for a mere 220 µA of quiescent current. The devices also achieve a low voltage noise density of only 7.2 nV/√ Hz at 1 kHz. The super-beta inputs of the OPAx205 have a very low input bias current of 100 pA (typical) and a current noise density of 110 fA/√ Hz.

The high performance of the OPAx205 makes these devices an excellent choice for systems requiring high precision and low power consumption, such as flow and pressure transmitters, portable data acquisition (DAQ) systems, and high-density source measurement units (SMU).

Subscribe to Welllinkchips !
Your Name
* Email
Submit a request