0
LP5912-Q1
  • LP5912-Q1
  • LP5912-Q1

LP5912-Q1

ACTIVE

Automotive, 500-mA low-noise low-IQ low-dropout voltage regulator with reverse current protection

Texas Instruments LP5912-Q1 Product Info

1 April 2026 0

Parameters

Rating

Automotive

Vin (max) (V)

6.5

Vin (min) (V)

1.6

Iout (max) (A)

0.5

Output options

Fixed Output

Vout (max) (V)

3.3

Vout (min) (V)

0.9

Fixed output options (V)

0.9, 1.1, 1.2, 1.5, 1.8, 2.8, 3, 3.3

Noise (µVrms)

12

PSRR at 100 KHz (dB)

40

Iq (typ) (mA)

0.03

Features

Enable, Output discharge, Power good, Reverse Current Protection

Thermal resistance θJA (°C/W)

71

TI functional safety category

Functional Safety-Capable

Load capacitance (min) (µF)

1

Regulated outputs (#)

1

Accuracy (%)

3

Dropout voltage (Vdo) (typ) (mV)

150

Operating temperature range (°C)

-40 to 125

Package

WSON (DRV)-6-4 mm² 2 x 2

Features

  • Qualified for Automotive Applications
  • AEC Q100-Qualified With the Following Results
    • Device Temperature Grade 1: –40°C to +125°C Ambient Operating Temperature Range
    • Device HBM Classification Level 2
    • Device CDM Classification Level C6
  • Input Voltage Range: 1.6 V to 6.5 V
  • Output Voltage Range: 0.8 V to 5.5 V
  • Output Current up to 500 mA
  • Low Output-Voltage Noise: 12 µVRMS Typical
  • PSRR at 1 kHz: 75 dB Typical
  • Output Voltage Tolerance (VOUT ≥ 3.3 V): ±2%
  • Low IQ (Enabled, No Load): 30 µA Typical
  • Low Dropout (VOUT ≥ 3.3 V): 95 mV Typical at 500-mA Load
  • Stable With 1-µF Ceramic Input and Output Capacitors
  • Thermal-Overload and Short-Circuit Protection
  • Reverse Current Protection
  • No Noise Bypass Capacitor Required
  • Output Automatic Discharge for Fast Turnoff
  • Power-Good Output With 140-µs Typical Delay
  • Internal Soft-Start to Limit the In-rush Current
  • –40°C to +125°C Operating Junction Temperature Range
  • Qualified for Automotive Applications
  • AEC Q100-Qualified With the Following Results
    • Device Temperature Grade 1: –40°C to +125°C Ambient Operating Temperature Range
    • Device HBM Classification Level 2
    • Device CDM Classification Level C6
  • Input Voltage Range: 1.6 V to 6.5 V
  • Output Voltage Range: 0.8 V to 5.5 V
  • Output Current up to 500 mA
  • Low Output-Voltage Noise: 12 µVRMS Typical
  • PSRR at 1 kHz: 75 dB Typical
  • Output Voltage Tolerance (VOUT ≥ 3.3 V): ±2%
  • Low IQ (Enabled, No Load): 30 µA Typical
  • Low Dropout (VOUT ≥ 3.3 V): 95 mV Typical at 500-mA Load
  • Stable With 1-µF Ceramic Input and Output Capacitors
  • Thermal-Overload and Short-Circuit Protection
  • Reverse Current Protection
  • No Noise Bypass Capacitor Required
  • Output Automatic Discharge for Fast Turnoff
  • Power-Good Output With 140-µs Typical Delay
  • Internal Soft-Start to Limit the In-rush Current
  • –40°C to +125°C Operating Junction Temperature Range

Description

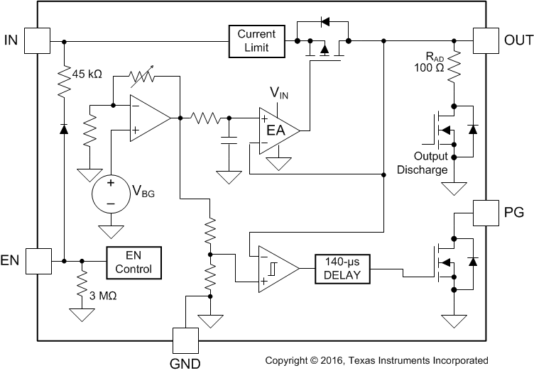
The LP5912-Q1 is low-noise LDO that can supply up to 500 mA of output current. Designed to meet the requirements of RF and analog circuits, the LP5912-Q1 device provides low noise, high PSRR, low quiescent current, and low line and load transient response. The LP5912-Q1 offers class-leading noise performance without a noise bypass capacitor and with the ability for remote output capacitance placement.

The device is designed to work with a 1-µF input and a 1-µF output ceramic capacitor (no separate noise bypass capacitor required).

This device is available with fixed output voltages from 0.8 V to 5.5 V in 25-mV steps. Contact Texas Instruments Sales for specific voltage option needs.

For all available packages, see the Package Option Addendum (POA) at the end of this data sheet.

The LP5912-Q1 is low-noise LDO that can supply up to 500 mA of output current. Designed to meet the requirements of RF and analog circuits, the LP5912-Q1 device provides low noise, high PSRR, low quiescent current, and low line and load transient response. The LP5912-Q1 offers class-leading noise performance without a noise bypass capacitor and with the ability for remote output capacitance placement.

The device is designed to work with a 1-µF input and a 1-µF output ceramic capacitor (no separate noise bypass capacitor required).

This device is available with fixed output voltages from 0.8 V to 5.5 V in 25-mV steps. Contact Texas Instruments Sales for specific voltage option needs.

For all available packages, see the Package Option Addendum (POA) at the end of this data sheet.

Subscribe to Welllinkchips !
Your Name
* Email
Submit a request