0
TPS65135
  • TPS65135
  • TPS65135

TPS65135

ACTIVE

Split-Rail Converter, Single-Inductor, Multiple-Output (SIMO) Regulator

Texas Instruments TPS65135 Product Info

1 April 2026 0

Parameters

Display type

LCD bipolar

IC integration

LCD bias

Vin (min) (V)

2.5

Vin (max) (V)

5.5

Applications

7 inches or less

Source driver voltage (min) (V)

-7

Source driver voltage (max) (V)

6

Level shifter/scan driver (Ch)

0

V_POS (min) (V)

3

V_POS (max) (V)

6

V_NEG (min) (V)

-7

V_NEG (max) (V)

-2.5

Topology

Split-Rail

Rating

Catalog

Operating temperature range (°C)

-40 to 85

Package

WQFN (RTE)-16-9 mm² 3 x 3

Features

  • Single-Inductor, Multiple-Output Topology
  • 2.5-V to 5.5-V Input Voltage Range
  • 750-mW Output Power at VI = 2.9 V
  • Positive Output Voltages Up to 6 V
  • Negative Output Voltage Down to –7 V
  • 1% Output Voltage Accuracy
  • Up to 50% Output Current Mismatch Allowed
  • Excellent Line Regulation
  • Advanced Power-Save Mode for Light-Load Efficiency
  • Low-Noise Operation
  • Out-of-Audio Mode
  • Short-Circuit Protection
  • Thermal Shutdown
  • 3-mm × 3-mm Thin QFN Package
  • Single-Inductor, Multiple-Output Topology
  • 2.5-V to 5.5-V Input Voltage Range
  • 750-mW Output Power at VI = 2.9 V
  • Positive Output Voltages Up to 6 V
  • Negative Output Voltage Down to –7 V
  • 1% Output Voltage Accuracy
  • Up to 50% Output Current Mismatch Allowed
  • Excellent Line Regulation
  • Advanced Power-Save Mode for Light-Load Efficiency
  • Low-Noise Operation
  • Out-of-Audio Mode
  • Short-Circuit Protection
  • Thermal Shutdown
  • 3-mm × 3-mm Thin QFN Package

Description

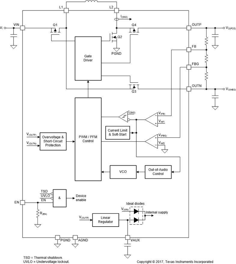
The TPS65135 device is a high-efficiency split-rail power supply. Thanks to its single-inductor, multiple-output (SIMO) topology, the converter uses very few external components. The device operates with a buck-boost topology and generates positive and negative output voltages above or below the input supply voltage. The SIMO topology achieves excellent line and load regulation, which is necessary, for example, to avoid disturbance of a mobile phone display as a result of input voltage variations that occur during transmit periods in mobile communication systems. The device can also be used as a general-purpose split-rail supply as long as the output current mismatch between the rails is less than 50%.

The TPS65135 device is a high-efficiency split-rail power supply. Thanks to its single-inductor, multiple-output (SIMO) topology, the converter uses very few external components. The device operates with a buck-boost topology and generates positive and negative output voltages above or below the input supply voltage. The SIMO topology achieves excellent line and load regulation, which is necessary, for example, to avoid disturbance of a mobile phone display as a result of input voltage variations that occur during transmit periods in mobile communication systems. The device can also be used as a general-purpose split-rail supply as long as the output current mismatch between the rails is less than 50%.

Subscribe to Welllinkchips !
Your Name
* Email
Submit a request