0
LMZ31520
  • LMZ31520
  • LMZ31520

LMZ31520

ACTIVE

3V to 14.5V, 20A Step-Down Power Module in 15x16x5.8mm QFN Package

Texas Instruments LMZ31520 Product Info

1 April 2026 0

Parameters

Rating

Catalog

Topology

Buck, Synchronous Buck

Iout (max) (A)

20

Vin (max) (V)

14.5

Vin (min) (V)

3

Vout (max) (V)

3.6

Vout (min) (V)

0.6

Features

EMI Tested, Enable, Light-load efficiency, Power good, Remote Sense

Operating temperature range (°C)

-40 to 85

Type

Module

Duty cycle (max) (%)

80

Control mode

D-CAP

Switching frequency (min) (kHz)

300

Switching frequency (max) (kHz)

850

Package

B4QFN (RLG)-72-240 mm² 16 x 15

Features

  • Complete Integrated Power Solution;
    Smaller than a Discrete Design
  • 15 mm × 16 mm × 5.8 mm Package Size
    - Pin Compatible with LMZ31530
  • Ultra-Fast Load Step Response
  • Efficiencies Up To 96%
  • Wide-Output Voltage Adjust
    0.6 V to 3.6 V, with 1% Reference Accuracy
  • Optional Split Power Rails Allows
    Input Voltage Down to 3 V
  • Selectable Switching Frequency
    (300 kHz to 850 kHz)
  • Selectable Slow-Start
  • Adjustable Overcurrent Limit
  • Power Good Output
  • Output Voltage Sequencing
  • Over Temperature Protection
  • Pre-bias Output Start-up
  • Operating Temperature Range: –40°C to 85°C
  • Enhanced Thermal Performance: 8.6°C/W
  • Meets EN55022 Class A Emissions
    - Integrated Shielded Inductor
  • Create a Custom Design Using the LMZ31520 With the WEBENCH® Power Designer
  • Complete Integrated Power Solution;
    Smaller than a Discrete Design
  • 15 mm × 16 mm × 5.8 mm Package Size
    - Pin Compatible with LMZ31530
  • Ultra-Fast Load Step Response
  • Efficiencies Up To 96%
  • Wide-Output Voltage Adjust
    0.6 V to 3.6 V, with 1% Reference Accuracy
  • Optional Split Power Rails Allows
    Input Voltage Down to 3 V
  • Selectable Switching Frequency
    (300 kHz to 850 kHz)
  • Selectable Slow-Start
  • Adjustable Overcurrent Limit
  • Power Good Output
  • Output Voltage Sequencing
  • Over Temperature Protection
  • Pre-bias Output Start-up
  • Operating Temperature Range: –40°C to 85°C
  • Enhanced Thermal Performance: 8.6°C/W
  • Meets EN55022 Class A Emissions
    - Integrated Shielded Inductor
  • Create a Custom Design Using the LMZ31520 With the WEBENCH® Power Designer

Description

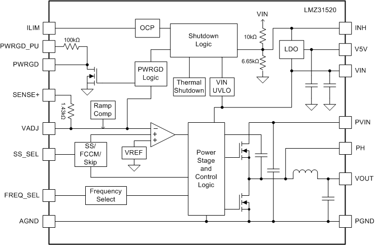
The LMZ31520 power module is an easy-to-use integrated power solution that combines a 20-A DC/DC converter with power MOSFETs, a shielded inductor, and passives into a low profile, QFN package. This total power solution allows as few as three external components and eliminates the loop compensation and magnetics part selection process.

The 15×16×5.8 mm QFN package is easy to solder onto a printed circuit board and allows a compact point-of-load design. Achieves greater than 95% efficiency, has ultra-fast load step response and excellent power dissipation capability with a thermal impedance of 8.6°C/W. The LMZ31520 offers the flexibility and the feature-set of a discrete point-of-load design and is ideal for powering a wide range of ICs and systems. Advanced packaging technology affords a robust and reliable power solution compatible with standard QFN mounting and testing techniques.

The LMZ31520 power module is an easy-to-use integrated power solution that combines a 20-A DC/DC converter with power MOSFETs, a shielded inductor, and passives into a low profile, QFN package. This total power solution allows as few as three external components and eliminates the loop compensation and magnetics part selection process.

The 15×16×5.8 mm QFN package is easy to solder onto a printed circuit board and allows a compact point-of-load design. Achieves greater than 95% efficiency, has ultra-fast load step response and excellent power dissipation capability with a thermal impedance of 8.6°C/W. The LMZ31520 offers the flexibility and the feature-set of a discrete point-of-load design and is ideal for powering a wide range of ICs and systems. Advanced packaging technology affords a robust and reliable power solution compatible with standard QFN mounting and testing techniques.

Subscribe to Welllinkchips !
Your Name
* Email
Submit a request