0
LM76005-Q1
  • LM76005-Q1
  • LM76005-Q1
  • LM76005-Q1

LM76005-Q1

ACTIVE

3.5-V to 60-V, 5-A synchronous voltage regulator

Texas Instruments LM76005-Q1 Product Info

1 April 2026 0

Parameters

Rating

Automotive

Topology

Buck

Iout (max) (A)

5

Vin (max) (V)

60

Vin (min) (V)

3.5

Vout (max) (V)

57

Vout (min) (V)

1

Features

Enable, Forced PWM, Frequency synchronization, Light Load Efficiency, Over Current Protection, Power good, Pre-Bias Start-Up, Synchronous Rectification, Tracking, Wettable flanks package

Control mode

current mode

Operating temperature range (°C)

-40 to 125

Iq (typ) (A)

0.000015

Duty cycle (max) (%)

98

TI functional safety category

Functional Safety-Capable

Package

WQFN (RNP)-30-24 mm² 6 x 4

Features

  • AEC-Q100 qualified for automotive applications
    • Temperature grade 1: –40°C to +125°C, TA
  • Functional Safety-Capable

    • Documentation available to aid functional safety system design

  • Designed for applications
    • Input transient protection up to 65 V
    • Optimized for low EMI requirements

    • Pin-selectable FPWM operation
    • Adjustable frequency range: 200 kHz to 500 kHz
    • Start up with pre-biased output voltage
    • Protection features: thermal shutdown, input undervoltage lockout, cycle-by-cycle current limit, hiccup short-circuit protection
  • Suited for scalable power supplies
    • Pin compatible with:
      • LM76002/3-Q1 (60 V, 2.5 A or 3.5 A)
    • Output voltage: 1 V to 95% of VIN
    • Synchronization to external clock
    • Adjustable soft-start (6.3 ms default)
  • Low power dissipation across load spectrum
    • 15-µA quiescent current in regulation
    • 95% efficiency at 400 kHz (12VIN, 5VOUT, 2A)
    • 92% PFM efficiency at 10-mA (12VIN, 5VOUT)
    • External bias option for improved efficiency
  • Create a custom design using the LM76005-Q1 with the WEBENCH® Power Designer
  • AEC-Q100 qualified for automotive applications
    • Temperature grade 1: –40°C to +125°C, TA
  • Functional Safety-Capable

    • Documentation available to aid functional safety system design

  • Designed for applications
    • Input transient protection up to 65 V
    • Optimized for low EMI requirements

    • Pin-selectable FPWM operation
    • Adjustable frequency range: 200 kHz to 500 kHz
    • Start up with pre-biased output voltage
    • Protection features: thermal shutdown, input undervoltage lockout, cycle-by-cycle current limit, hiccup short-circuit protection
  • Suited for scalable power supplies
    • Pin compatible with:
      • LM76002/3-Q1 (60 V, 2.5 A or 3.5 A)
    • Output voltage: 1 V to 95% of VIN
    • Synchronization to external clock
    • Adjustable soft-start (6.3 ms default)
  • Low power dissipation across load spectrum
    • 15-µA quiescent current in regulation
    • 95% efficiency at 400 kHz (12VIN, 5VOUT, 2A)
    • 92% PFM efficiency at 10-mA (12VIN, 5VOUT)
    • External bias option for improved efficiency
  • Create a custom design using the LM76005-Q1 with the WEBENCH® Power Designer

Description

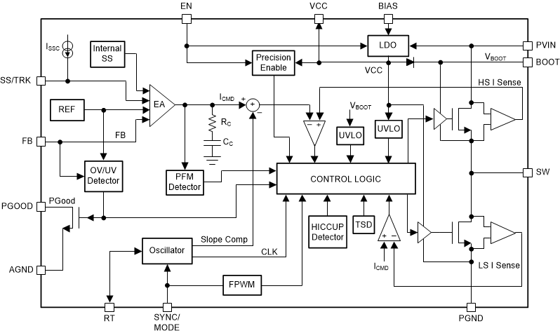
The LM76005-Q1 regulator is an easy-to-use synchronous step-down DC-DC converter capable of driving up to 5 A (LM76005-Q1) of load current from an input up to 60 V. Tolerance goes up to 65 V, easing input surge protection.

The LM76005-Q1 use peak-current-mode control to provide exceptional efficiency and output accuracy in a small solution size. Seamless transition between PWM and PFM modes, along with very low MOSFET ON resistances and an external bias input, ensures exceptional efficiency across the entire load range.

This device requires few external components and has a pinout designed for simple PCB layout with best-in-class EMI (CISPR25) and thermal performance. The small solution size and feature set of the LM76005-Q1 are designed to simplify the implementation for a wide range of end equipment.

The LM76005-Q1 device is available in the WQFN 30-pin leadless package with wettable flanks.

The LM76005-Q1 regulator is an easy-to-use synchronous step-down DC-DC converter capable of driving up to 5 A (LM76005-Q1) of load current from an input up to 60 V. Tolerance goes up to 65 V, easing input surge protection.

The LM76005-Q1 use peak-current-mode control to provide exceptional efficiency and output accuracy in a small solution size. Seamless transition between PWM and PFM modes, along with very low MOSFET ON resistances and an external bias input, ensures exceptional efficiency across the entire load range.

This device requires few external components and has a pinout designed for simple PCB layout with best-in-class EMI (CISPR25) and thermal performance. The small solution size and feature set of the LM76005-Q1 are designed to simplify the implementation for a wide range of end equipment.

The LM76005-Q1 device is available in the WQFN 30-pin leadless package with wettable flanks.

Subscribe to Welllinkchips !
Your Name
* Email
Submit a request