0
LMR12007
  • LMR12007
  • LMR12007

LMR12007

ACTIVE

750mA Load Step-Down DC/DC Regulator in Thin SOT23 Package

Texas Instruments LMR12007 Product Info

1 April 2026 0

Parameters

Rating

Catalog

Topology

Buck

Iout (max) (A)

0.75

Vin (max) (V)

18

Vin (min) (V)

3

Vout (max) (V)

16

Vout (min) (V)

1.25

Features

Enable

Control mode

current mode

Operating temperature range (°C)

-40 to 125

Iq (typ) (A)

0.0015

Duty cycle (max) (%)

96

Package

SOT-23-THN (DDC)-6-8.12 mm² 2.9 x 2.8

Features

  • Thin SOT-6 Package
  • 3.0V to 18V Input Voltage Range
  • 1.25V to 16V Output Voltage Range
  • 750mA Output Current
  • 550kHz (LMR12007Y) and 1.6MHz
    (LMR12007X) Switching Frequencies
  • 350mΩ NMOS Switch
  • 30nA Shutdown Current
  • 1.25V, 2% Internal Voltage Reference
  • Internal Soft-Start
  • Current-Mode, PWM Operation
  • WEBENCH Online Design Tool
  • Thermal Shutdown
  • Thin SOT-6 Package
  • 3.0V to 18V Input Voltage Range
  • 1.25V to 16V Output Voltage Range
  • 750mA Output Current
  • 550kHz (LMR12007Y) and 1.6MHz
    (LMR12007X) Switching Frequencies
  • 350mΩ NMOS Switch
  • 30nA Shutdown Current
  • 1.25V, 2% Internal Voltage Reference
  • Internal Soft-Start
  • Current-Mode, PWM Operation
  • WEBENCH Online Design Tool
  • Thermal Shutdown

Description

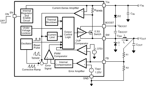
The LMR12007 regulator is a monolithic, high frequency, PWM step-down DC/DC converter in a 6-pin Thin SOT package. It provides all the active functions to provide local DC/DC conversion with fast transient response and accurate regulation in the smallest possible PCB area.

With a minimum of external components and online design support through WEBENCH, the LMR12007 is easy to use. The ability to drive 750mA loads with an internal 350mΩ NMOS switch using state-of-the-art 0.5µm BiCMOS technology results in the best power density available. The world class control circuitry allows for on-times as low as 13ns, thus supporting exceptionally high frequency conversion over the entire 3V to 18V input operating range down to the minimum output voltage of 1.25V. Switching frequency is internally set to 550kHz (LMR12007Y) or 1.6MHz (LMR12007X), allowing the use of extremely small surface mount inductors and chip capacitors. Even though the operating frequencies are very high, efficiencies up to 90% are easy to achieve. External shutdown is included, featuring an ultra-low stand-by current of 30nA. The LMR12007 utilizes current-mode control and internal compensation to provide high-performance regulation over a wide range of operating conditions. Additional features include internal soft-start circuitry to reduce inrush current, pulse-by-pulse current limit, thermal shutdown, and output over-voltage protection.

The LMR12007 regulator is a monolithic, high frequency, PWM step-down DC/DC converter in a 6-pin Thin SOT package. It provides all the active functions to provide local DC/DC conversion with fast transient response and accurate regulation in the smallest possible PCB area.

With a minimum of external components and online design support through WEBENCH, the LMR12007 is easy to use. The ability to drive 750mA loads with an internal 350mΩ NMOS switch using state-of-the-art 0.5µm BiCMOS technology results in the best power density available. The world class control circuitry allows for on-times as low as 13ns, thus supporting exceptionally high frequency conversion over the entire 3V to 18V input operating range down to the minimum output voltage of 1.25V. Switching frequency is internally set to 550kHz (LMR12007Y) or 1.6MHz (LMR12007X), allowing the use of extremely small surface mount inductors and chip capacitors. Even though the operating frequencies are very high, efficiencies up to 90% are easy to achieve. External shutdown is included, featuring an ultra-low stand-by current of 30nA. The LMR12007 utilizes current-mode control and internal compensation to provide high-performance regulation over a wide range of operating conditions. Additional features include internal soft-start circuitry to reduce inrush current, pulse-by-pulse current limit, thermal shutdown, and output over-voltage protection.

Subscribe to Welllinkchips !
Your Name
* Email
Submit a request