0
LM5085-Q1
  • LM5085-Q1
  • LM5085-Q1
  • LM5085-Q1
  • LM5085-Q1

LM5085-Q1

ACTIVE

Automotive Grade 4.5-75V Wide Vin, Constant On-Time Non-Synchronous PFET Buck Controller

Texas Instruments LM5085-Q1 Product Info

1 April 2026 0

Parameters

Rating

Automotive

Topology

Buck

Iout (max) (A)

10

Vin (max) (V)

75

Vin (min) (V)

4.5

Vout (max) (V)

75

Vout (min) (V)

1.25

Control mode

Constant on-time (COT)

Features

Adjustable current limit, Enable, Frequency synchronization

Duty cycle (max) (%)

100

Iq (typ) (A)

0.0013

Number of phases

1

Operating temperature range (°C)

-40 to 125

Package

HVSSOP (DGN)-8-14.7 mm² 3 x 4.9

Features

  • LM5085-Q1 is an Automotive Grade Product that
    is AEC-Q100 Grade 1 Qualified (–40°C to 125°C
    Operating Junction Temperature)
  • Wide 4.5-V to 75-V Input Voltage Range
  • Adjustable Current Limit Using RDS(ON) or a
    Current Sense Resistor
  • Programmable Switching Frequency to 1MHz
  • No Loop Compensation Required
  • Ultra-Fast Transient Response
  • Nearly Constant Operating Frequency with Line
    and Load Variations
  • Adjustable Output Voltage from 1.25 V
  • Precision ±2% Feedback Reference
  • Capable of 100% Duty Cycle Operation
  • Internal Soft-start Timer
  • Integrated High Voltage Bias Regulator
  • Thermal Shutdown
  • Package:
    • HVSSOP-8
    • VSSOP-8
    • WSON-8
  • LM5085-Q1 is an Automotive Grade Product that
    is AEC-Q100 Grade 1 Qualified (–40°C to 125°C
    Operating Junction Temperature)
  • Wide 4.5-V to 75-V Input Voltage Range
  • Adjustable Current Limit Using RDS(ON) or a
    Current Sense Resistor
  • Programmable Switching Frequency to 1MHz
  • No Loop Compensation Required
  • Ultra-Fast Transient Response
  • Nearly Constant Operating Frequency with Line
    and Load Variations
  • Adjustable Output Voltage from 1.25 V
  • Precision ±2% Feedback Reference
  • Capable of 100% Duty Cycle Operation
  • Internal Soft-start Timer
  • Integrated High Voltage Bias Regulator
  • Thermal Shutdown
  • Package:
    • HVSSOP-8
    • VSSOP-8
    • WSON-8

Description

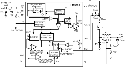
The LM5085 is a high efficiency PFET switching regulator controller that can be used to quickly and easily develop a small, efficient buck regulator for a wide range of applications. This high voltage controller contains a PFET gate driver and a high voltage bias regulator which operates over a wide 4.5-V to 75-V input range. The constant on-time regulation principle requires no loop compensation, simplifies circuit implementation, and results in ultrafast load transient response. The operating frequency remains nearly constant with line and load variations due to the inverse relationship between the input voltage and the on-time. The PFET architecture allows 100% duty cycle operation for a low dropout voltage. Either the RDS(ON) of the PFET or an external sense resistor can be used to sense current for over-current detection.

The LM5085 is a high efficiency PFET switching regulator controller that can be used to quickly and easily develop a small, efficient buck regulator for a wide range of applications. This high voltage controller contains a PFET gate driver and a high voltage bias regulator which operates over a wide 4.5-V to 75-V input range. The constant on-time regulation principle requires no loop compensation, simplifies circuit implementation, and results in ultrafast load transient response. The operating frequency remains nearly constant with line and load variations due to the inverse relationship between the input voltage and the on-time. The PFET architecture allows 100% duty cycle operation for a low dropout voltage. Either the RDS(ON) of the PFET or an external sense resistor can be used to sense current for over-current detection.

Subscribe to Welllinkchips !
Your Name
* Email
Submit a request