0
TPS7A21
  • TPS7A21
  • TPS7A21

TPS7A21

ACTIVE

500mA, low-noise ultra-low-IQ high-PSRR low-dropout (LDO) voltage regulator

Texas Instruments TPS7A21 Product Info

1 April 2026 0

Parameters

Rating

Catalog

Vin (max) (V)

6

Vin (min) (V)

2

Iout (max) (A)

0.5

Output options

Fixed Output

Vout (max) (V)

5.5

Vout (min) (V)

0.8

Fixed output options (V)

2.8, 3, 3.3, 3.45, 3.7

Noise (µVrms)

7.7

PSRR at 100 KHz (dB)

61

Iq (typ) (mA)

0.007

Features

Enable, Output discharge

Thermal resistance θJA (°C/W)

187.1, 197.1

Load capacitance (min) (µF)

1

Regulated outputs (#)

1

Accuracy (%)

1.5

Dropout voltage (Vdo) (typ) (mV)

130

Operating temperature range (°C)

-40 to 125

Package

POWERWCSP (YWD)-4-See data sheet

Features

  • Very low IQ: 6.5 µA
  • Input voltage range: 2.0 V to 6.0 V
  • Output voltage range: 0.8 V to 5.5 V (50-mV steps)
  • High PSRR: 91 dB at 1 kHz
  • Low output voltage noise: 7.7 µVRMS
  • Low dropout:
    • 175 mV (maximum) at 500 mA (2.5-V VOUT)
  • Smart EN pulldown
  • Output voltage tolerance:
    • ±1.5% (line, load, and temperature)
  • Supports wide range of ceramic capacitors:
    • 1 µF to 200 µF
  • Operating junction temperature: –40°C to +125°C
  • Package:
    • 0.602-mm × 0.602-mm power DSBGA

  • Very low IQ: 6.5 µA
  • Input voltage range: 2.0 V to 6.0 V
  • Output voltage range: 0.8 V to 5.5 V (50-mV steps)
  • High PSRR: 91 dB at 1 kHz
  • Low output voltage noise: 7.7 µVRMS
  • Low dropout:
    • 175 mV (maximum) at 500 mA (2.5-V VOUT)
  • Smart EN pulldown
  • Output voltage tolerance:
    • ±1.5% (line, load, and temperature)
  • Supports wide range of ceramic capacitors:
    • 1 µF to 200 µF
  • Operating junction temperature: –40°C to +125°C
  • Package:
    • 0.602-mm × 0.602-mm power DSBGA

Description

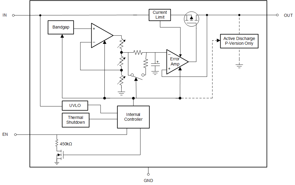
The TPS7A21 is an ultra-small, low-dropout (LDO) linear voltage regulator that can source 500 mA of output current. The device provides low noise, high PSRR, and excellent load and line transient performance to meet the requirements of RF and other sensitive analog circuits. Innovative design techniques result in low-noise performance without the addition of an external noise bypass capacitor. With the device low quiescent current, the TPS7A21 is a good choice for battery-powered systems. The 2.0-V to 6.0-V input voltage range and 0.8-V to 5.5-V output voltage range support a variety of system requirements. The internal precision reference circuit enables excellent accuracy; the maximum output voltage tolerance is 1.5% over load, line, and temperature variations.

An internal soft-start circuit helps control the inrush current, thus minimizing the input voltage drop during start up. The LDO is stable with small ceramic capacitors, allowing for a small overall solution size.

A smart enable input circuit with an internally controlled pulldown resistor keeps the LDO disabled even when the EN pin is unconnected and helps eliminate external components that are otherwise required to pull down the EN input.

The TPS7A21 is an ultra-small, low-dropout (LDO) linear voltage regulator that can source 500 mA of output current. The device provides low noise, high PSRR, and excellent load and line transient performance to meet the requirements of RF and other sensitive analog circuits. Innovative design techniques result in low-noise performance without the addition of an external noise bypass capacitor. With the device low quiescent current, the TPS7A21 is a good choice for battery-powered systems. The 2.0-V to 6.0-V input voltage range and 0.8-V to 5.5-V output voltage range support a variety of system requirements. The internal precision reference circuit enables excellent accuracy; the maximum output voltage tolerance is 1.5% over load, line, and temperature variations.

An internal soft-start circuit helps control the inrush current, thus minimizing the input voltage drop during start up. The LDO is stable with small ceramic capacitors, allowing for a small overall solution size.

A smart enable input circuit with an internally controlled pulldown resistor keeps the LDO disabled even when the EN pin is unconnected and helps eliminate external components that are otherwise required to pull down the EN input.

Subscribe to Welllinkchips !
Your Name
* Email
Submit a request