0
LM51770-Q1
  • LM51770-Q1
  • LM51770-Q1
  • LM51770-Q1
  • LM51770-Q1
  • LM51770-Q1

LM51770-Q1

ACTIVE

78V wide VIN bidirectional 4-switch buck-boost controller

Texas Instruments LM51770-Q1 Product Info

1 April 2026 0

Parameters

Rating

Automotive

Topology

Buck-Boost

Vin (max) (V)

78

Vout (max) (V)

78

Vout (min) (V)

3.3

Features

1% reference, Adjustable current limit, Adjustable soft start, Adjustable switching frequency, Advanced power saving, Bidirectional, Current monitoring, Enable, Forced PWM, Frequency synchronization, Hiccup mode protection, Light Load Efficiency Mode, Pass-through mode, Power good, Tracking, adjustable UVLO

EMI features

Frequency Dithering, Spread Spectrum

Duty cycle (max) (%)

100

TI functional safety category

Functional Safety-Capable

Operating temperature range (°C)

-40 to 150

Package

HTSSOP (DCP)-38-62.08 mm² 9.7 x 6.4

Features

  • Wide input range from 3.5V to 80V (85V absolute maximum)
    • Minimum 2.8V when V(BIAS) > 3.5V
  • Output voltage from 3.3V to 78V
  • Low shutdown IQ of 3µA
  • Low operating IQ of 60µA
  • 3% reverse current limit accuracy for precise charging currents
  • Average input and output current monitor or limiter
  • Dynamic output voltage tracking for PWM or analog input signals
  • Power save mode (PSM) selectable for high light load efficiency
  • Two integrated high-voltage supply LDOs with automatic selection
  • 2A peak current logic level gate driver with integrated bootstrap diode and bootstrap voltage protections
  • Fixed frequency across all operating modes (boost, buck-boost, buck)
    • Forced PWM mode selectable
    • Switching up to 2MHz for small solution and component size
    • External clock synchronization
  • Spread spectrum operation selectable
  • Adjustable undervoltage protection
  • Hiccup overcurrent and short protection
  • AEC-Q100 qualified for automotive applications
    • Test temperature grade 1: –40°C to +150°C
  • Functional Safety-Capable
  • Wide input range from 3.5V to 80V (85V absolute maximum)
    • Minimum 2.8V when V(BIAS) > 3.5V
  • Output voltage from 3.3V to 78V
  • Low shutdown IQ of 3µA
  • Low operating IQ of 60µA
  • 3% reverse current limit accuracy for precise charging currents
  • Average input and output current monitor or limiter
  • Dynamic output voltage tracking for PWM or analog input signals
  • Power save mode (PSM) selectable for high light load efficiency
  • Two integrated high-voltage supply LDOs with automatic selection
  • 2A peak current logic level gate driver with integrated bootstrap diode and bootstrap voltage protections
  • Fixed frequency across all operating modes (boost, buck-boost, buck)
    • Forced PWM mode selectable
    • Switching up to 2MHz for small solution and component size
    • External clock synchronization
  • Spread spectrum operation selectable
  • Adjustable undervoltage protection
  • Hiccup overcurrent and short protection
  • AEC-Q100 qualified for automotive applications
    • Test temperature grade 1: –40°C to +150°C
  • Functional Safety-Capable

Description

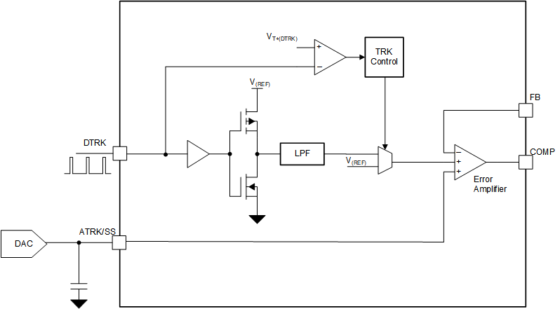
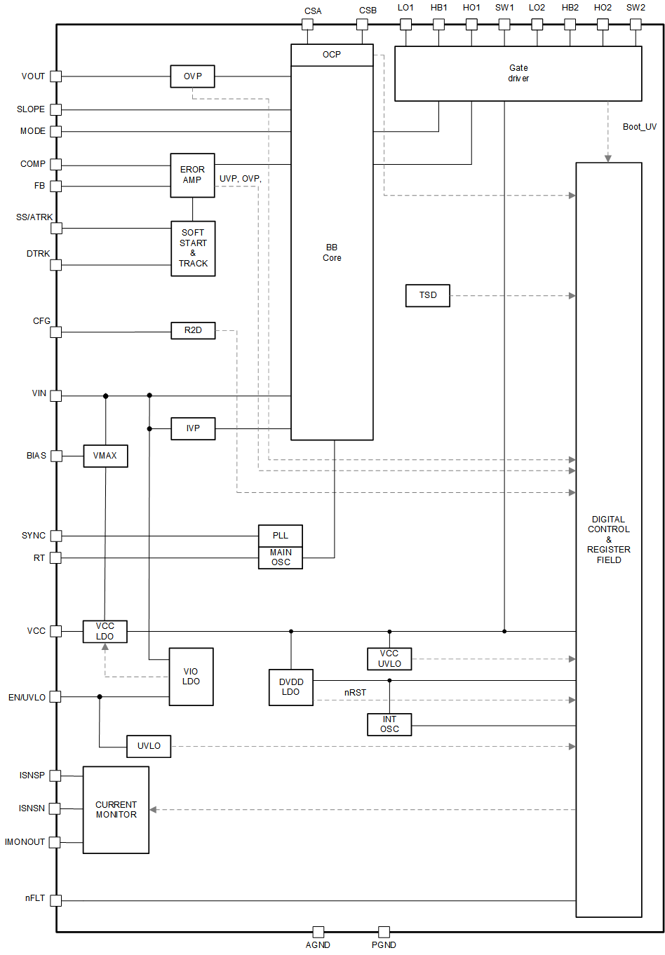
The LM51770-Q1 is a four switch buck-boost controller. The device provides a regulated output voltage if the input voltage is higher, equal, or lower than the adjusted output voltage. In power save mode, the device supports high efficiency with low output loads due to its low quiescence currents. In power save mode, the device supports high efficiency close to 99% efficiency over the full range of the output current. The LM51770-Q1 runs at a fixed switching frequency, which is set through the RT or SYNC pin. The switching frequency remains the same during buck, boost, and buck-boost operation. The integrated and optional average current monitor helps monitor and limit input and output current of the LM51770-Q1. This feature also supports charging backup power elements, like batteries or capacitors, with constant current (CC) and constant voltage (CV).

The LM51770-Q1 is a four switch buck-boost controller. The device provides a regulated output voltage if the input voltage is higher, equal, or lower than the adjusted output voltage. In power save mode, the device supports high efficiency with low output loads due to its low quiescence currents. In power save mode, the device supports high efficiency close to 99% efficiency over the full range of the output current. The LM51770-Q1 runs at a fixed switching frequency, which is set through the RT or SYNC pin. The switching frequency remains the same during buck, boost, and buck-boost operation. The integrated and optional average current monitor helps monitor and limit input and output current of the LM51770-Q1. This feature also supports charging backup power elements, like batteries or capacitors, with constant current (CC) and constant voltage (CV).

Subscribe to Welllinkchips !
Your Name
* Email
Submit a request