0
LM43603-Q1
  • LM43603-Q1
  • LM43603-Q1

LM43603-Q1

ACTIVE

Automotive Qualified 3.5V to 36V, 3A Synchronous Step-Down Voltage Converter

Texas Instruments LM43603-Q1 Product Info

1 April 2026 0

Parameters

Rating

Automotive

Topology

Buck

Iout (max) (A)

3

Vin (max) (V)

36

Vin (min) (V)

3.5

Vout (max) (V)

28

Vout (min) (V)

1

Features

Adjustable soft start, Enable, Frequency synchronization, Light-load efficiency, Overcurrent protection, Power good, Prebias startup, Synchronous rectification, Tracking

Control mode

current mode

Operating temperature range (°C)

-40 to 125

Iq (typ) (A)

0.000027

Duty cycle (max) (%)

99

Package

HTSSOP (PWP)-16-32 mm² 5 x 6.4

Features

  • Qualified for Automotive Applications
  • AEC-Q100 Qualified With the Following Results:
    • Device Temperature Grade 1: –40°C to +125°C Operating Junction Temperature
  • 27-µA Quiescent Current in Regulation
  • High Efficiency at Light Load (DCM and PFM)
  • Meets EN55022/CISPR 22 EMI Standards
  • Integrated Synchronous Rectification
  • Adjustable Frequency Range: 200 kHz to 2.2 MHz (500 kHz default)
  • Frequency Synchronization to External Clock
  • Internal Compensation
  • Stable With Almost any Combination of Ceramic, Polymer, Tantalum, and Aluminum Capacitors
  • Power-Good Flag
  • Soft Start into a Pre-Biased Load
  • Internal Soft Start: 4.1 ms
  • Extendable Soft-Start Time by External Capacitor
  • Output Voltage Tracking Capability
  • Precision Enable to a Program System UVLO
  • Output Short Circuit Protection with Hiccup Mode
  • Overtemperature Thermal Shutdown Protection
  • Create a Custom Design Using the LM43603-Q1 With the WEBENCH® Power Designer
  • Qualified for Automotive Applications
  • AEC-Q100 Qualified With the Following Results:
    • Device Temperature Grade 1: –40°C to +125°C Operating Junction Temperature
  • 27-µA Quiescent Current in Regulation
  • High Efficiency at Light Load (DCM and PFM)
  • Meets EN55022/CISPR 22 EMI Standards
  • Integrated Synchronous Rectification
  • Adjustable Frequency Range: 200 kHz to 2.2 MHz (500 kHz default)
  • Frequency Synchronization to External Clock
  • Internal Compensation
  • Stable With Almost any Combination of Ceramic, Polymer, Tantalum, and Aluminum Capacitors
  • Power-Good Flag
  • Soft Start into a Pre-Biased Load
  • Internal Soft Start: 4.1 ms
  • Extendable Soft-Start Time by External Capacitor
  • Output Voltage Tracking Capability
  • Precision Enable to a Program System UVLO
  • Output Short Circuit Protection with Hiccup Mode
  • Overtemperature Thermal Shutdown Protection
  • Create a Custom Design Using the LM43603-Q1 With the WEBENCH® Power Designer

Description

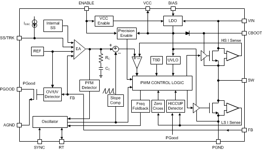
The LM43603-Q1 regulator is an easy-to-use synchronous step-down DC-DC converter capable of driving up to 3 A of load current from an input voltage ranging from 3.5 V to 36 V (42 V absolute maximum). The LM43603-Q1 provides exceptional efficiency, output accuracy, and dropout voltage in a very small solution size. An extended family is available in 0.5-A, 1-A, and 2-A load current options in pin-to-pin compatible packages. Peak current mode control is employed to achieve simple control loop compensation and cycle-by-cycle current limiting. Optional features such as programmable switching frequency, synchronization, power-good flag, precision enable, internal soft-start, extendable soft start, and tracking provide a flexible and easy to use platform for a wide range of applications. Discontinuous conduction and automatic frequency modulation at light loads improve light load efficiency. The family requires few external components and pin arrangement allows simple, optimum PCB layout. Protection features include thermal shutdown, VCC undervoltage lockout, cycle-by-cycle current limit, and output short circuit protection. The LM43603-Q1 device is available in the HTSSOP (PWP) 16-pin leaded package (6.6 mm × 5.1 mm × 1.2 mm). The LM43603A-Q1 version is optimized for PFM operation and recommended for new design. The device is pin-to-pin compatible with LM4360x and LM4600x family.

The LM43603-Q1 regulator is an easy-to-use synchronous step-down DC-DC converter capable of driving up to 3 A of load current from an input voltage ranging from 3.5 V to 36 V (42 V absolute maximum). The LM43603-Q1 provides exceptional efficiency, output accuracy, and dropout voltage in a very small solution size. An extended family is available in 0.5-A, 1-A, and 2-A load current options in pin-to-pin compatible packages. Peak current mode control is employed to achieve simple control loop compensation and cycle-by-cycle current limiting. Optional features such as programmable switching frequency, synchronization, power-good flag, precision enable, internal soft-start, extendable soft start, and tracking provide a flexible and easy to use platform for a wide range of applications. Discontinuous conduction and automatic frequency modulation at light loads improve light load efficiency. The family requires few external components and pin arrangement allows simple, optimum PCB layout. Protection features include thermal shutdown, VCC undervoltage lockout, cycle-by-cycle current limit, and output short circuit protection. The LM43603-Q1 device is available in the HTSSOP (PWP) 16-pin leaded package (6.6 mm × 5.1 mm × 1.2 mm). The LM43603A-Q1 version is optimized for PFM operation and recommended for new design. The device is pin-to-pin compatible with LM4360x and LM4600x family.

Subscribe to Welllinkchips !
Your Name
* Email
Submit a request