0
LM4929
  • LM4929
  • LM4929
  • LM4929
  • LM4929

LM4929

ACTIVE

40-mW, mono, analog input headphone amplifier Key Specifications Key Specifications

Texas Instruments LM4929 Product Info

1 April 2026 0

Parameters

Audio input type

Analog Input

Architecture

Class-AB

Speaker channels (max)

Stereo

Control interface

Shutdown Mode

Output power (W)

0.4

Power stage supply (max) (V)

5.5

Power stage supply (min) (V)

2

THD + N at 1 kHz (%)

0.03

Load (min) (Ω)

16

Analog supply voltage (min) (V)

2

Analog supply voltage (max) (V)

5.5

Rating

Catalog

Operating temperature range (°C)

-40 to 85

Package

VSSOP (DGS)-10-14.7 mm² 3 x 4.9

Features

  • OCL outputs — No DC Blocking Capacitors
  • External Gain-Setting Capability
  • Available in Space-Saving VSSOP Package
  • Ultra Low Current Shutdown Mode
  • 2V - 5.5V Operation
  • Ultra Low Noise

Key Specifications

  • PSRR at 217Hz and 1kHz
  • Output Power at 1kHz with VDD = 2.4V,
    1% THD+N into a 16Ω load, 65dB (Typ)
  • Output Power at 1kHz with VDD = 3V,
    1% THD+N into a 16Ω load, 25 mW (Typ)
  • Shutdown current, 40 mW (Typ), 2.0µA (Max)
  • Output Voltage change on release
    from Shutdown VDD = 2.4V, RL = 16Ω, 1mV (Max)

Boomer is a trademark of Texas Instruments. All trademarks are the property of their respective owners.

  • OCL outputs — No DC Blocking Capacitors
  • External Gain-Setting Capability
  • Available in Space-Saving VSSOP Package
  • Ultra Low Current Shutdown Mode
  • 2V - 5.5V Operation
  • Ultra Low Noise

Key Specifications

  • PSRR at 217Hz and 1kHz
  • Output Power at 1kHz with VDD = 2.4V,
    1% THD+N into a 16Ω load, 65dB (Typ)
  • Output Power at 1kHz with VDD = 3V,
    1% THD+N into a 16Ω load, 25 mW (Typ)
  • Shutdown current, 40 mW (Typ), 2.0µA (Max)
  • Output Voltage change on release
    from Shutdown VDD = 2.4V, RL = 16Ω, 1mV (Max)

Boomer is a trademark of Texas Instruments. All trademarks are the property of their respective owners.

Description

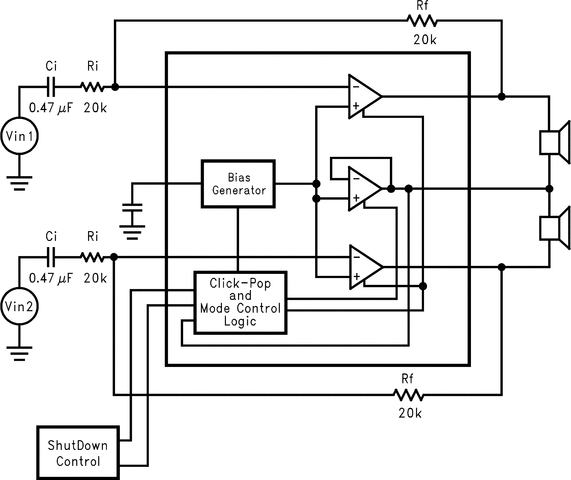
The LM4929 is an stereo audio power amplifier capable of delivering 40mW per channel of continuous average power into a 16Ω load or 25mW per channel into a 32Ω load at 1% THD+N from a 3V power supply.

Boomer audio power amplifiers were designed specifically to provide high quality output power with a minimal amount of external components. Since the LM4929 does not require bootstrap capacitors or snubber networks, it is optimally suited for low-power portable systems. The LM4929 is configured for OCL (Output Capacitor-Less) outputs, operating with no DC blocking capacitors on the outputs.

The LM4929 features a low-power consumption shutdown mode with a faster turn on time. Additionally, the LM4929 features an internal thermal shutdown protection mechanism.

The LM4929 is unity gain stable and may be configured with external gain-setting resistors.

The LM4929 is an stereo audio power amplifier capable of delivering 40mW per channel of continuous average power into a 16Ω load or 25mW per channel into a 32Ω load at 1% THD+N from a 3V power supply.

Boomer audio power amplifiers were designed specifically to provide high quality output power with a minimal amount of external components. Since the LM4929 does not require bootstrap capacitors or snubber networks, it is optimally suited for low-power portable systems. The LM4929 is configured for OCL (Output Capacitor-Less) outputs, operating with no DC blocking capacitors on the outputs.

The LM4929 features a low-power consumption shutdown mode with a faster turn on time. Additionally, the LM4929 features an internal thermal shutdown protection mechanism.

The LM4929 is unity gain stable and may be configured with external gain-setting resistors.

Subscribe to Welllinkchips !
Your Name
* Email
Submit a request