0
UCC28782
  • UCC28782
  • UCC28782

UCC28782

ACTIVE

High-density flyback controller for active-clamp (ACF) and zero-voltage switching (ZVS) topologies

Texas Instruments UCC28782 Product Info

1 April 2026 0

Parameters

Topology

Flyback

Control mode

Secondary-side regulation

Features

Adaptive burst mode, Integrated Switching bias regulator, Overvoltage protection, Secondary-side regulated, USB C/PD compatible, X-capacitor discharge, Zero voltage switching

Package

WQFN (RTW)-24-16 mm² 4 x 4

Features

  • Active clamp recovers leakage inductance energy

  • Adaptive control for fast zero voltage switching (ZVS) tracking and dead time optimization

  • Integrated switching bias regulator supports USB Type-C PD wide output voltage range with one auxiliary winding
  • EMI frequency dithering without trade-offs on transient response or audible noise
  • Dynamic bias power management for digital isolator and GaN driver
  • Programmable Adaptive Burst Mode (ABM) with internal compensation
  • Active X-capacitor (X-cap) discharge
  • Over-temperature, over-voltage, output short-circuit, over-current, over-power, and pin-fault protections
  • Auto-recovery and group-latch fault options with fast latch-reset capability

  • 4x4-mm 24-pin QFN package

  • Active clamp recovers leakage inductance energy

  • Adaptive control for fast zero voltage switching (ZVS) tracking and dead time optimization

  • Integrated switching bias regulator supports USB Type-C PD wide output voltage range with one auxiliary winding
  • EMI frequency dithering without trade-offs on transient response or audible noise
  • Dynamic bias power management for digital isolator and GaN driver
  • Programmable Adaptive Burst Mode (ABM) with internal compensation
  • Active X-capacitor (X-cap) discharge
  • Over-temperature, over-voltage, output short-circuit, over-current, over-power, and pin-fault protections
  • Auto-recovery and group-latch fault options with fast latch-reset capability

  • 4x4-mm 24-pin QFN package

Description

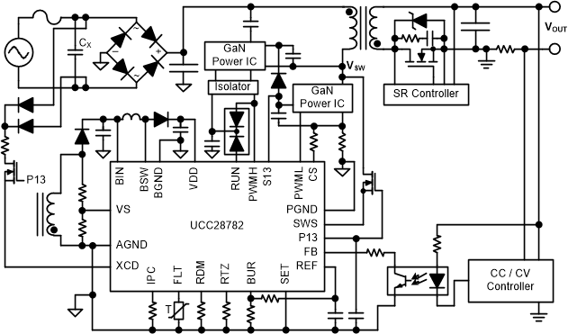
The UCC28782 is a high-density active-clamp flyback (ACF) controller for USB Type C™ PD applications and allows for efficiencies over 93% by recovering the leakage inductance energy and adaptive ZVS tracking over the full load range.

With a maximum frequency of 1.5 MHz the magnetics can be minimized. Frequency dithering helps to improve EMI margin. The UCC28782 also integrates dynamic bias power management to optimize the gate drive for Si or GaN MOSFETs.

Adaptive Burst Mode (ABM) combined with Low Power Mode (LPM) and Standby Power mode (SBP) work together to increase light-load efficiency while reducing ripple and audible noise.

The UCC28782 also integrates an X-Cap discharge function to discharge the residual input voltage when power is removed.

The UCC28782 has multiple protection modes and options for retry or latch-off responses depending on the application needs. See Device Comparison Table.

The UCC28782 is a high-density active-clamp flyback (ACF) controller for USB Type C™ PD applications and allows for efficiencies over 93% by recovering the leakage inductance energy and adaptive ZVS tracking over the full load range.

With a maximum frequency of 1.5 MHz the magnetics can be minimized. Frequency dithering helps to improve EMI margin. The UCC28782 also integrates dynamic bias power management to optimize the gate drive for Si or GaN MOSFETs.

Adaptive Burst Mode (ABM) combined with Low Power Mode (LPM) and Standby Power mode (SBP) work together to increase light-load efficiency while reducing ripple and audible noise.

The UCC28782 also integrates an X-Cap discharge function to discharge the residual input voltage when power is removed.

The UCC28782 has multiple protection modes and options for retry or latch-off responses depending on the application needs. See Device Comparison Table.

Subscribe to Welllinkchips !
Your Name
* Email
Submit a request