0
LM27403
  • LM27403
  • LM27403
  • LM27403
  • LM27403

LM27403

ACTIVE

3-V to 20-V voltage-mode synchronous buck controller and temperature-compensated DCR current sensing

Texas Instruments LM27403 Product Info

1 April 2026 1

Parameters

Rating

Catalog

Topology

Buck

Iout (max) (A)

30

Vin (max) (V)

20

Vin (min) (V)

3

Vout (max) (V)

19

Vout (min) (V)

0.6

Control mode

Voltage mode

Features

Enable, Frequency synchronization, Power good, Prebias startup, Remote Sense, Synchronous rectification, Tracking

Duty cycle (max) (%)

93

Iq (typ) (A)

0.0035

Number of phases

1

Operating temperature range (°C)

-40 to 125

Package

WQFN (RTW)-24-16 mm² 4 x 4

Features

  • Up to 97% Efficiency and 93% Duty Cycle
  • Wide Input Voltage Range of 3 V to 20 V
  • Switching Frequency From 200 kHz to 1.2 MHz
  • Inductor-DCR-Based Overcurrent Protection With
    Thermal Compensation
  • 0.6-V Reference With 1% Feedback Accuracy
  • 30-ns Min On-Time for Low VOUT
  • Integrated High-Current MOSFET Drivers
    • Adaptive Deadtime Control
  • Ultrafast Line and Load Transient Response
    • High GBW Error Amplifier
    • PWM Line Feedforward
  • Integrated VDD Bias Supply LDO Subregulator
  • Programmable System-Level OTP
  • Precision Enable With Hysteresis
  • Frequency Synchronization
  • Monotonic Prebiased Start-up
  • Programmable Soft-Start With Tracking
  • Output Remote Sense
  • Open-Drain Power Good Indicator
  • 4-mm x 4-mm WQFN-24 PowerPAD™ Package
  • Up to 97% Efficiency and 93% Duty Cycle
  • Wide Input Voltage Range of 3 V to 20 V
  • Switching Frequency From 200 kHz to 1.2 MHz
  • Inductor-DCR-Based Overcurrent Protection With
    Thermal Compensation
  • 0.6-V Reference With 1% Feedback Accuracy
  • 30-ns Min On-Time for Low VOUT
  • Integrated High-Current MOSFET Drivers
    • Adaptive Deadtime Control
  • Ultrafast Line and Load Transient Response
    • High GBW Error Amplifier
    • PWM Line Feedforward
  • Integrated VDD Bias Supply LDO Subregulator
  • Programmable System-Level OTP
  • Precision Enable With Hysteresis
  • Frequency Synchronization
  • Monotonic Prebiased Start-up
  • Programmable Soft-Start With Tracking
  • Output Remote Sense
  • Open-Drain Power Good Indicator
  • 4-mm x 4-mm WQFN-24 PowerPAD™ Package

Description

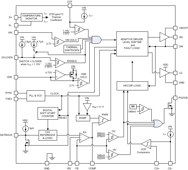
The LM27403 is a feature-rich, easy-to-use, synchronous buck controller offering exceptional levels of integration and performance for superior efficiency in high power density, point-of-load (POL) DC-DC regulator solutions. The resistor-programmable switching frequency from 200 kHz to 1.2 MHz and integrated, high-current MOSFET gate drivers with adaptive deadtime offer flexibility to optimize solution size and maximize conversion efficiency.

High precision and low output voltage are easily obtained with a 0.6-V, 1% accurate voltage reference together with a 30-ns high-side MOSFET minimum controllable on-time. Using lossless inductor dc resistance (DCR) current sensing and an inexpensive 2N3904 BJT to sense temperature remotely at the inductor, the LM27403 supports accurate and thermally compensated overcurrent protection (OCP).

The LM27403 has a conventional voltage-mode control loop with high gain-bandwidth error amplifier and PWM input voltage feedforward to simplify compensation design and enable excellent transient response throughout the full line voltage and load current ranges. Forced-PWM (FPWM) operation eliminates frequency variation to minimize EMI in sensitive applications. An open-drain Power Good circuit provides power-rail sequencing and fault reporting. Other features include programmable system-level thermal shutdown with automatic recovery, output voltage remote sense, configurable soft-start, monotonic start-up into prebiased loads, an integrated bias supply low-dropout (LDO) regulator, external power supply tracking, precision enable with customizable hysteresis for programmable line undervoltage lockout (UVLO), and synchronization capability for beat frequency sensitive and multiregulator applications. The LM27403 is offered in a 4-mm x 4-mm thermally enhanced WQFN-24 package with 0.5-mm pitch.

The LM27403 is a feature-rich, easy-to-use, synchronous buck controller offering exceptional levels of integration and performance for superior efficiency in high power density, point-of-load (POL) DC-DC regulator solutions. The resistor-programmable switching frequency from 200 kHz to 1.2 MHz and integrated, high-current MOSFET gate drivers with adaptive deadtime offer flexibility to optimize solution size and maximize conversion efficiency.

High precision and low output voltage are easily obtained with a 0.6-V, 1% accurate voltage reference together with a 30-ns high-side MOSFET minimum controllable on-time. Using lossless inductor dc resistance (DCR) current sensing and an inexpensive 2N3904 BJT to sense temperature remotely at the inductor, the LM27403 supports accurate and thermally compensated overcurrent protection (OCP).

The LM27403 has a conventional voltage-mode control loop with high gain-bandwidth error amplifier and PWM input voltage feedforward to simplify compensation design and enable excellent transient response throughout the full line voltage and load current ranges. Forced-PWM (FPWM) operation eliminates frequency variation to minimize EMI in sensitive applications. An open-drain Power Good circuit provides power-rail sequencing and fault reporting. Other features include programmable system-level thermal shutdown with automatic recovery, output voltage remote sense, configurable soft-start, monotonic start-up into prebiased loads, an integrated bias supply low-dropout (LDO) regulator, external power supply tracking, precision enable with customizable hysteresis for programmable line undervoltage lockout (UVLO), and synchronization capability for beat frequency sensitive and multiregulator applications. The LM27403 is offered in a 4-mm x 4-mm thermally enhanced WQFN-24 package with 0.5-mm pitch.

Subscribe to Welllinkchips !
Your Name
* Email
Submit a request