0
TPS563210A
  • TPS563210A
  • TPS563210A

TPS563210A

ACTIVE

17V Input, 3A Synchronous Step-Down Regulator in SOT-23 w/ Advanced Eco-mode™, PG, Soft Start

Texas Instruments TPS563210A Product Info

1 April 2026 0

Parameters

Rating

Catalog

Topology

Buck

Iout (max) (A)

3

Vin (max) (V)

17

Vin (min) (V)

4.5

Vout (max) (V)

7

Vout (min) (V)

0.76

Features

Enable, Light-load efficiency, Power good, Soft-start adjustable, Synchronous rectification

Control mode

D-CAP2

Operating temperature range (°C)

-40 to 85

Iq (typ) (A)

0.00019

Duty cycle (max) (%)

80

Package

SOT-23-THN (DDF)-8-8.12 mm² 2.9 x 2.8

Features

  • TPS562210A: 2-A Converter With Integrated 133-mΩ and 80-mΩ FETs
  • TPS563210A: 3-A Converter With Integrated 68-mΩ and 39-mΩ FETs
  • D-CAP2™ Mode Control for Fast Transient Response
  • Advanced Eco-mode™ Pulse-skip
  • Input Voltage Range: 4.5 V to 17 V
  • Output Voltage Range: 0.76 V to 7 V
  • 650-kHz Switching Frequency
  • Low Shutdown Current Less than 10 µA
  • 1% Feedback Voltage Accuracy (25°C)
  • Startup from Pre-Biased Output Voltage
  • Cycle By Cycle Over-current Limit
  • Hiccup-mode Under Voltage Protection
  • Non-latch OVP, UVLO and TSD Protections
  • Adjustable Soft Start
  • Power Good Output
  • TPS562210A: 2-A Converter With Integrated 133-mΩ and 80-mΩ FETs
  • TPS563210A: 3-A Converter With Integrated 68-mΩ and 39-mΩ FETs
  • D-CAP2™ Mode Control for Fast Transient Response
  • Advanced Eco-mode™ Pulse-skip
  • Input Voltage Range: 4.5 V to 17 V
  • Output Voltage Range: 0.76 V to 7 V
  • 650-kHz Switching Frequency
  • Low Shutdown Current Less than 10 µA
  • 1% Feedback Voltage Accuracy (25°C)
  • Startup from Pre-Biased Output Voltage
  • Cycle By Cycle Over-current Limit
  • Hiccup-mode Under Voltage Protection
  • Non-latch OVP, UVLO and TSD Protections
  • Adjustable Soft Start
  • Power Good Output

Description

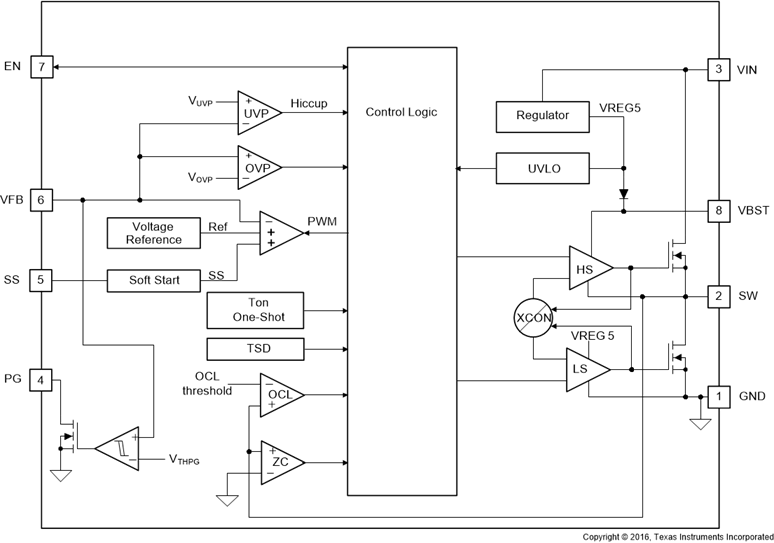
The TPS562210A and TPS563210A are simple, easy-to-use, 2-A, 3-A synchronous step-down converters in 8 pin SOT-23 package.

The devices are optimized to operate with minimum external component counts and optimized to achieve low standby current.

These switch mode power supply (SMPS) devices employ D-CAP2™ mode control providing a fast transient response and supporting both low equivalent series resistance (ESR) output capacitors such as specialty polymer and ultra-low ESR ceramic capacitors with no external compensation components.

The devices operate in Advanced Eco-mode™, which maintains high efficiency during light load operation. The TPS562210A and TPS563210A are available in a 8-pin 1.6 × 2.9 (mm) SOT (DDF) package, and specified from –40°C to 85°C of ambient temperature.

The TPS562210A and TPS563210A are simple, easy-to-use, 2-A, 3-A synchronous step-down converters in 8 pin SOT-23 package.

The devices are optimized to operate with minimum external component counts and optimized to achieve low standby current.

These switch mode power supply (SMPS) devices employ D-CAP2™ mode control providing a fast transient response and supporting both low equivalent series resistance (ESR) output capacitors such as specialty polymer and ultra-low ESR ceramic capacitors with no external compensation components.

The devices operate in Advanced Eco-mode™, which maintains high efficiency during light load operation. The TPS562210A and TPS563210A are available in a 8-pin 1.6 × 2.9 (mm) SOT (DDF) package, and specified from –40°C to 85°C of ambient temperature.

Subscribe to Welllinkchips !
Your Name
* Email
Submit a request