0
LM26420
  • LM26420
  • LM26420
  • LM26420
  • LM26420
  • LM26420

LM26420

ACTIVE

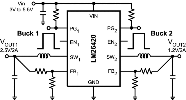
Dual 2 A, high-efficiency synchronous DC/DC converter

Texas Instruments LM26420 Product Info

1 April 2026 0

Parameters

Rating

Catalog

Topology

Buck

Iout (max) (A)

2

Vin (max) (V)

5.5

Vin (min) (V)

3

Vout (max) (V)

4.5

Vout (min) (V)

0.8

Features

Enable, Light Load Efficiency, Light load efficiency, Phase Interleaving, Power good, Pre-Bias Start-Up, Synchronous Rectification

Control mode

current mode

Operating temperature range (°C)

-40 to 125

Iq (typ) (A)

0.0009

Duty cycle (max) (%)

98

Package

HTSSOP (PWP)-20-41.6 mm² 6.5 x 6.4

Features

  • Compliant with CISPR25 Class 5 Conducted Emissions
  • Input Voltage Range of 3 V to 5.5 V
  • Output Voltage Range of 0.8 V to 4.5 V
  • 2-A Output Current per Regulator
  • High Switching Frequency: 2.2 MHz (LM26420X)
        0.55 MHz (LM26420Y)
  • 0.8 V, 1.5% Internal Voltage Reference
  • Internal Soft Start
  • Independent Power Good and Precision Enable for Each Output
  • Current Mode, PWM Operation
  • Thermal Shutdown
  • Overvoltage Protection
  • Start-up into Prebiased Output Loads
  • Regulators are 180° Out of Phase
  • Create a Custom Design Using the LM26420 With the WEBENCH® Power Designer
  • Compliant with CISPR25 Class 5 Conducted Emissions
  • Input Voltage Range of 3 V to 5.5 V
  • Output Voltage Range of 0.8 V to 4.5 V
  • 2-A Output Current per Regulator
  • High Switching Frequency: 2.2 MHz (LM26420X)
        0.55 MHz (LM26420Y)
  • 0.8 V, 1.5% Internal Voltage Reference
  • Internal Soft Start
  • Independent Power Good and Precision Enable for Each Output
  • Current Mode, PWM Operation
  • Thermal Shutdown
  • Overvoltage Protection
  • Start-up into Prebiased Output Loads
  • Regulators are 180° Out of Phase
  • Create a Custom Design Using the LM26420 With the WEBENCH® Power Designer

Description

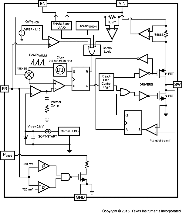
The LM26420 regulator is a monolithic, high-efficiency dual PWM step-down DC/DC converter. This device has the ability to drive two 2-A loads with an internal 75-mΩ PMOS top switch and an internal 50-mΩ NMOS bottom switch using state-of-the-art BICMOS technology results in the best power density available. The world-class control circuitry allow on times as low as 30 ns, thus supporting exceptionally high-frequency conversion over the entire 3-V to 5.5-V input operating range down to the minimum output voltage of 0.8 V.

Although the operating frequency is high, efficiencies up to 93% are easy to achieve. External shutdown is included, featuring an ultra-low standby current. The LM26420 utilizes current-mode control and internal compensation to provide high performance regulation over a wide range of operating conditions.

The LM26420 regulator is a monolithic, high-efficiency dual PWM step-down DC/DC converter. This device has the ability to drive two 2-A loads with an internal 75-mΩ PMOS top switch and an internal 50-mΩ NMOS bottom switch using state-of-the-art BICMOS technology results in the best power density available. The world-class control circuitry allow on times as low as 30 ns, thus supporting exceptionally high-frequency conversion over the entire 3-V to 5.5-V input operating range down to the minimum output voltage of 0.8 V.

Although the operating frequency is high, efficiencies up to 93% are easy to achieve. External shutdown is included, featuring an ultra-low standby current. The LM26420 utilizes current-mode control and internal compensation to provide high performance regulation over a wide range of operating conditions.

Subscribe to Welllinkchips !
Your Name
* Email
Submit a request