0
JFE150
  • JFE150
  • JFE150
  • JFE150
  • JFE150
  • JFE150
  • JFE150

JFE150

ACTIVE

Ultra-low-noise, low-gate-current audio N-channel JFET

Texas Instruments JFE150 Product Info

1 April 2026 0

Parameters

Vn at 1 kHz (nV√Hz)

0.8

Breakdown voltage (V)

40

VDS (V)

40

VGS (V)

-40

VGSTH typ (typ) (V)

-1.2

Rating

Catalog

Operating temperature range (°C)

-40 to 125

Package

SOT-23 (DBV)-5-8.12 mm² 2.9 x 2.8

Features

  • Ultra-low noise:
    • Voltage noise:
      • 0.8 nV/√ Hz at 1 kHz, I DS = 5 mA
      • 0.9 nV/√ Hz at 1 kHz, I DS = 2 mA
    • Current noise: 1.8 fA/√ Hz at 1 kHz
  • Low gate current: 10 pA (max)
  • Low input capacitance: 24 pF at V DS = 5 V

  • High gate-to-drain and gate-to-source breakdown voltage: –40 V

  • High transconductance: 68 mS

  • Packages: Small SC70 and SOT-23

  • Ultra-low noise:
    • Voltage noise:
      • 0.8 nV/√ Hz at 1 kHz, I DS = 5 mA
      • 0.9 nV/√ Hz at 1 kHz, I DS = 2 mA
    • Current noise: 1.8 fA/√ Hz at 1 kHz
  • Low gate current: 10 pA (max)
  • Low input capacitance: 24 pF at V DS = 5 V

  • High gate-to-drain and gate-to-source breakdown voltage: –40 V

  • High transconductance: 68 mS

  • Packages: Small SC70 and SOT-23

Description

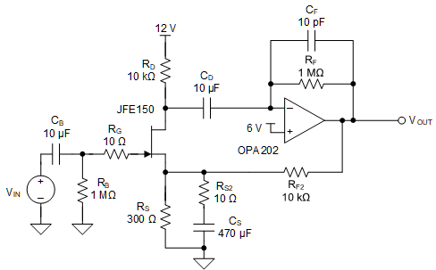
The JFE150 is a Burr-Brown™ discrete JFET built using Texas Instruments’ modern, high-performance, analog bipolar process. The JFE150 features performance not previously available in older discrete JFET technologies. The JFE150 offers the maximum possible noise-to-power efficiency and flexibility, where the quiescent current can be set by the user and yields excellent noise performance for currents from 50 µA to 20 mA. When biased at 5 mA, the device yields 0.8 nV/√ Hz of input-referred noise, giving ultra-low noise performance with extremely high input impedance (> 1 TΩ). The JFE150 also features integrated diodes connected to separate clamp nodes to provide protection without the addition of high-leakage, nonlinear, external diodes.

The JFE150 can withstand a high drain-to-source voltage of 40 V, as well as gate-to-source and gate-to-drain voltages down to –40 V. The temperature range is specified from –40°C to +125°C. The device is offered in 5-pin SOT-23 and SC70 packages.

The JFE150 is a Burr-Brown™ discrete JFET built using Texas Instruments’ modern, high-performance, analog bipolar process. The JFE150 features performance not previously available in older discrete JFET technologies. The JFE150 offers the maximum possible noise-to-power efficiency and flexibility, where the quiescent current can be set by the user and yields excellent noise performance for currents from 50 µA to 20 mA. When biased at 5 mA, the device yields 0.8 nV/√ Hz of input-referred noise, giving ultra-low noise performance with extremely high input impedance (> 1 TΩ). The JFE150 also features integrated diodes connected to separate clamp nodes to provide protection without the addition of high-leakage, nonlinear, external diodes.

The JFE150 can withstand a high drain-to-source voltage of 40 V, as well as gate-to-source and gate-to-drain voltages down to –40 V. The temperature range is specified from –40°C to +125°C. The device is offered in 5-pin SOT-23 and SC70 packages.

Subscribe to Welllinkchips !
Your Name
* Email
Submit a request