0
TPS53832
  • TPS53832
  • TPS53832

TPS53832

ACTIVE

PMIC for DDR5 server DIMMs

Texas Instruments TPS53832 Product Info

1 April 2026 0

Parameters

Vin (min) (V)

4.5

Vin (max) (V)

15

Features

Complete Solution

Rating

Catalog

Operating temperature range (°C)

-40 to 105

Iq (typ) (mA)

5

DDR memory type

DDR5, DDR5 server

Package

VQFN-HR (RWZ)-35-25 mm² 5 x 5

Features

  • Single silicon design to support DDR5 applications
  • 3 Outputs to supply VDD (1.1V), VDDQ (1.1V) and VPP (1.8V), with optional 4th Output (VDD2)
  • For 3 outputs, 7 A for VDD(SWA dual phase), 3.5 A for VDDQ(SWC) and 3.5 A for VPP(SWD) with 3 outputs
  • For 4 outputs, 3.5 A for VDD1(SWA), 3.5 A for VDD2(SWB), 3.5 A for VDDQ(SWC), and 3.5 A for VPP(SWD)
  • Differential remote sense: VDD, VDDQ, and VPP
  • D-CAP+™ control for fast transient response
  • Wide input voltage: 4.5 V to 15 V
  • Programmable internal loop compensation
  • Per-phase cycle-by-cycle current limit
  • Programmable frequency: 500 kHz to 1.375 MHz
  • Support I2C and I3C Bus interface for telemetry of voltage, current, power, temperature, and fault conditions
  • Overcurrent, overvoltage, over-temperature protections
  • Persistent register (black box) feature
  • Low quiescent current
  • 5 mm × 5 mm, 35-Pin, QFN PowerPad™ package
  • Single silicon design to support DDR5 applications
  • 3 Outputs to supply VDD (1.1V), VDDQ (1.1V) and VPP (1.8V), with optional 4th Output (VDD2)
  • For 3 outputs, 7 A for VDD(SWA dual phase), 3.5 A for VDDQ(SWC) and 3.5 A for VPP(SWD) with 3 outputs
  • For 4 outputs, 3.5 A for VDD1(SWA), 3.5 A for VDD2(SWB), 3.5 A for VDDQ(SWC), and 3.5 A for VPP(SWD)
  • Differential remote sense: VDD, VDDQ, and VPP
  • D-CAP+™ control for fast transient response
  • Wide input voltage: 4.5 V to 15 V
  • Programmable internal loop compensation
  • Per-phase cycle-by-cycle current limit
  • Programmable frequency: 500 kHz to 1.375 MHz
  • Support I2C and I3C Bus interface for telemetry of voltage, current, power, temperature, and fault conditions
  • Overcurrent, overvoltage, over-temperature protections
  • Persistent register (black box) feature
  • Low quiescent current
  • 5 mm × 5 mm, 35-Pin, QFN PowerPad™ package

Description

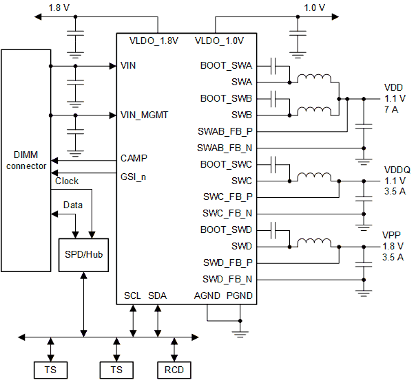
The TPS53832 is D-CAP+™ mode integrated step-down converter for DDR5 on-DIMM power supply. It provides VDD, VDDQ and VPP voltages to the DRAM chips on the DIMM module with configurable current capability. The high-current rail can be configured to 2-phase or 2 outputs to supply up to 7 A (or 3.5A + 3.5 A) current with D-CAP+™ mode control. The converter also employs internal compensation for ease of use and reduce external components.

The converter provides a full set of telemetry, including input voltage, output voltage, and output current. overvoltage, undervoltage, overcurrent limit, and over-temperature protections are provided as well.

The TPS53832 is packaged in a thermally-enhanced 35-pin QFN and operates from -40°C to +125°C.

The TPS53832 is D-CAP+™ mode integrated step-down converter for DDR5 on-DIMM power supply. It provides VDD, VDDQ and VPP voltages to the DRAM chips on the DIMM module with configurable current capability. The high-current rail can be configured to 2-phase or 2 outputs to supply up to 7 A (or 3.5A + 3.5 A) current with D-CAP+™ mode control. The converter also employs internal compensation for ease of use and reduce external components.

The converter provides a full set of telemetry, including input voltage, output voltage, and output current. overvoltage, undervoltage, overcurrent limit, and over-temperature protections are provided as well.

The TPS53832 is packaged in a thermally-enhanced 35-pin QFN and operates from -40°C to +125°C.

Subscribe to Welllinkchips !
Your Name
* Email
Submit a request