0
LM1815
  • LM1815
  • LM1815
  • LM1815
  • LM1815

LM1815

ACTIVE

Adaptive Variable Reluctance Sensor Amplifier

Texas Instruments LM1815 Product Info

1 April 2026 0

Parameters

Number of input channels

1

Features

Variable Reluctance Sensor

Operating temperature range (°C)

-40 to 125

Vs (min) (V)

2

Vs (max) (V)

12

Rating

Catalog

Package

PDIP (NFF)-14-158.4268 mm² 19.18 x 8.26

Features

  • Adaptive Hysteresis
  • Single Supply Operation
  • Ground Referenced Input
  • True Zero Crossing Timing Reference
  • Operates from 2V to 12V Supply Voltage
  • Handles Inputs from 100 mVP-P to over 120VP-P with External Resistor
  • CMOS Compatible Logic

All trademarks are the property of their respective owners.

  • Adaptive Hysteresis
  • Single Supply Operation
  • Ground Referenced Input
  • True Zero Crossing Timing Reference
  • Operates from 2V to 12V Supply Voltage
  • Handles Inputs from 100 mVP-P to over 120VP-P with External Resistor
  • CMOS Compatible Logic

All trademarks are the property of their respective owners.

Description

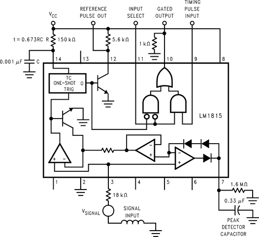
The LM1815 is an adaptive sense amplifier and default gating circuit for motor control applications. The sense amplifier provides a one-shot pulse output whose leading edge coincides with the negative-going zero crossing of a ground referenced input signal such as from a variable reluctance magnetic pick-up coil.

In normal operation, this timing reference signal is processed (delayed) externally and returned to the LM1815. A Logic input is then able to select either the timing reference or the processed signal for transmission to the output driver stage.

The adaptive sense amplifier operates with a positive-going threshold which is derived by peak detecting the incoming signal and dividing this down. Thus the input hysteresis varies with input signal amplitude. This enables the circuit to sense in situations where the high speed noise is greater than the low speed signal amplitude. Minimum input signal is 150mVP-P.

The LM1815 is an adaptive sense amplifier and default gating circuit for motor control applications. The sense amplifier provides a one-shot pulse output whose leading edge coincides with the negative-going zero crossing of a ground referenced input signal such as from a variable reluctance magnetic pick-up coil.

In normal operation, this timing reference signal is processed (delayed) externally and returned to the LM1815. A Logic input is then able to select either the timing reference or the processed signal for transmission to the output driver stage.

The adaptive sense amplifier operates with a positive-going threshold which is derived by peak detecting the incoming signal and dividing this down. Thus the input hysteresis varies with input signal amplitude. This enables the circuit to sense in situations where the high speed noise is greater than the low speed signal amplitude. Minimum input signal is 150mVP-P.

Subscribe to Welllinkchips !
Your Name
* Email
Submit a request