0
ISO7041-Q1
  • ISO7041-Q1
  • ISO7041-Q1
  • ISO7041-Q1

ISO7041-Q1

ACTIVE

Automotive, 120-µA, ultra-low power, four-channel digital isolator

Texas Instruments ISO7041-Q1 Product Info

1 April 2026 0

Parameters

Number of channels

4

Rating

Automotive

Forward/reverse channels

3 forward / 1 reverse

Integrated isolated power

No

Isolation rating

Basic

Default output

High, Low

Data rate (max) (Mbps)

4

Protocols

GPIO, PWM, SPI, UART

Surge isolation voltage (VIOSM) (VPK)

6400

Transient isolation voltage (VIOTM) (VPK)

4242

Withstand isolation voltage (VISO) (Vrms)

3000

CMTI (min) (V/µs)

50000

Operating temperature range (°C)

-40 to 125

Supply voltage (max) (V)

5.5

Supply voltage (min) (V)

1.71

Propagation delay time (typ) (µs)

0.14

Current consumption per channel (DC) (typ) (mA)

0.0042

Current consumption per channel (1 Mbps) (typ) (mA)

0.116

Creepage (min) (mm)

3.7

Clearance (min) (mm)

3.7

TI functional safety category

Functional Safety-Capable

Package

SSOP (DBQ)-16-29.4 mm² 4.9 x 6

Features

  • AEC-Q100 qualified with the following results:
    • Device temperature Grade 1: –40°C to +125°C ambient operating temperature range
  • Functional Safety-Capable
    • Documentation available to aid functional safety system design: ISO7041-Q1
  • Meets VDA320 isolation requirements
  • Ultra-low power consumption
    • 3.5 µA per channel quiescent current (3.3 V)
    • 15 µA per channel at 100 kbps (3.3 V)
    • 116 µA per channel at 1 Mbps (3.3 V)
  • Robust isolation barrier
    • >100-year projected lifetime
    • 3000 VRMS isolation rating
    • ±100 kV/µs typical CMTI
  • Wide supply range: 3.0 V to 5.5 V
  • Wide temperature range: –40°C to +125°C
  • Small 16-QSOP package (16-DBQ)
  • Signaling rate: Up to 4 Mbps
  • Default output High (ISO7041-Q1) and Low (ISO7041F-Q1) options
  • Robust electromagnetic compatibility (EMC)
    • System-level ESD, EFT, and surge immunity
    • ±8 kV IEC 61000-4-2 contact discharge protection across isolation barrier
    • Very low emissions
  • Safety-related certifications (planned):
    • DIN V VDE 0884-11:2017-01
    • UL 1577 Component Recognition Program
    • IEC 60950-1, IEC 62368-1, IEC 61010-1, IEC60601-1 and GB 4943.1-2011 certifications
  • AEC-Q100 qualified with the following results:
    • Device temperature Grade 1: –40°C to +125°C ambient operating temperature range
  • Functional Safety-Capable
    • Documentation available to aid functional safety system design: ISO7041-Q1
  • Meets VDA320 isolation requirements
  • Ultra-low power consumption
    • 3.5 µA per channel quiescent current (3.3 V)
    • 15 µA per channel at 100 kbps (3.3 V)
    • 116 µA per channel at 1 Mbps (3.3 V)
  • Robust isolation barrier
    • >100-year projected lifetime
    • 3000 VRMS isolation rating
    • ±100 kV/µs typical CMTI
  • Wide supply range: 3.0 V to 5.5 V
  • Wide temperature range: –40°C to +125°C
  • Small 16-QSOP package (16-DBQ)
  • Signaling rate: Up to 4 Mbps
  • Default output High (ISO7041-Q1) and Low (ISO7041F-Q1) options
  • Robust electromagnetic compatibility (EMC)
    • System-level ESD, EFT, and surge immunity
    • ±8 kV IEC 61000-4-2 contact discharge protection across isolation barrier
    • Very low emissions
  • Safety-related certifications (planned):
    • DIN V VDE 0884-11:2017-01
    • UL 1577 Component Recognition Program
    • IEC 60950-1, IEC 62368-1, IEC 61010-1, IEC60601-1 and GB 4943.1-2011 certifications

Description

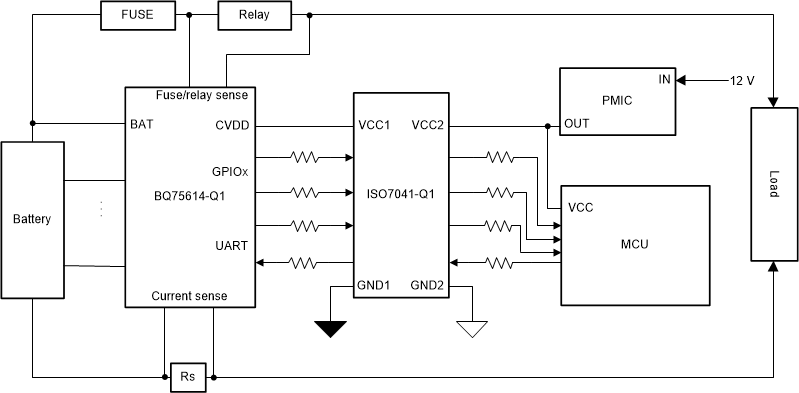
The ISO7041-Q1 device is an ultra-low power, multichannel digital isolator that can be used to isolate CMOS or LVCMOS digital I/Os. Each isolation channel has a logic input and output buffer separated by a double capacitive silicon dioxide (SiO2) insulation barrier. Innovative edge based architecture combined with an ON-OFF keying modulation scheme allows these isolators to consume very-low power while meeting 3000-VRMS isolation rating per UL1577. The per channel dynamic current consumption of the device is under 120 µA/Mbps and the per channel static current consumption is 3.5 µA at 3.3 V, allowing for use of the ISO7041-Q1 in both power and thermal constrained system designs.

The device can operate as low as 3.0 V, as high as 5.5 V, and is fully functional with different supply voltages on each side of isolation barrier. The four channel isolator comes in a 16-QSOP package with three forward-direction channels and one reverse-direction channel. The device has default output high and low options. If the input power or signal is lost, default output is high for the ISO7041-Q1 device without the suffix F and low for the ISO7041F-Q1 device with the F suffix. See the Device Functional Modes section for more information.

The ISO7041-Q1 device is an ultra-low power, multichannel digital isolator that can be used to isolate CMOS or LVCMOS digital I/Os. Each isolation channel has a logic input and output buffer separated by a double capacitive silicon dioxide (SiO2) insulation barrier. Innovative edge based architecture combined with an ON-OFF keying modulation scheme allows these isolators to consume very-low power while meeting 3000-VRMS isolation rating per UL1577. The per channel dynamic current consumption of the device is under 120 µA/Mbps and the per channel static current consumption is 3.5 µA at 3.3 V, allowing for use of the ISO7041-Q1 in both power and thermal constrained system designs.

The device can operate as low as 3.0 V, as high as 5.5 V, and is fully functional with different supply voltages on each side of isolation barrier. The four channel isolator comes in a 16-QSOP package with three forward-direction channels and one reverse-direction channel. The device has default output high and low options. If the input power or signal is lost, default output is high for the ISO7041-Q1 device without the suffix F and low for the ISO7041F-Q1 device with the F suffix. See the Device Functional Modes section for more information.

Subscribe to Welllinkchips !
Your Name
* Email
Submit a request