0
DRV8835
  • DRV8835
  • DRV8835

DRV8835

ACTIVE

12-V, 1.5-A dual H-bridge motor driver

Texas Instruments DRV8835 Product Info

1 April 2026 0

Parameters

Number of full bridges

2

Vs (min) (V)

2

Vs ABS (max) (V)

12

Peak output current (A)

1.6

RDS(ON) (HS + LS) (mΩ)

305

Sleep current (µA)

0.01

Control mode

PH/EN, PWM

Control interface

Hardware (GPIO)

Topology

Integrated FET, Multichannel

Rating

Catalog

Operating temperature range (°C)

-40 to 85

Package

WSON (DSS)-12-6 mm² 3 x 2

Features

  • Dual-H-Bridge Motor Driver
    • Capable of Driving Two DC Motors or One Stepper Motor
    • Low-MOSFET ON-Resistance:
      HS + LS 305 mΩ
  • 1.5-A Maximum Drive Current Per H-Bridge
  • Configure Bridges Parallel for 3-A Drive Current
  • Separate Motor and Logic-Supply Pins:
    • 0-V to 11-V Motor-Operating Supply-Voltage
    • 2-V to 7-V Logic Supply-Voltage
  • Separate Logic and Motor Power Supply Pins
  • Flexible PWM or PHASE/ENABLE Interface
  • Low-Power Sleep Mode With 95-nA Maximum Supply Current
  • Tiny 2.00-mm × 3.00-mm WSON Package

All trademarks are the property of their respective owners.

  • Dual-H-Bridge Motor Driver
    • Capable of Driving Two DC Motors or One Stepper Motor
    • Low-MOSFET ON-Resistance:
      HS + LS 305 mΩ
  • 1.5-A Maximum Drive Current Per H-Bridge
  • Configure Bridges Parallel for 3-A Drive Current
  • Separate Motor and Logic-Supply Pins:
    • 0-V to 11-V Motor-Operating Supply-Voltage
    • 2-V to 7-V Logic Supply-Voltage
  • Separate Logic and Motor Power Supply Pins
  • Flexible PWM or PHASE/ENABLE Interface
  • Low-Power Sleep Mode With 95-nA Maximum Supply Current
  • Tiny 2.00-mm × 3.00-mm WSON Package

All trademarks are the property of their respective owners.

Description

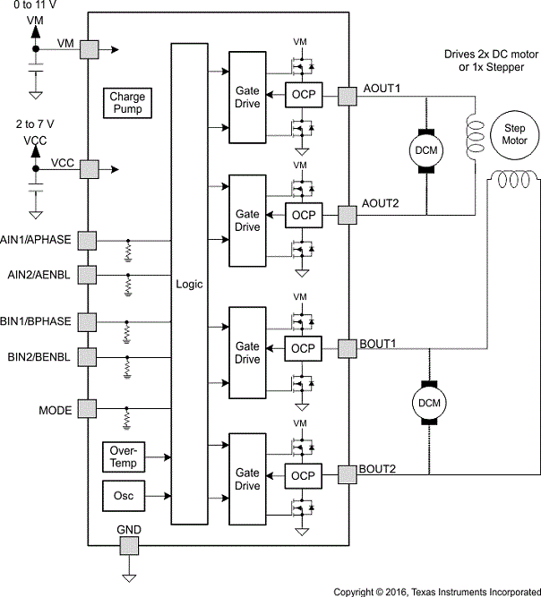
The DRV8835 provides an integrated motor driver solution for cameras, consumer products, toys, and other low-voltage or battery-powered motion control applications. The device has two H-bridge drivers, and drives two DC motors or one stepper motor, as well as other devices like solenoids. The output driver block for each consists of N-channel power MOSFETs configured as an H-bridge to drive the motor winding. An internal charge pump generates gate drive voltages.

The DRV8835 supplies up to 1.5-A of output current per H-bridge and operates on a motor power supply voltage from 0 V to 11 V, and a device power supply voltage of 2 V to 7 V.

PHASE/ENABLE and IN/IN interfaces are compatible with industry-standard devices.

Internal shutdown functions are provided for overcurrent protection, short circuit protection, undervoltage lockout, and overtemperature.

The DRV8835 is packaged in a tiny 12-pin WSON package (Eco-friendly: RoHS and no Sb/Br).

For all available packages, see the orderable addendum at the end of the data sheet.

The DRV8835 provides an integrated motor driver solution for cameras, consumer products, toys, and other low-voltage or battery-powered motion control applications. The device has two H-bridge drivers, and drives two DC motors or one stepper motor, as well as other devices like solenoids. The output driver block for each consists of N-channel power MOSFETs configured as an H-bridge to drive the motor winding. An internal charge pump generates gate drive voltages.

The DRV8835 supplies up to 1.5-A of output current per H-bridge and operates on a motor power supply voltage from 0 V to 11 V, and a device power supply voltage of 2 V to 7 V.

PHASE/ENABLE and IN/IN interfaces are compatible with industry-standard devices.

Internal shutdown functions are provided for overcurrent protection, short circuit protection, undervoltage lockout, and overtemperature.

The DRV8835 is packaged in a tiny 12-pin WSON package (Eco-friendly: RoHS and no Sb/Br).

For all available packages, see the orderable addendum at the end of the data sheet.

Subscribe to Welllinkchips !
Your Name
* Email
Submit a request