0
LM3743
  • LM3743
  • LM3743
  • LM3743
  • LM3743

LM3743

ACTIVE

High-Performance Synchronous Buck Controller with Comprehensive Fault Protection Features

Texas Instruments LM3743 Product Info

1 April 2026 0

Parameters

Rating

Catalog

Iout (max) (A)

10

Vin (max) (V)

5.5

Vin (min) (V)

3

Vout (max) (V)

4.6

Vout (min) (V)

0.8

Control mode

Voltage mode

Features

Enable pin, Prebias startup, Tracking

Duty cycle (max) (%)

91

Iq (typ) (A)

0.0018

Number of phases

1

Operating temperature range (°C)

-40 to 125

Package

VSSOP (DGS)-10-14.7 mm² 3 x 4.9

Features

  • Input Voltage From 3.0V to 5.5V
  • Output Voltage Adjustable Down to 0.8V
  • Reference Accuracy: ±1.75%, over Full Temperature and Input Voltage Range
  • High-Side and Low-Side N-Channel MOSFETs
  • Switching Frequency Options of 1 MHz or 300 kHz
  • Comprehensive Fault Protection Features:
    • High-Side Current Limit
    • Low-Side Current Limit
    • Output Under-Voltage Protection
  • Hiccup Mode Protection Eliminates Thermal Runaway During Fault Conditions
  • Externally Programmable Soft-Start with Tracking Capability
  • Pre-Bias Start-Up Capability
  • VSSOP-10 Package

All trademarks are the property of their respective owners.

  • Input Voltage From 3.0V to 5.5V
  • Output Voltage Adjustable Down to 0.8V
  • Reference Accuracy: ±1.75%, over Full Temperature and Input Voltage Range
  • High-Side and Low-Side N-Channel MOSFETs
  • Switching Frequency Options of 1 MHz or 300 kHz
  • Comprehensive Fault Protection Features:
    • High-Side Current Limit
    • Low-Side Current Limit
    • Output Under-Voltage Protection
  • Hiccup Mode Protection Eliminates Thermal Runaway During Fault Conditions
  • Externally Programmable Soft-Start with Tracking Capability
  • Pre-Bias Start-Up Capability
  • VSSOP-10 Package

All trademarks are the property of their respective owners.

Description

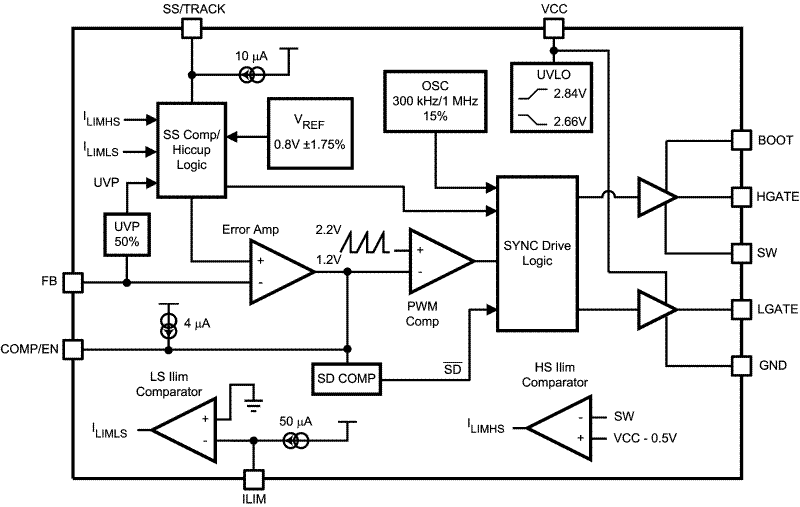
The LM3743 is a DC-DC voltage mode PWM buck controller featuring synchronous rectification at 300 kHz or 1 MHz. It can deliver current as high as 20A and step down from an input voltage between 3V and 5.5V down to a minimum output voltage of 0.8V, with a ±1.75% internal reference accuracy. The LM3743 provides a set of comprehensive fault protection features such as high-side current limit, output under-voltage protection, and low-side current limit. When any of these fault protection features are engaged, it enters a hiccup protection mode which is suitable for high reliability systems such as rack mounted servers and telecom base station subsystems. The LM3743 also employs a proprietary monolithic glitch free pre-bias start-up method suited for FPGA and ASIC logic devices. An external programmable soft-start allows for tracking and timing flexibility. The driver features 1.6Ω of pull-up resistance and 1Ω of pull-down drive resistance for high power density and very efficient power processing.

The LM3743 is a DC-DC voltage mode PWM buck controller featuring synchronous rectification at 300 kHz or 1 MHz. It can deliver current as high as 20A and step down from an input voltage between 3V and 5.5V down to a minimum output voltage of 0.8V, with a ±1.75% internal reference accuracy. The LM3743 provides a set of comprehensive fault protection features such as high-side current limit, output under-voltage protection, and low-side current limit. When any of these fault protection features are engaged, it enters a hiccup protection mode which is suitable for high reliability systems such as rack mounted servers and telecom base station subsystems. The LM3743 also employs a proprietary monolithic glitch free pre-bias start-up method suited for FPGA and ASIC logic devices. An external programmable soft-start allows for tracking and timing flexibility. The driver features 1.6Ω of pull-up resistance and 1Ω of pull-down drive resistance for high power density and very efficient power processing.

Subscribe to Welllinkchips !
Your Name
* Email
Submit a request