0
DRV8308
  • DRV8308
  • DRV8308

DRV8308

ACTIVE

42-V max sensored sinusoidal control, 3-phase BLDC gate driver with SPI

Texas Instruments DRV8308 Product Info

1 April 2026 1

Parameters

Rating

Catalog

Architecture

Gate driver

Control interface

1xPWM

Gate drive (A)

0.13

Vs (min) (V)

8.5

Vs ABS (max) (V)

42

Features

Hall Element Comparators, Integrated Motor Control, SPI/I2C, Tach/FG Feedback

Operating temperature range (°C)

-40 to 85

Package

VQFN (RHA)-40-36 mm² 6 x 6

Features

  • Three-Phase Brushless DC Motor Controller
    • Digital Closed-Loop Speed Control with Programmable Gain and Filters
  • Drives 6 N-Channel MOSFETs With Configurable 10- to 130-mA Gate Drive
  • Integrated Commutation from Hall Sensors
    • Timing Can Be Advanced/Delayed
    • 120° or 180°-Sinusoidal Current Control
    • Single Input Controls Motor Speed
  • Operating Supply Voltage 8.5 to 32 V
  • Flexible Configuration Methods
    • Read Internal Non-Volatile Memory
    • Read External EEPROM
    • Write SPI
  • Configurable Motor Current Limiter
  • 5-V Regulator for Hall Sensors
  • Low-power Standby Mode
  • Integrated Overcurrent, Overvoltage, and Overtemperature Protection
  • Three-Phase Brushless DC Motor Controller
    • Digital Closed-Loop Speed Control with Programmable Gain and Filters
  • Drives 6 N-Channel MOSFETs With Configurable 10- to 130-mA Gate Drive
  • Integrated Commutation from Hall Sensors
    • Timing Can Be Advanced/Delayed
    • 120° or 180°-Sinusoidal Current Control
    • Single Input Controls Motor Speed
  • Operating Supply Voltage 8.5 to 32 V
  • Flexible Configuration Methods
    • Read Internal Non-Volatile Memory
    • Read External EEPROM
    • Write SPI
  • Configurable Motor Current Limiter
  • 5-V Regulator for Hall Sensors
  • Low-power Standby Mode
  • Integrated Overcurrent, Overvoltage, and Overtemperature Protection

Description

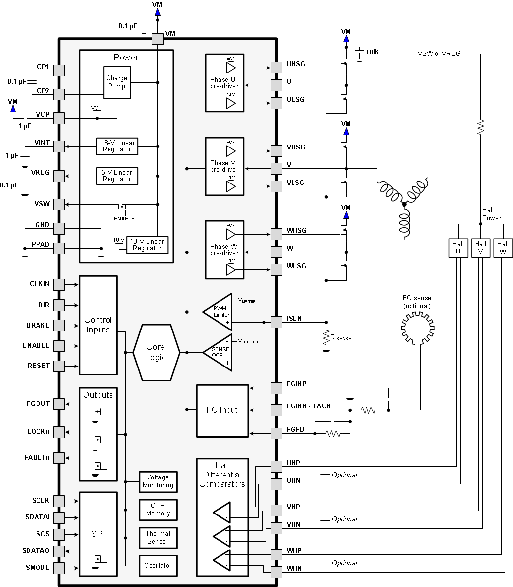
The DRV8308 controls sensored brushless DC motors with advanced features and a simple input interface. As a predriver, it drives the gates of 6 external N-Channel MOSFETs with a configurable current of 10mA to 130mA for optimal switching characteristics.

The 3 motor phases are commutated according to the Hall sensor inputs. Once the motor reaches a consistent speed, the DRV8308 uses just 1 Hall sensor to minimize jitter caused by sensor mismatch. The Hall signal-to-drive timing can be advanced or delayed in 0.1% increments to optimize power efficiency. An optional 180° commutation mode drives sinusoidal current through the motor and minimizes audible noise and torque ripple. Peak motor current can be controlled by sizing a sense resistor.

The DRV8308 achieves closed-loop speed control to spin motors to a precise RPM across a wide range of load torques. The system matches motor speed—generated from an FG trace or the Hall sensors—to the reference frequency on pin CLKIN. The DRV8308 can also drive motors open-loop using a duty cycle command, from either a clock or register setting.

An assortment of protection features bolster system robustness, as the DRV8308 handles and reports overcurrent, overvoltage, undervoltage, and overtemperature.

The DRV8308 controls sensored brushless DC motors with advanced features and a simple input interface. As a predriver, it drives the gates of 6 external N-Channel MOSFETs with a configurable current of 10mA to 130mA for optimal switching characteristics.

The 3 motor phases are commutated according to the Hall sensor inputs. Once the motor reaches a consistent speed, the DRV8308 uses just 1 Hall sensor to minimize jitter caused by sensor mismatch. The Hall signal-to-drive timing can be advanced or delayed in 0.1% increments to optimize power efficiency. An optional 180° commutation mode drives sinusoidal current through the motor and minimizes audible noise and torque ripple. Peak motor current can be controlled by sizing a sense resistor.

The DRV8308 achieves closed-loop speed control to spin motors to a precise RPM across a wide range of load torques. The system matches motor speed—generated from an FG trace or the Hall sensors—to the reference frequency on pin CLKIN. The DRV8308 can also drive motors open-loop using a duty cycle command, from either a clock or register setting.

An assortment of protection features bolster system robustness, as the DRV8308 handles and reports overcurrent, overvoltage, undervoltage, and overtemperature.

Subscribe to Welllinkchips !
Your Name
* Email
Submit a request