0
ADC14DC080
  • ADC14DC080
  • ADC14DC080
  • ADC14DC080
  • ADC14DC080

ADC14DC080

ACTIVE

Dual-Channel, 14-Bit, 80-MSPS, 1.0-GHz Input Bandwidth Analog-to-Digital Converter (ADC) Key Specification Key Specification

Texas Instruments ADC14DC080 Product Info

1 April 2026 0

Parameters

Sample rate (max) (Msps)

80

Resolution (Bits)

14

Number of input channels

2

Interface type

Parallel CMOS

Analog input BW (MHz)

1000

Features

High Performance

Rating

Catalog

Peak-to-peak input voltage range (V)

2

Power consumption (typ) (mW)

600

Architecture

Pipeline

SNR (dB)

74

ENOB (Bits)

12

SFDR (dB)

90

Operating temperature range (°C)

-40 to 85

Input buffer

No

Package

WQFN (NKA)-60-81 mm² 9 x 9

Features

  • Internal Sample-and-Hold Circuit and Precision Reference
  • Low Power Consumption
  • Clock Duty Cycle Stabilizer
  • Single +3.0V Supply Operation
  • Power-Down Mode
  • Offset Binary or 2's Complement Output Data Format
  • 60-Pin WQFN Package, (9x9x0.8mm, 0.5mm Pin-Pitch)

Key Specification

  • Resolution 14 Bits
  • Conversion Rate 80 MSPS
  • SNR (fIN = 170 MHz) 71 dBFS (typ)
  • SFDR (fIN = 170 MHz) 83 dBFS (typ)
  • Full Power Bandwidth 1 GHz (typ)
  • Power Consumption 600 mW (typ)

All trademarks are the property of their respective owners.

  • Internal Sample-and-Hold Circuit and Precision Reference
  • Low Power Consumption
  • Clock Duty Cycle Stabilizer
  • Single +3.0V Supply Operation
  • Power-Down Mode
  • Offset Binary or 2's Complement Output Data Format
  • 60-Pin WQFN Package, (9x9x0.8mm, 0.5mm Pin-Pitch)

Key Specification

  • Resolution 14 Bits
  • Conversion Rate 80 MSPS
  • SNR (fIN = 170 MHz) 71 dBFS (typ)
  • SFDR (fIN = 170 MHz) 83 dBFS (typ)
  • Full Power Bandwidth 1 GHz (typ)
  • Power Consumption 600 mW (typ)

All trademarks are the property of their respective owners.

Description

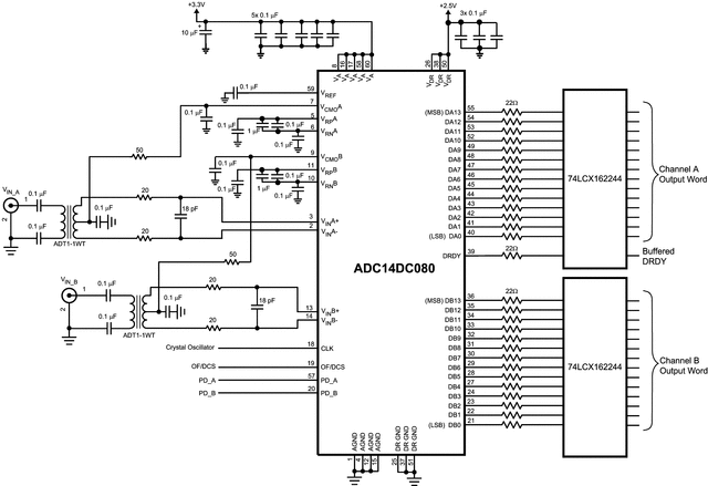
The ADC14DC080 is a high-performance CMOS analog-to-digital converter capable of converting two analog input signals into 14-bit digital words at rates up to 80 Mega Samples Per Second (MSPS). These converters use a differential, pipelined architecture with digital error correction and an on-chip sample-and-hold circuit to minimize power consumption and the external component count, while providing excellent dynamic performance. A unique sample-and-hold stage yields a full-power bandwidth of 1 GHz. The ADC14DC080 may be operated from a single +3.0V power supply. A power-down feature reduces the power consumption to very low levels while still allowing fast wake-up time to full operation. The differential inputs provide a 2V full scale differential input swing. A stable 1.2V internal voltage reference is provided, or the ADC14DC080 can be operated with an external 1.2V reference. Output data format (offset binary versus 2's complement) and duty cycle stabilizer are pin-selectable. The duty cycle stabilizer maintains performance over a wide range of clock duty cycles.

The ADC14DC080 is available in a 60-lead WQFN package and operates over the industrial temperature range of −40°C to +85°C.

The ADC14DC080 is a high-performance CMOS analog-to-digital converter capable of converting two analog input signals into 14-bit digital words at rates up to 80 Mega Samples Per Second (MSPS). These converters use a differential, pipelined architecture with digital error correction and an on-chip sample-and-hold circuit to minimize power consumption and the external component count, while providing excellent dynamic performance. A unique sample-and-hold stage yields a full-power bandwidth of 1 GHz. The ADC14DC080 may be operated from a single +3.0V power supply. A power-down feature reduces the power consumption to very low levels while still allowing fast wake-up time to full operation. The differential inputs provide a 2V full scale differential input swing. A stable 1.2V internal voltage reference is provided, or the ADC14DC080 can be operated with an external 1.2V reference. Output data format (offset binary versus 2's complement) and duty cycle stabilizer are pin-selectable. The duty cycle stabilizer maintains performance over a wide range of clock duty cycles.

The ADC14DC080 is available in a 60-lead WQFN package and operates over the industrial temperature range of −40°C to +85°C.

Subscribe to Welllinkchips !
Your Name
* Email
Submit a request