0
DRV110
  • DRV110
  • DRV110
  • DRV110

DRV110

ACTIVE

20V, 0.33A single channel relay low-side driver with integrated current regulation

Texas Instruments DRV110 Product Info

1 April 2026 0

Parameters

Vs (max) (V)

15

Vs (min) (V)

6

Operating temperature range (°C)

-40 to 125

Rating

Catalog

Topology

LSS

Package

TSSOP (PW)-14-32 mm² 5 x 6.4

Features

  • Internal Zener Diode on Supply Pin for High-Voltage Operation
    • 120- and 230-V AC Supply Through Rectifier and RS Resistor
    • 24-V, 48-V, and Higher DC Supply Through RS Resistor
  • Drives an External MOSFET With PWM to Control Solenoid Current
    • External Sense Resistor for Regulating Solenoid Current
  • Fast Ramp-Up of Solenoid Current to Ensure Activation
  • Solenoid Current is Reduced in Hold Mode for Lower Power and Thermal Dissipation
  • Ramp Peak Current, Keep Time at Peak Current, Hold Current, and PWM Clock Frequency Can Be Set Externally. They Can Also Be Operated at Nominal Values Without External Components.
  • Protection
    • Thermal Shutdown
    • Undervoltage Lockout (UVLO)
  • Optional STATUS Output
  • Operating Temperature Range: –40ºC to +125ºC
  • 8-Pin and 14-Pin TSSOP Package Options
  • Internal Zener Diode on Supply Pin for High-Voltage Operation
    • 120- and 230-V AC Supply Through Rectifier and RS Resistor
    • 24-V, 48-V, and Higher DC Supply Through RS Resistor
  • Drives an External MOSFET With PWM to Control Solenoid Current
    • External Sense Resistor for Regulating Solenoid Current
  • Fast Ramp-Up of Solenoid Current to Ensure Activation
  • Solenoid Current is Reduced in Hold Mode for Lower Power and Thermal Dissipation
  • Ramp Peak Current, Keep Time at Peak Current, Hold Current, and PWM Clock Frequency Can Be Set Externally. They Can Also Be Operated at Nominal Values Without External Components.
  • Protection
    • Thermal Shutdown
    • Undervoltage Lockout (UVLO)
  • Optional STATUS Output
  • Operating Temperature Range: –40ºC to +125ºC
  • 8-Pin and 14-Pin TSSOP Package Options

Description

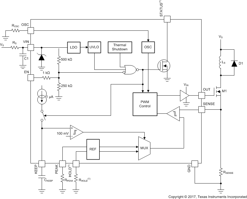
The DRV110 device is a PWM current controller for solenoids. The device is designed to regulate the current with a well-controlled waveform to reduce power dissipation. The solenoid current is ramped up fast to ensure opening of the valve or relay. After initial ramping, the solenoid current is kept at a peak value to ensure correct operation, after which the current is reduced to a lower hold level to avoid thermal problems and reduce power dissipation.

The peak current duration is set with an external capacitor. The peak and hold levels of the current ramp, as well as the PWM frequency, can independently be set with external resistors. External setting resistors can also be omitted if the default values for the corresponding parameters are suitable for the application.

The DRV110 device has an internal Zener diode that limits the supply at VIN to VZENER for applications that require a higher supply voltage. Using the internal Zener, the DRV110 can be powered from 120-V and 230-V AC supplies through a rectifier and current-limiting resistor. High DC voltages such as 48-V can also be accommodated this way.

The DRV110 device is a PWM current controller for solenoids. The device is designed to regulate the current with a well-controlled waveform to reduce power dissipation. The solenoid current is ramped up fast to ensure opening of the valve or relay. After initial ramping, the solenoid current is kept at a peak value to ensure correct operation, after which the current is reduced to a lower hold level to avoid thermal problems and reduce power dissipation.

The peak current duration is set with an external capacitor. The peak and hold levels of the current ramp, as well as the PWM frequency, can independently be set with external resistors. External setting resistors can also be omitted if the default values for the corresponding parameters are suitable for the application.

The DRV110 device has an internal Zener diode that limits the supply at VIN to VZENER for applications that require a higher supply voltage. Using the internal Zener, the DRV110 can be powered from 120-V and 230-V AC supplies through a rectifier and current-limiting resistor. High DC voltages such as 48-V can also be accommodated this way.

Subscribe to Welllinkchips !
Your Name
* Email
Submit a request