0
BQ24314
  • BQ24314
  • BQ24314
  • BQ24314

BQ24314

ACTIVE

Charger front end protection IC with 30V max vin and 5.85V OVP

Texas Instruments BQ24314 Product Info

1 April 2026 0

Parameters

Rating

Catalog

Number of series cells (max)

1

Number of series cells (min)

1

Features

Overcurrent protection, Overvoltage

Function

Charger Front-End Protection

Operating current (typ) (µA)

400

Vin (max) (V)

30

Overvoltage protection

5.85

Operating temperature range (°C)

-40 to 85

Battery overvoltage protection (min) (V)

4.35

Battery overvoltage protection (max) (V)

4.35

Package

WSON (DSG)-8-4 mm² 2 x 2

Features

  • Provides Protection for Three Variables:
    • Input Overvoltage, With Rapid Response in
      < 1 µs
    • User-Programmable Overcurrent With Current
      Limiting
    • Battery Overvoltage
  • 30-V Maximum Input Voltage
  • Supports up to 1.5-A Input Current
  • Robust Against False Triggering Due to Current
    Transients
  • Thermal Shutdown
  • Enable Input
  • Status Indication – Fault Condition
  • Available in Space-Saving Small 8-Pin 2 × 2 SON
    and 12-Pin 4 × 3 SON Packages
  • Provides Protection for Three Variables:
    • Input Overvoltage, With Rapid Response in
      < 1 µs
    • User-Programmable Overcurrent With Current
      Limiting
    • Battery Overvoltage
  • 30-V Maximum Input Voltage
  • Supports up to 1.5-A Input Current
  • Robust Against False Triggering Due to Current
    Transients
  • Thermal Shutdown
  • Enable Input
  • Status Indication – Fault Condition
  • Available in Space-Saving Small 8-Pin 2 × 2 SON
    and 12-Pin 4 × 3 SON Packages

Description

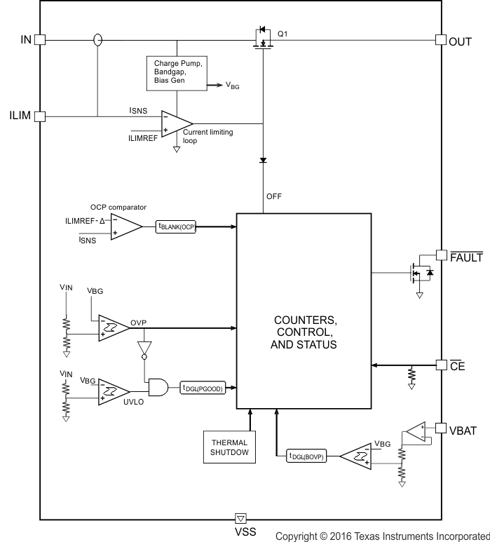
The bq24314 and bq24316 devices are highly integrated circuits designed to provide protection to Li-ion batteries from failures of the charging circuit. The IC continuously monitors the input voltage, the input current, and the battery voltage. In case of an input overvoltage condition, the IC immediately removes power from the charging circuit by turning off an internal switch. In the case of an overcurrent condition, it limits the system current at the threshold value, and if the overcurrent persists, switches the pass element OFF after a blanking period. Additionally, the IC also monitors its own die temperature and switches off if it becomes too hot. The input overcurrent threshold is user-programmable.

The IC can be controlled by a processor and also provides status information about fault conditions to the host.

The bq24314 and bq24316 devices are highly integrated circuits designed to provide protection to Li-ion batteries from failures of the charging circuit. The IC continuously monitors the input voltage, the input current, and the battery voltage. In case of an input overvoltage condition, the IC immediately removes power from the charging circuit by turning off an internal switch. In the case of an overcurrent condition, it limits the system current at the threshold value, and if the overcurrent persists, switches the pass element OFF after a blanking period. Additionally, the IC also monitors its own die temperature and switches off if it becomes too hot. The input overcurrent threshold is user-programmable.

The IC can be controlled by a processor and also provides status information about fault conditions to the host.

Subscribe to Welllinkchips !
Your Name
* Email
Submit a request