0
TPS22948
  • TPS22948
  • TPS22948

TPS22948

ACTIVE

5.5-V, 0.24-A, 300-mΩ, load switch with reverse current blocking

Texas Instruments TPS22948 Product Info

1 April 2026 0

Parameters

Imax (A)

0.24

Vin (max) (V)

5.5

Vin (min) (V)

2.5

Number of channels

1

Features

Inrush current control, Reverse current protection, Short circuit protection, Thermal shutdown

Quiescent current (Iq) (typ) (µA)

50

Soft start

Fixed Rise Time

Rating

Catalog

Ron (typ) (mΩ)

300

Shutdown current (ISD) (typ) (µA)

0.3

Current limit type

Fixed

Function

Inrush current control, Reverse current blocking, Short circuit protection, Thermal shutdown

FET

Internal

Operating temperature range (°C)

-40 to 125

Device type

Load switches

Package

SOT-SC70 (DCK)-6-4.2 mm² 2 x 2.1

Features

  • Input operating voltage range (VIN):
    2.5 V to 5.5 V
  • Output current limit (ILIMIT):
    240 mA (typical)
  • Thermal shutdown (TSD)
  • ON-Resistance (RON):
    300 mΩ (typical)
  • Slow Turn ON timing limits inrush current (typical):
    • Turn ON time (tON):
      820 us at 6.6 mV/µs
  • Always-ON Reverse Current Blocking (RCB):
    • ON State activation current (IRCB):
      –200 mA (typical)
  • Fault indication (FLT)
  • Smart ON pin pull down (RPD,ON):
    • ON VIH (ION): 25 nA (maximum)
    • ON VIL (RPD,ON): 500 kΩ (typical)
  • Low power consumption:
    • ON State (IQ): 50 uA (typical)
    • OFF State (ISD): 0.3 uA (typical)
  • Input operating voltage range (VIN):
    2.5 V to 5.5 V
  • Output current limit (ILIMIT):
    240 mA (typical)
  • Thermal shutdown (TSD)
  • ON-Resistance (RON):
    300 mΩ (typical)
  • Slow Turn ON timing limits inrush current (typical):
    • Turn ON time (tON):
      820 us at 6.6 mV/µs
  • Always-ON Reverse Current Blocking (RCB):
    • ON State activation current (IRCB):
      –200 mA (typical)
  • Fault indication (FLT)
  • Smart ON pin pull down (RPD,ON):
    • ON VIH (ION): 25 nA (maximum)
    • ON VIL (RPD,ON): 500 kΩ (typical)
  • Low power consumption:
    • ON State (IQ): 50 uA (typical)
    • OFF State (ISD): 0.3 uA (typical)

Description

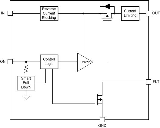
The TPS22948 device is a small, single channel load switch with robust protection against fault cases with output current limiting, reverse current blocking, and thermal shutdown.

The switch ON state is controlled by a digital input that is capable of interfacing directly with low-voltage control signals. When power is first applied, a smart pull down is used to keep the ON pin from floating until system sequencing is complete. Once the pin is deliberately driven high (>VIH), the smart pull down will be disconnected to prevent unnecessary power loss. ™

TPS22948 is available in a standard SC-70 package characterized for operation over a temperature range of –40°C to 125°C.

The TPS22948 device is a small, single channel load switch with robust protection against fault cases with output current limiting, reverse current blocking, and thermal shutdown.

The switch ON state is controlled by a digital input that is capable of interfacing directly with low-voltage control signals. When power is first applied, a smart pull down is used to keep the ON pin from floating until system sequencing is complete. Once the pin is deliberately driven high (>VIH), the smart pull down will be disconnected to prevent unnecessary power loss. ™

TPS22948 is available in a standard SC-70 package characterized for operation over a temperature range of –40°C to 125°C.

Subscribe to Welllinkchips !
Your Name
* Email
Submit a request